所屬科目:教甄◆特殊教育專業
一、請簡述當普通班轉介高一學生(過去無鑑定紀錄)提報臺北市學習障礙學生鑑定時,特教老師應觀察與訪談之重點(10%),並應向普通班導師、輔導老師、家長蒐集之資料(15%)。
二、甲生為高二身體病弱學生,第一學期因為學習成就低落、大量缺課,導致國文、英文學、數學、物理、化學科均不及格,於期末訂定個別化教育計畫會議時,家長擔心影響大偉取得畢業證書,要求學校必須將各科及格成績降至 20 分,或是改成繳交書面報告替代,然而學科任課教師認為上述要求於法無據,討論過程僵持不下,請以十二年國民基本教育特殊教育課程實施規範及特殊教育相關法規為基礎,分析可行之作法(25%)。
三、乙生是即將入學之高一新生,持有教育局核發之情緒障礙特教鑑定證明,情緒起伏大,容易與周遭的人發生言語或肢體衝突;平日由祖父母照顧,但因祖父母工作繁重,無法帶領個案穩定就醫,且顯少參與學校會議,國中時每日到校時間不穩定,經常有遲到或缺曠的情形,並曾發生多起與同儕互毆、攻擊教師與學務處人員的事件,甚至有攜帶刀 械的紀錄,若您即將擔任大華的個案管理教師,請參考本校之環境、行政、教師或優其他勢資源,從特殊教育學生轉銜(5%)、融合教育校園營造(5%)、特教生情緒行為問 題預防(5%)及嚴重情緒行為問題緊急應變(5%)四個層面,規劃學校可預先進行之 準備。
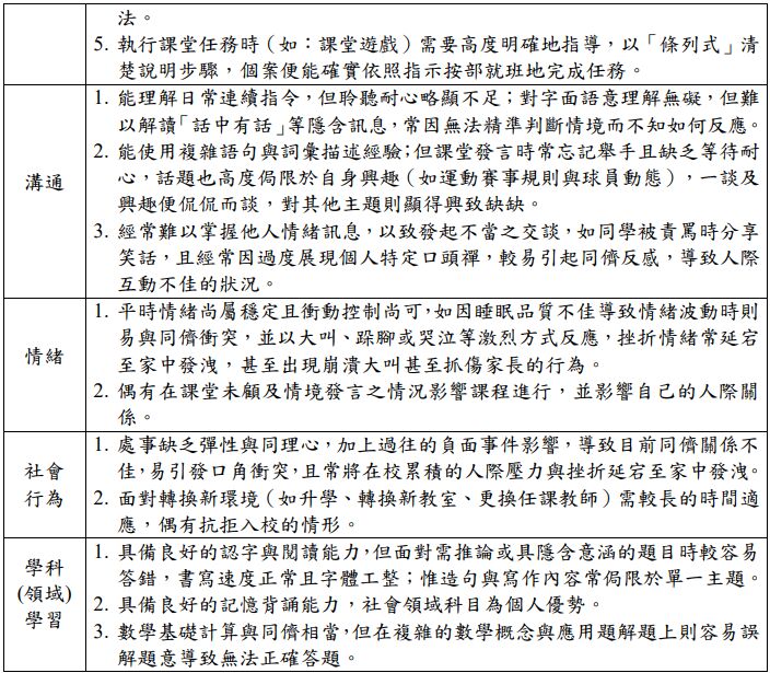
四、以下為丙生的個別化教育計畫能力現況:請根據能力現況資料,為丙生擬定個別化教育計畫之需求評估項目,包含優弱勢分析(5%)、學生障礙狀況對其在普通班級或融合情境適應的影響(5%)、學習需求(10%)、相 關服務與支持策略需求(10%)。