阿摩線上測驗
登入
首頁
>
兒童少年福利
>
102年 - 102兒童及少年福利與權益保障法相關試題-50題#10656
> 試題詳解
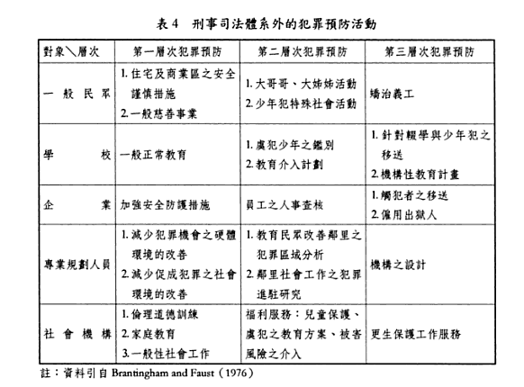
中輟生的通報輔導工作及青少年外展工作,屬於犯罪預防的
(A)初級犯罪預防工作
(B)次級犯罪預防工作
(C)三級犯罪預防工作
(D)高級犯罪預防工作。
答案:
登入後查看
統計:
A(492), B(1071), C(269), D(5), E(0) #440546
詳解 (共 1 筆)
塔扣謝
B1 · 2014/01/03
#766112
12
0
私人筆記 (共 1 筆)
已考取106年國小正式教師
2016/10/25
私人筆記#67519
未解鎖
次級犯罪預防工作--->中輟生的通...
(共 33 字,隱藏中)
前往觀看
0
0
相關試題
下述有關兒童的概念,何者正確(A)英文的兒童(children)一詞,是包括我國兒童及少年兩個人口群,甚至涵蓋所有未成年人(B)國際通用的兒童(children)定義,通常是指18 歲以下的人(C)依據我國兒童及少年福利與權益保障法第二條規定,兒童係指未滿12 歲之人(D)以上皆是
#440508
兒童及少年福利與權益保障法第51條規定,幾歲以下兒童不得使其獨處或由不適當之人照顧?(A)6歲(B)8歲(C)10歲(D)12歲
#440509
處理兒少案件時,應遵循(A)寄養家庭優先(B)家庭收養優於寄養家庭(C)機構安置優於家庭寄養(D)以上皆是
#440510
兒童及少年福利法於幾年修改為兒童及少年福利與權益保障法?(A)98年(B)99年(C)100年(D)101年
#440511
下述有關兒少福利「解放者」的干預觀點,何者錯誤(A)主張解放兒童束縛、充權兒童使其為自己發聲(B)強調兒童和成人的平等關係(C)主張父母應提供兒童成長所需(D)由兒童自行定義福利需求。
#440512
下述有關鉅視系統(macrosystem)的描述,何者錯誤(A)是兒少階段最常直接接觸的系統(B)是指社會深層結構與其價值觀所形塑的體系(C)影響範圍較廣,且從會從外部、居間、微視系統的互動滲透影響到個人(D)常以潛移默化的方式形成對個人的影響。
#440513
依據兒童及少年福利與權益保障法第五十七條之規定,對於有立即之危險或有危險之虞者,主管機關應予緊急保護、安置或其他必要之處置,緊急安置72 小時,繼續安置每次以三個月為限,必要時,得聲請法院延長幾次?(A)一次(B)二次(C)三次(D)不限次數
#440514
依據兒童及少年福利與權益保障法第五十三條之規定醫事人員、社會工作人員、教育人員、保育人員、警察、司法人員、村(里)幹事及其他執行兒童及少年福利業務人員,於執行業務時知悉兒童及少年有施用毒品、非法施用管制藥品者,應立即向直轄市、縣(市)主管機關通報,至遲不得超過幾小時?(A)12小時(B)24小時(C)36小時(D)72小時
#440515
依據兒童及少年福利與權益保障法第十四條之規定胎兒出生後幾日內,接生人應將其出生之相關資料通報衛生主管機關備查?(A)12日(B)7日(C)10日(D)5日
#440516
針對網路援交問題,下列那個法律可以對未成年人加以保護?(A)消費者保護法(B)家庭暴力防治法(C)兒童及少年性交易防制條例(D)兒童及少年福利與權益保障法。
#440517
相關試卷
107年 - 兒童及少年性剝削防制條例及實務研討演練-貳、選擇題#73876
2018 年 · #73876
107年 - 兒童及少年性剝削防制條例及實務研討演練-壹、是非題#73875
2018 年 · #73875
107年 - 兒童及少年性剝削(交易)防制條例考題-壹、是非題:#73874
2018 年 · #73874
102年 - 102兒童及少年福利與權益保障法相關試題-50題#10656
2013 年 · #10656
100年 - 100年民航外交四等兒童少年福利概要#45588
2011 年 · #45588
無年度 - 兒童及少年性剝削(交易)防制條例考題-貳、選擇題:#84210
-999 年 · #84210