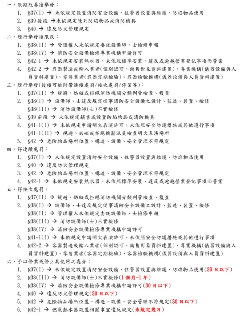
6 消防人員執行消防安全檢查時,下列何種違規態樣,不須經限期改善程序,逕行予以舉發裁處?
(A)防火管理違反規定
(B)防焰物品使用場所違反規定
(C)消防安全設備不合規定
(D)從事消防安全設備之設計、監造、裝置、檢修違反規定
答案:登入後查看
統計: A(16), B(22), C(25), D(197), E(0) #2781307
統計: A(16), B(22), C(25), D(197), E(0) #2781307
詳解 (共 4 筆)
#5421863

資料來源
https://fireleaks.com/%E6%B6%88%E9%98%B2%E6%B3%95/
1
0