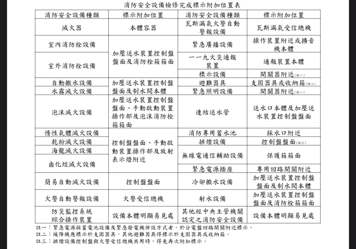
1 消防檢修人員或檢修機構檢修完成之消防安全設備,應依規定附加檢修完成標示,若你前往複查,
下列何者標示附加位置未符合規定?
(A)排煙設備檢修完成標示附加於出風口
(B)消防專用蓄水池檢修完成標示附加於採水口附近
(C)無線電通信輔助設備檢修完成標示附加於保護箱箱面
(D)緊急電源插座檢修完成標示附加於專用回路開關附近
答案:登入後查看
統計: A(320), B(67), C(92), D(96), E(0) #3116013
統計: A(320), B(67), C(92), D(96), E(0) #3116013
詳解 (共 3 筆)
#5992683
消防安全設備檢修及申報辦法附表4
(A)應在「控制盤盤面」
5
0