1.下列何者不是Karl Fischer水分測定法會使用到的化學品?
(A)ethanol
(B)iodine
(C)pyridine
(D)sulfur dioxide
答案:登入後查看
統計: A(2965), B(159), C(138), D(137), E(0) #3281681
統計: A(2965), B(159), C(138), D(137), E(0) #3281681
詳解 (共 10 筆)
#6176701
考古
ㅤㅤ
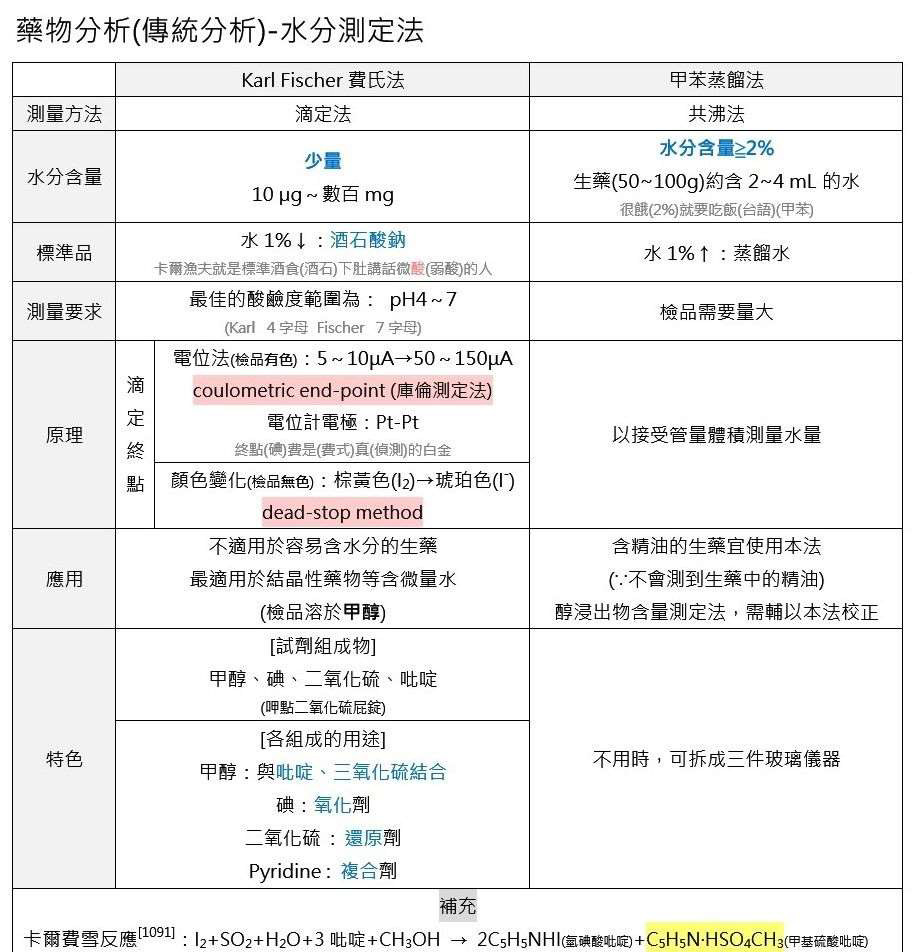
Karl Fischer titration 費氏滴定法
ㅤㅤ
|
試劑 |
用途 |
說明 |
|
碘 I2 |
氧化劑 |
將 二氧化硫 SO2 ---氧化--→ SO3 三氧化硫 |
|
二氧化硫 SO2 |
還原劑 |
將 碘 I2 ---還原--→ HI 氫化碘 |
|
甲醇 CH3OH |
|
與吡啶、三氧化硫 SO3 結合 |
|
吡啶 C5H5N pyridine |
|
與 氫化碘HI 結合,避免逆反應 |
ㅤㅤ
1. 最適用於結晶性藥物等含微量水分檢測 10 µg - 數百mg (含量≤5%)
→ 不適用於容易含水分的生藥
2. 適合酸鹼 pH 4-7
3. (檢品溶於甲醇)
檢品水分在 1%以下者:酒石酸鈉
檢品水分在 1%以上者:已知水濃度之甲醇-水溶液
檢品水分在 1%以上者:已知水濃度之甲醇-水溶液
4. 滴定終點:5-10微安培 → 50-150微安培(維持30秒以上)
微過量試劑可使電流迅速增加 (電位下降、電流上升)
微過量試劑可使電流迅速增加 (電位下降、電流上升)
→ amper(安培)ometric titration 電流滴定
極譜法 polarography:電位和電流間關係
-
1. 不適用於含硼酸或硼酸鹽之樣品,會和試劑中的碘反應
2. 可以用於近紅外光輻射區測量
3. + 五氧化二磷可以除去濕氣
4. 標定 Karl Fischer reagent:Sodium tartrate 酒石酸鉀鈉
* 酒石酸鈉 力價 = 0.1566 x (W÷V)
ㅤㅤ
ㅤㅤ
1.Karl Fischer reaction係以I2+SO2+H2O ⇌ 2HI+SO3為主反應,其中SO2擔任的角色為何?
(A) 氧化劑
(B) 還原劑
(C) 催化劑
(D) 助溶劑
ㅤㅤ
答案:(B) 還原劑:二氧化硫 SO2
(A) 氧化劑:碘 I2
ㅤㅤ
ㅤㅤ
1. 下列何者不是Karl Fischer水分測定法會使用到的化學品?
(A) ethanol
(B) iodine
(C) pyridine
(D) sulfur dioxide
ㅤㅤ
-113年 - 113-2 專技高考_藥師(一):藥物分析與生藥學(含中藥學)#121668答案:(A) Methanol 甲醇 CH3OH
ㅤㅤ
ㅤㅤ
1. 下列何者非中華藥典中收載之水分測定法?
(A) Karl Fischer滴定法
(B) 甲苯蒸餾法
(C) 核磁共振法
(D) 重量分析法
ㅤㅤ
-113年 - 113-1 專技高考_藥師(一):藥物分析與生藥學(含中藥學)#118721答案:(C)
ㅤㅤ
ㅤㅤ
4. 下列何者最不適合用於測定顛茄葉所含的水分?
(A) 重量法
(B) 甲苯蒸餾法
(C) 費氏滴定法
(D) 乾燥減重法
ㅤㅤ
專技 - 藥物分析與生藥學(包括中藥學) -113年 - 113-1 專技高考_藥師(一):藥物分析與生藥學(含中藥學)#118721答案:(C) 費氏滴定法:不適用於容易含水分的生藥
ㅤㅤ
ㅤㅤ
5. 下列何種方法較適合用於水分含量不超過0.5%檢品之含水量測定?
(A) 乾燥減重法
(B) 液相層析法
(C) 甲苯蒸餾法
(D) 費氏(Karl Fischer)測定法
ㅤㅤ
專技 - 藥物分析與生藥學(包括中藥學) -112年 - 112-2 專技高考_藥師(一):藥物分析與生藥學(含中藥學)#115919答案:(D) 費氏滴定法:最適用於結晶性藥物等含微量水分檢測(含量≤5%)
→ 不適用於容易含水分的生藥
ㅤㅤ
ㅤㅤ
4. 有關費氏滴定法(Karl Fischer titration)之敘述,下列何者錯誤?
(A) 用於測定藥品中的水分含量
(B) 費氏試劑之力價可用酒石酸鈉二水合物測定
(C) 以直接滴定法滴定至終點時,微過量之費氏試劑可使電流迅速降低
(D) 如檢品為無色物質,至滴定終點時,溶液呈琥珀色
ㅤㅤ
專技 - 藥物分析與生藥學(包括中藥學) -112年 - 112-1 專技高考_藥師(一):藥物分析與生藥學(含中藥學)#113158答案:(C)
滴定終點:5-10微安培 → 50-150微安培(維持30秒以上)
微過量試劑可使電流迅速增加 (電位下降、電流上升)
微過量試劑可使電流迅速增加 (電位下降、電流上升)
amper(安培)ometric titration(電流滴定)
ㅤㅤ
ㅤㅤ
5. 下列何者不是費氏試劑(Karl Fischer reagent)之組成成分?
(A) 碘
(B) 二氧化硫
(C) 吡啶
(D) 水
ㅤㅤ
專技 - 藥物分析與生藥學(包括中藥學) -112年 - 112-1 專技高考_藥師(一):藥物分析與生藥學(含中藥學)#113158答案:(D)
ㅤㅤ
ㅤㅤ
4. 以費氏滴定法(Karl Fischer titration)進行水分含量測定時,費氏試劑中何種成分被氧化?
(A) 碘
(B) 二氧化硫
(C) 吡啶
(D) 甲醇
ㅤㅤ
專技 - 藥物分析與生藥學(包括中藥學) -112年 - 112-2 專技高考_藥師(一):藥物分析與生藥學(含中藥學)#115919答案:(B) 二氧化硫 SO2 ---氧化--→ SO3 三氧化硫
(A) 碘 I2 ---還原--→ HI 氫化碘
ㅤㅤ
ㅤㅤ
5. 費氏(Karl Fischer)水分測定法在反應終了時,係因下列何者生成過量而使電位急遽下降?
(A) 二氧化硫
(B) 甲醇
(C) 吡啶
(D) 碘
ㅤㅤ
專技 - 藥物分析與生藥學(包括中藥學) -111年 - 111-1 專技高考_藥師(一):藥物分析與生藥學(含中藥學)#106167答案:(D)
ㅤㅤ
ㅤㅤ
4. 下列何者為費氏(Karl Fischer)試劑之組成?
(A) iodide、sulfur dioxide、pyridine、methanol
(B) iodide、sulfuric acid、imidazole、methanol
(C) iodine、sulfur dioxide、pyridine、methanol
(D) iodine、sulfuric acid、imidazole、methanol
ㅤㅤ
專技 - 藥物分析與生藥學(包括中藥學) -111年 - 111-2 專技高考_藥師(一):藥物分析與生藥學(含中藥學)#109858答案:(C) iodine(I2)、sulfur dioxide(SO2)、pyridine 吡啶、methanol 甲醇
ㅤㅤ
ㅤㅤ
1. I2、SO2、C5H5N、CH3OH 為X測定法的試劑,主要用來測定Y的含量,X與Y依序應為下列何者?
(A) Karl Fischer;水
(B) Kjeldahl;氮
(C) Fehling;糖
(D) Volhard;氯
ㅤㅤ
-110年 - 110-2 專技高考_藥師(一):藥物分析與生藥學(含中藥學)#100433答案:(A) Karl Fischer titration 費氏滴定法
ㅤㅤ
ㅤㅤ
5. 費氏水分測定儀(Karl Fischer titrator)所使用的測量法屬於下列何者?
(A) argentimetric titration
(B) compleximetric titration
(C) amperometric titration
(D) iodometric titration
ㅤㅤ
專技 - 藥物分析與生藥學(包括中藥學) -110年 - 110-1 專技高考_藥師(一):藥物分析與生藥學(含中藥學)#96271答案:(C) amper(安培)ometric titration 電流滴定
滴定終點:電流迅速增加 (電位下降、電流上升)
ㅤㅤ
ㅤㅤ
1. 測定費氏(Karl Fischer)試劑之力價時,若 115 mg 的酒石酸鈉(Na2C4H4O6‧2H2O, M.W. = 230)需消耗 10.0 mL 的費氏試劑,則試劑之力價為多少?
(A) 11.50
(B) 5.75
(C) 1.80
(D) 0.90
ㅤㅤ
專技 - 藥物分析與生藥學(包括中藥學) -109年 - 109-2 專技高考_藥師(一):藥物分析與生藥學(含中藥學)#89105答案:(C) 酒石酸鈉 力價 = 0.1566 x (W÷V)
0.1566 x 115 ÷ 10 = 1.80
ㅤㅤ
ㅤㅤ
4. 下列有關費氏(Karl Fischer)水分測定法之敘述,何者錯誤?
(A) 是藥典規範之水分定量法
(B) 可測定酸鹼值
(C) 只需少量的樣品
(D) 常以甲醇做為溶劑
ㅤㅤ
專技 - 藥物分析與生藥學(包括中藥學) -109年 - 109-2 專技高考_藥師(一):藥物分析與生藥學(含中藥學)#89105答案:(B)
ㅤㅤ
ㅤㅤ
12. 下列何者是卡爾費雪(Karl Fischer)水分測定法的產物?
(A) C5H5N.SO3
(B) C5H5N.HSO4CH3
(C) C5H5N.H2SO4
(D) H2SO4
ㅤㅤ
-109年 - 109-1 專技高考_藥師(一):藥物分析與生藥學(含中藥學)#82767答案:(B)
I2 + SO2 + H2O + 3 吡啶 + CH3OH → 2 C5H5NHI(氫碘酸吡啶)+ C5H5N · HSO4CH3(甲基硫酸吡啶)
ㅤㅤ
ㅤㅤ
13. 有關卡爾費雪(Karl Fischer)水分測定法中,其試劑不包含下列何者?
(A) 碘化鉀
(B) 二氧化硫
(C) 吡啶
(D) 甲醇
ㅤㅤ
-108年 - 108-1 專技高考_藥師(一):藥物分析與生藥學(含中藥學)#74538答案:(A) 碘 I2
ㅤㅤ
ㅤㅤ
16. 為確保卡爾費雪(Karl Fischer)水分測定法的可靠性,最佳的酸鹼度範圍為下列何者?
(A) 4~7
(B) 7~10
(C) 2~4
(D) 8~12
ㅤㅤ
-107年 - 107-1 專技高考_藥師、藥師(一):藥物分析與生藥學(包括中藥學)#67576答案:(A)
ㅤㅤ
ㅤㅤ
11. 卡爾費雪(Karl Fischer)水分測定法在滴定終點時電流如何變化(微安培,µA;毫安培,mA)?
(A) 由50~150微安培降至5~10微安培
(B) 由5~10毫安培增加至50~150毫安培
(C) 由5~10微安培增加至50~150微安培
(D) 由50~150毫安培降至5~10毫安培
ㅤㅤ
-106年 - 106-2 專技高考_藥師、藥師(一):藥物分析與生藥學(包括中藥學)#63723答案:(C)
ㅤㅤ
ㅤㅤ
13. 卡爾費雪(Karl Fischer)測定法加入甲醇最主要的目的為何?
(A) 將碘還原
(B) 與吡啶.三氧化硫結合
(C) 與碘化氫結合
(D) 氧化二氧化硫
ㅤㅤ
-106年 - 106-1 專技高考_藥師、藥師(一):藥物分析與生藥學(包括中藥學)#60025答案:(B) 與吡啶.三氧化硫結合 → 甲醇
(A) 將碘還原 → 二氧化硫 SO2
(C) 與碘化氫結合 → 吡啶 C5H5N (pyridine),避免逆反應發生
(D) 氧化二氧化硫 → 碘 I2 (iodine)
ㅤㅤ
ㅤㅤ
16. 卡爾費雪(Karl Fischer)水分測定法適用的藥品含水量介於下列範圍?
(A) 10 ng到數百µg
(B) 10 pg到數百ng
(C) 10 µg到數百mg
(D) 10 mg到數百g
ㅤㅤ
-105年 - 105-2 專技高考_藥師、藥師(一):藥物分析與生藥學(包括中藥學)#54637答案:(C)
ㅤㅤ
ㅤㅤ
3. 下列何者非生物鹼的檢測試劑?
(A) Karl Fischer reagent
(B) Mayer's reagent
(C) Valser's reagent
(D) Wagner's reagent
ㅤㅤ
-105年 - 105-2 專技高考_藥師、藥師(一):藥物分析與生藥學(包括中藥學)#54637答案:(A) Karl Fischer titration 費氏滴定法 :檢測微量水
ㅤㅤ
ㅤㅤ
5. 下列有關費氏滴定法(Karl Fischer titration)之敘述何者錯誤?
(A) 用於水分測定,但不含結晶水部分
(B) 不適用於含硼酸或硼酸鹽之樣品
(C) 費氏試劑是以碘、 吡啶(pyridine)、甲醇、二氧化硫配製而成
(D) 其滴定終點可用dead-stop method偵測
ㅤㅤ
專技 - 藥物分析與生藥學(包括中藥學) -104年 - 104-2 專技高考_藥師、藥師(一):藥物分析與生藥學(包括中藥學)#23931答案:(A) 最適用於結晶性藥物等含微量水(檢品溶於甲醇)
不適用於容易含水分的生藥
ㅤㅤ
ㅤㅤ
6. 下列各測定法與其用途之配對組合中,那一組錯誤?
(A) 凱氏法(Kjeldahl method)-氮含量測定
(B) 費氏法(Karl Fischer method)-水含量測定
(C) 波哈法(Volhard method)-氯化物含量測定
(D) 漢氏法(Hanus method)-芳香胺含量測定
ㅤㅤ
專技 - 藥物分析與生藥學(包括中藥學) -100年 - 100-2 專技高考_藥師:藥物分析與生藥學(包括中藥學)#9925答案:(D) 漢氏法(Hanus method)- 碘價(不飽和程度)
碘價:100g 檢品之脂肪油所能吸收碘的 g 數
ㅤㅤ
ㅤㅤ
11. 中華藥典規定用於測定少量藥物中所含水分的方法為何?
(A) 費氏法
(B) 氣相層析法
(C) 液相層析法
(D) 甲苯蒸餾法
ㅤㅤ
專技 - 藥物分析與生藥學(包括中藥學) -100年 - 100-2 專技高考_藥師:藥物分析與生藥學(包括中藥學)#9925答案:(A)
ㅤㅤ
ㅤㅤ
10. 下列何種分析法係以I2+SO2+H2O→2HI+SO3為主反應?
(A) 藥物的碘氧化滴定法(iodimetry)
(B) 費氏法(Karl Fischer method)
(C) 亞硫酸滴定法
(D) 藥物的碘還原滴定法(iodometry)
ㅤㅤ
專技 - 藥物分析與生藥學(包括中藥學) -100年 - 100-1 專技高考_藥師:藥物分析與生藥學(包括中藥學)#9928答案:(B) Karl Fischer titration 費氏滴定法 :檢測微量水
ㅤㅤ
ㅤㅤ
12. 含揮發油之生藥以下列何法測定水分較適當?
(A) 費氏法(Karl Fischer method)
(B) 共沸法(Azeotropic method)
(C) 重量法(Gravimetric method)
(D) 露點法(Dew point method)
ㅤㅤ
專技 - 藥物分析與生藥學(包括中藥學) -100年 - 100-1 專技高考_藥師:藥物分析與生藥學(包括中藥學)#9928答案:(B) 共沸法 Azeotropic = 甲苯蒸餾法:水分>2% 生藥
ㅤㅤ
ㅤㅤ
53. 生藥所含水分的測定,下列何者不宜?
(A) 重量分析法
(B) 共沸蒸餾法
(C) 費氏滴定法
(D) 乾燥減重檢查法
ㅤㅤ
專技 - 藥物分析與生藥學(包括中藥學) -99年 - 99-1 專技高考_藥師:藥物分析與生藥學(包括中藥學)#9943答案:(C)
ㅤㅤ
ㅤㅤ
28. 以 amperometry 偵測費氏法滴定(Karl Fischer titration)的終點時,下列何者是使終點顯現的化合物?
(A) HI
(B) H2O
(C) I2
(D) SO2
ㅤㅤ
專技 - 藥物分析與生藥學(包括中藥學) -96年 - 96-2 專技高考_藥師:藥物分析#9978答案:(C)
ㅤㅤ
ㅤㅤ
22. 下列水含量(water content)的測定法中,何者最適用於結晶性藥物等含微量水之測定?
(A) 露點法(dew point method)
(B) 重量法(gravimetric method)
(C) 甲苯蒸餾法(toluene distillation method)
(D) 費氏法(Karl Fischer method)
ㅤㅤ
專技 - 藥物分析與生藥學(包括中藥學) -96年 - 96-1 專技高考_藥師:藥物分析#9983答案:(D)
ㅤㅤ
ㅤㅤ
76. 取酒石酸鈉(sodium tartrate dihydrate,分子量 230)180 mg,耗去費氏試劑 15.0 mL,該試劑之水當量係數(water equivalence factor,F)為:
(A) 0.0522 mg H 2 O/mL
(B) 1.88 mg H 2 O/mL
(C) 12.1 mg H 2 O/mL
(D) 15.3 mg H 2 O/mL
ㅤㅤ
專技 - 藥物分析與生藥學(包括中藥學) -94年 - 94-2 專技高考_藥師:藥物分析#10986答案:(B) 酒石酸鈉 力價 = 0.1566 x (W÷V)
0.1566 x 180 ÷15 = 1.88
ㅤㅤ
ㅤㅤ
6. 對於水分的測定,結晶性藥物以使用下列何種方法為宜?
(A) 重量法(gravimetric)
(B) 等沸點法(azeotropic)
(C) 費氏法(Karl Fischer titrimetric)
(D) 電解測濕法(electrolytic hygrometric)
ㅤㅤ
專技 - 藥物分析與生藥學(包括中藥學) -94年 - 94-1 專技高考_藥師:藥物分析#10910答案:(C)
ㅤㅤ
ㅤㅤ
77. 取 aminosalicylic acid 檢品 2.55 g 耗去費氏試劑 9.0 mL(已知其水當量係數為 4.0),該檢品水分含量為:
(A) 1.88%
(B) 1.65%
(C) 1.41%
(D) 1.23%
ㅤㅤ
專技 - 藥物分析與生藥學(包括中藥學) -94年 - 94-2 專技高考_藥師:藥物分析#10986答案:(C) 9 x 4 / 2.55 = 14.118
ㅤㅤ
ㅤㅤ
21. 費氏水分滴定分析是下列何種方法的應用?
(A) 電量分析法
(B) 極譜法
(C) 電位滴定法
(D) 酸鹼滴定法
ㅤㅤ
專技 - 藥物分析與生藥學(包括中藥學) -93年 - 93-2 專技高考_藥師:藥物分析#10852答案:(B) 極譜法 polarography:電位和電流間關係
(C) 電位滴定法 - 測 pH、pka
ㅤㅤ
ㅤㅤ
27. 成對的白金電極(paired platinum electrodes)是用於下列何種滴定的終點偵測?
(A) Karl Fischer titration
(B) Permanganate titration
(C) Precipitation titration
(D) Complexation titration
ㅤㅤ
-92年 - 92-2 專技高考_藥師:藥物分析#10802答案:(A)
ㅤㅤ
ㅤㅤ
8. 費氏試劑(Karl Fischer Reagent)是用於那一項測定?
(A) Phenol content
(B) Water content
(C) Iodine value
(D) Hydroxyl value
ㅤㅤ
專技 - 藥物分析與生藥學(包括中藥學) -92年 - 92-2 專技高考_藥師:藥物分析#10802答案:(B)
ㅤㅤ
ㅤㅤ
40. 標定Karl Fischer reagent 是以下列何者做為標準品?
(A) Boric acid
(B) Sodium tartrate
(C) Sodium citrate
(D) Methanol
ㅤㅤ
-92年 - 92-2 專技高考_藥師:藥物分析#10802答案:(B) Sodium tartrate 酒石酸鉀鈉
ㅤㅤ
ㅤㅤ
38. 費氏試劑的組成除了碘 (Iodine)、 啶 (Pyridine)、甲醇 (Methanol) 外還包括下列何者?
(A) 硫 (Sulfur)
(B) 硫化氫 (Hydrogen sulfide)
(C) 亞硫酸鈉 (Sodium sulfite)
(D) 二氧化硫 (Sulfur dioxide)
ㅤㅤ
專技 - 藥物分析與生藥學(包括中藥學) -92年 - 92-1 專技高考_藥師:藥物分析#10800答案:(D)
ㅤㅤ
ㅤㅤ
39. 下列何者可用於費氏法,計算檢品中的水分含量 (mg)?[S:滴定檢品時所耗費氏試劑之mL 數,F:水當量係數 (The water equivalence factor)]
(A) S×F
(B) 0.1566×S×F
(C) S/F
(D) F/S
ㅤㅤ
專技 - 藥物分析與生藥學(包括中藥學) -92年 - 92-1 專技高考_藥師:藥物分析#10800答案:(A) 水當量係數就是力價
ㅤㅤ
ㅤㅤ
34
0
#6172260
試劑組成:二氧化硫、碘、甲醇、吡啶
1.二氧化硫:被氧化
2.碘:被還原
#個人口訣:二硫(二氧化硫)點(碘)甲醇(甲醇)劈定(吡啶)腿
有錯誤的地方再麻煩提醒修正謝謝~
1.二氧化硫:被氧化
2.碘:被還原
#個人口訣:二硫(二氧化硫)點(碘)甲醇(甲醇)劈定(吡啶)腿
有錯誤的地方再麻煩提醒修正謝謝~
2
0
#6211017
不知道哪裡傳下來的整理供大家複習(八成是阿摩的大神XD):

2
0