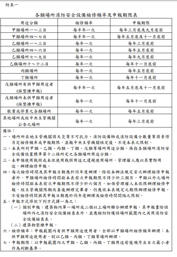
10 依各類場所消防安全設備檢修期限及申報備查期限,下列敘述何者錯誤?
(A)甲類場所第二目應於每年 3 月底及 9 月底前進行申報備查
(B)甲類場所第六目應於每年 5 月底及 11 月底前進行申報備查
(C)乙類場所第一目應於每年 3 月底前進行申報備查
(D)乙類場所第五目應於每年 9 月底前進行申報備查
答案:登入後查看
統計: A(248), B(327), C(316), D(1576), E(0) #2933528
統計: A(248), B(327), C(316), D(1576), E(0) #2933528
詳解 (共 7 筆)
#5588099
消防安全設備檢修及申報辦法 第5條(附表二)
34
3
