12.下列何者是卡爾費雪(Karl Fischer)水分測定法的產物?
(A)C5H5N.SO3
(B)C5H5N.HSO4CH3
(C)C5H5N.H2SO4
(D)H2SO4
答案:登入後查看
統計: A(1725), B(5062), C(1259), D(268), E(0) #2180136
統計: A(1725), B(5062), C(1259), D(268), E(0) #2180136
詳解 (共 10 筆)
#3787618
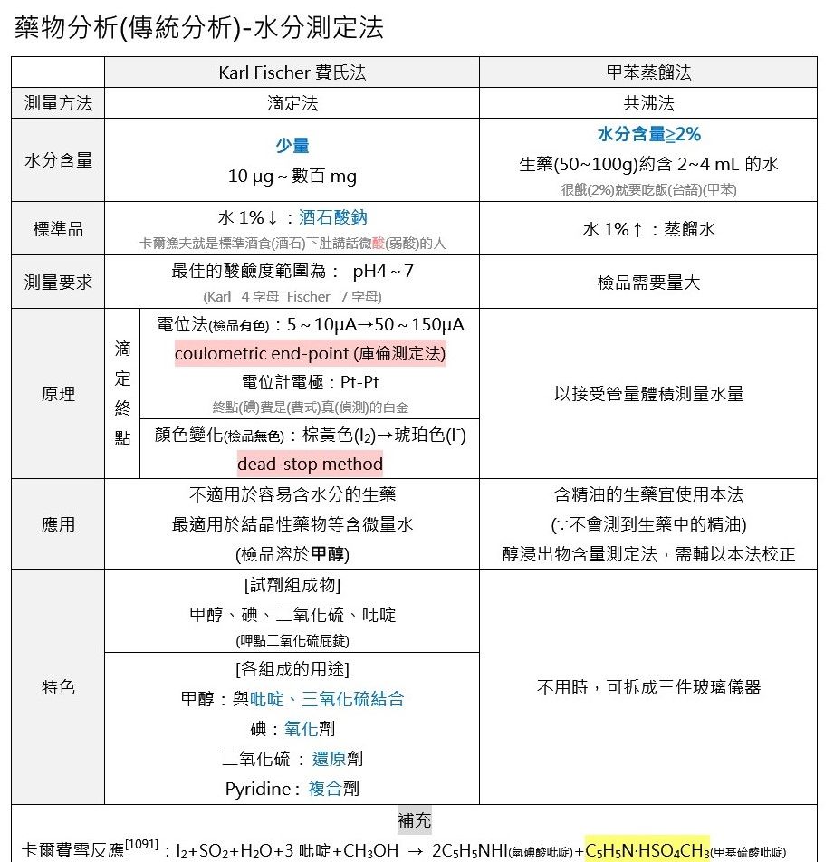
I2+SO2+H2O+3吡啶+CH3OH → 2C5H5NHI(氢碘酸吡啶)+C5H5N·HSO4CH3(甲基硫酸吡啶)
Karl fischer其他:
1.又名coulometric end-point
2.屬庫倫測定法
3.適用含水量10μg~數百mg
4.檢品溶於甲醇做測定
5.組成:無水甲醇+碘+二氧化硫+pyridine
6.加入methanol目的為與pyridine-sulfur trioxide反應
7.最佳pH 4~7
8.滴定終點電流5~10微安培增至50~150微安培(電位計為鉑鉑電極)
9.可用酒石酸鈉測力價(水1%↓),水1%↑以蒸餾水測之
10.滴定終點可用dead-stop method檢測(I2顯色)(碘被還原)
11.Sodium tartrate為標準品
241
0
#4148285
彙整前人的整理(有些來自其他考古題ㄉ大大)

177
0
#4517591
近紅外光可以測量水分(O)
紅外光測量法樣品不能使用水溶液或OH基等產生氫鍵的溶液(O)
這兩句話看似矛盾 但其實都成立 因為測量的方向和目的不同
如果我們今天想要測量的主角是想看樣品中含多少水分 就能用近紅外光去偵測
如果目的是要測樣品中其他化合物的含量
那水分這時候就會變成干擾源了 也就是第二句話所說不能含水的原因
-----------------------------------------
免理解,考試取向記法:
把前兩句話背起來= =
30
0
#4143833
回覆5F
紅外光可以測到水的訊號~
但在測量一般化合物的情況下是希望測到該化合物的訊號而不是水的訊號,才說不要用水溶液或任何有OH基的溶液。
20
0
#4148277
回復5F
除7F說的那個原因外,印象中,學校老師好像也有說過,IR之所以會說不能拿來測定水分,是因為他所使用的Sample cell是鹽類(KCl, KBr, NaCl...等),碰到水分可能會被破壞
這邊有寫原因,可以參考一下(雖然不是來自國考用書der

12
0