12. 針對幼兒園教保服務人員工作倫理之論述,下列何者不正確?
(A)內容涵蓋服務倫理、組織倫理、社會倫理
(B)其四個核心價值包括尊重接納、公平正義、負責誠信、關懷合作
(C)在服務倫理部分,應著重於引導家長改變育兒態度與觀點,並重視家長需求調整原先的教保服務及幼教理念
(D)在社會倫理部分,應致力於提高教保服務人員在社會中的職業聲望;主動向社區說明教保理念及目標,增進對教保專業之瞭解
答案:登入後查看
統計: A(102), B(129), C(4375), D(926), E(0) #2026152
統計: A(102), B(129), C(4375), D(926), E(0) #2026152
詳解 (共 7 筆)
#4612475
(C)在服務倫理部分,應著重於引導家長改變育兒態度與觀點,並重視家長需求調整原先的教保服務及幼教理念
→幼兒園教保服務人員工作倫理守則參考資料
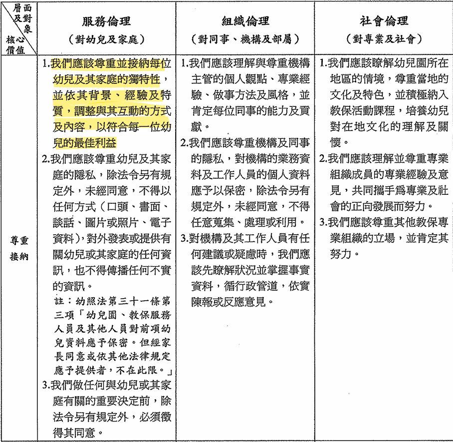
服務倫理-核心價值(1)
-我們應該尊重並接納每位幼兒及其家庭的獨特性, 並依其背景、經驗及特 質,調整與其互動的方式及內容,以符合每一位幼兒的最佳利益。
-教保服務和幼教理念都是有一定的專業原則,只能調整互動的方式
39
0
#3451651
(C)在服務倫理部分,應著重於引導家長改變育兒態度與觀點,並重視家長需求調整原先的教保服務及幼教理念 應該不是重視家長的需求,是要給予家長正確的育兒觀念,適時提供協助
31
0
#7322504
(A) 內容涵蓋服務倫理、組織倫理、社會倫理

ㅤㅤ
(B) 其四個核心價值包括尊重接納、公平正義、負責誠信、關懷合作

ㅤㅤ
(C) 在服務倫理部分,應著重於引導家長改變育兒態度與觀點,並重視家長需求調整原先的教保服務及幼教理念

ㅤㅤ
(D) 在社會倫理部分,應致力於提高教保服務人員在社會中的職業聲望;主動向社區說明教保理念及目標,增進對教保專業之瞭解

0
0