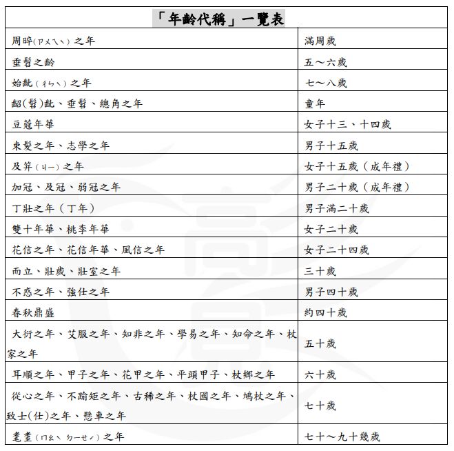
20. 小花已是「及笄」之年,小強則是「弱冠」之年,小明未
逾「齠齔」,小丹年在「志學」。請問上述四人,年紀最小
的是哪一位?
(A) 小花
(B) 小強
(C) 小明
(D) 小丹
答案:登入後查看
統計: A(64), B(38), C(1774), D(59), E(0) #3246255
統計: A(64), B(38), C(1774), D(59), E(0) #3246255
