29. 下列有關臺灣現代作家的概述,何者正確?
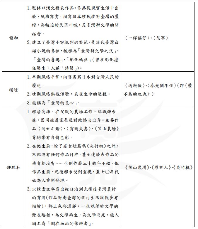
(A) 楊逵:懷抱「人道的社會主義」,所撰小說〈送報伕〉
入選東京「文學評論」,是首次進軍日本文壇的臺籍
作家
(B) 余光中:臺灣「大河小說」的開創者,擅長推闡歷史
社會軌跡,描繪動盪大時代感悟,《濁流三部曲》為
代表作之一
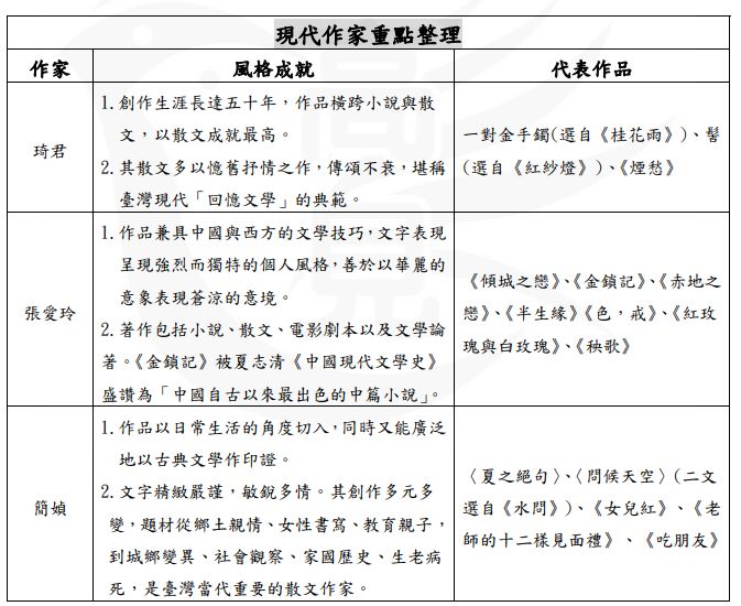
(C) 鍾理和:出身彰化的作家、醫師與社會運動者,作品
表現出對殖民國的抗議與臺灣百姓不屈服精神,被譽
為「臺灣現代文學之父」
(D) 黃春明:創作體裁多元,深具人文視野,充滿對鄉土
的關懷,青年時期曾撰寫自傳色彩極濃厚的小說〈笠
山農場〉,爭取婚姻自由
答案:登入後查看
統計: A(1150), B(108), C(441), D(223), E(0) #3246264
統計: A(1150), B(108), C(441), D(223), E(0) #3246264
詳解 (共 5 筆)
#6254385


來源:https://www.policecramschool.com/uploads/5/3/8/3/53834465/%E5%9C%8B%E6%96%87_%E7%B2%BE%E8%8F%AF%E7%89%88__1.pdf
46
0
#6207412
(B) 鍾肇政
(C) 賴和
(D) 鍾理和
22
0
#6404524
(A) 楊逵:懷抱「人道的社會主義」…進軍日本文壇的臺籍作家
正確!完全符合史實。
-
楊逵是日治時期最重要的台籍左翼文學家之一
-
〈送報伕〉(1932)是他的代表作
-
發表於日本的《文學評論》,成為台灣人首次在日本文壇發表小說的里程碑
-
他主張人道主義與社會主義結合,筆鋒關懷底層、挑戰殖民體制
其他選項錯在哪?
(B) 余光中:臺灣「大河小說」的開創者
錯!大河小說跟余光中八竿子打不著!
-
余光中是詩人,擅長散文與新詩,代表作《鄉愁》、《聽聽那冷雨》
-
大河小說開創者應是葉石濤、鍾肇政等人,尤其是鍾肇政的《濁流三部曲》才對!
(C) 鍾理和:出身彰化的作家、醫師與社會運動者...「臺灣現代文學之父」
錯在出生地與頭銜!
-
鍾理和是「高雄美濃人」,不是彰化!
-
他也不是醫師;他是一位自學苦讀、以文會友、家庭養殖型文學人
-
雖為早期白話文創作的重要人物,但「臺灣現代文學之父」這稱號多歸給賴和
(D) 黃春明:…青年時期曾撰寫〈笠山農場〉爭取婚姻自由
問題在作品與主題錯置!
-
黃春明確實關注鄉土、庶民生活,是鄉土文學代表作家
-
但婚姻自由議題不是《笠山農場》的主題,而且《笠山農場》是鍾理和寫的
5
0