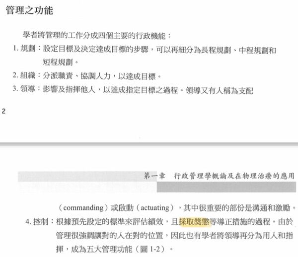
23.根據預先設定的標準來評估績效,且採取獎懲等導正措施的過程,為那一項管理功能?
(A)規劃
(B)組織
(C)領導
(D)控制
答案:登入後查看
統計: A(407), B(188), C(221), D(888), E(0) #3197271
統計: A(407), B(188), C(221), D(888), E(0) #3197271
詳解 (共 4 筆)
#6161227
可參112-1 22題
22.某醫院近期因受疫情影響,績效大幅下降。由於遲遲無改善的趨勢,因此主管決定進行組織調整,將人員進 行內部輪換。結果發現輪換後,成員績效便開始顯著上升,經過評估推測過去成員長年皆固定於同一領域, 導致許多習慣僵化且不願承接挑戰與改變。對此,部門主管推出一系列的考核與獎懲機制,希望提升部門效 率。上述考核與獎懲制度,屬於管理學的那個功能?
(A) 規劃
(B) 組織
(C) 領導
(D) 控制
ㅤㅤ
答案:D
ㅤㅤ
5
0
#6478632

1
0