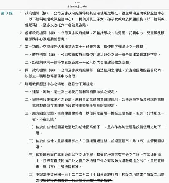
27. 依據「職場互助式教保服務實施辦法」之規定,下列關於職場互助教保服務中心之描述,何者
錯誤?
(A)至多收托30名幼兒
(B)可以設立在1至4樓
(C)設立單位如為政府機關(構)
及公營公司,應委託非營利法人辦理
(D)政府機關(構)及公營公司委託辦理職場教保服務
中心之契約期間為四學年。
答案:登入後查看
統計: A(603), B(332), C(67), D(114), E(0) #2963596
統計: A(603), B(332), C(67), D(114), E(0) #2963596
詳解 (共 3 筆)
#6099432

8
0