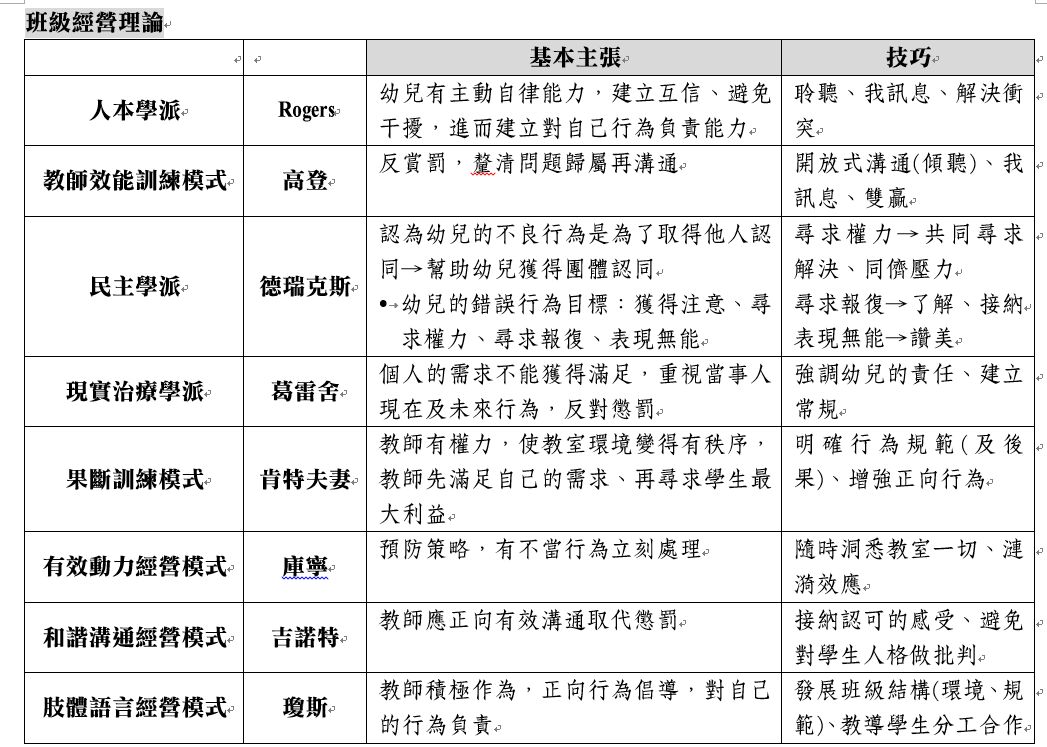
27. 王老師發現教室內的積木區,每到收拾時間,幼兒便作鳥獸散、無人收拾,面對此情形,王老師和全班幼兒討論積木區使用規則並公
告,每次活動時間後會一再重複且明確地引導幼兒作出正確的行為,語氣堅定、沒有敵意,清楚讓幼兒知道規定。
這是應用哪一種理論的班級經營?
(A)現實治療
(B)果斷紀律
(C)教師效能
(D)人本主義
答案:登入後查看
統計: A(176), B(2370), C(1225), D(401), E(0) #3130114
統計: A(176), B(2370), C(1225), D(401), E(0) #3130114
詳解 (共 8 筆)
#6030950

128
0
#5900345
高登(Gordon)針對班級經營提出「教師效能訓練模式」。
- 採用積極聆聽,確定學生問題性質
- 教師利用"聽我說"策略,和學生進行互動
- 採用雙贏策略,來解決問題
25
3
#6416397
果斷訓練模式--破唱片法
0
0