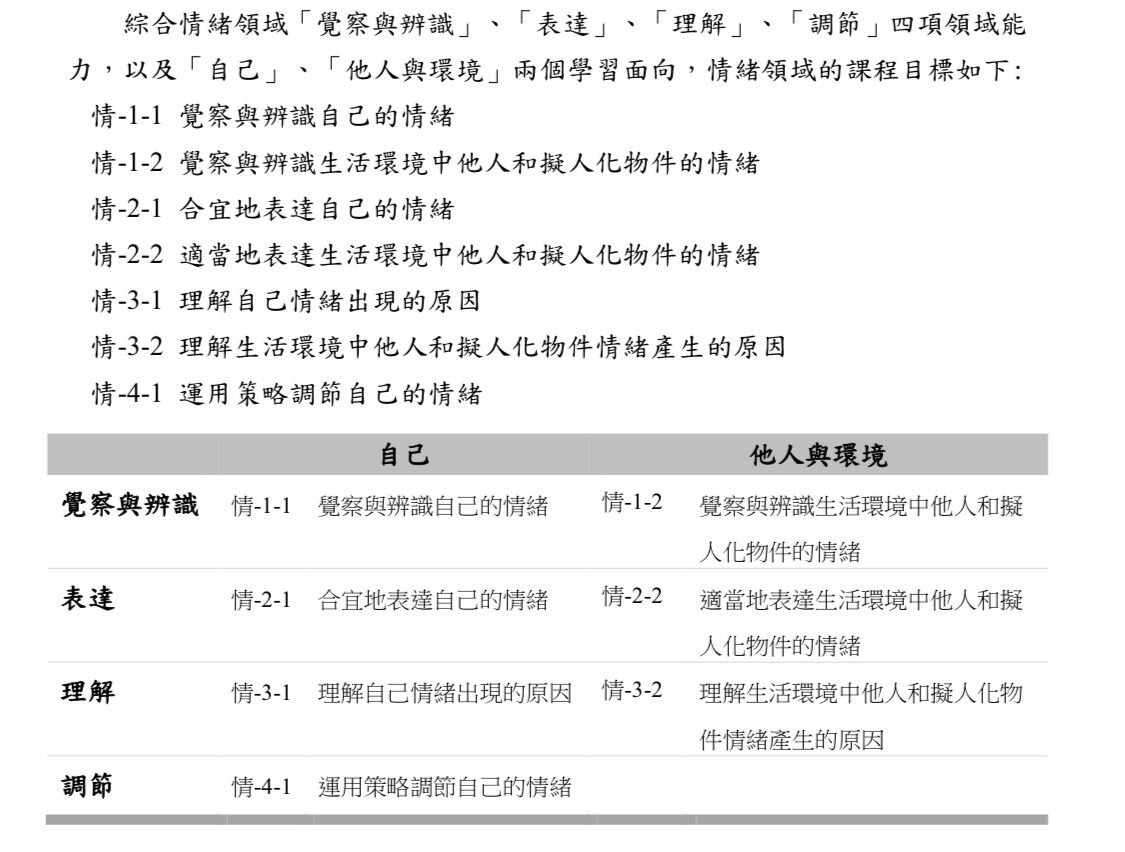
2.根據《幼兒園教保活動課程大綱》情緒領域的發展順序,下列何者正確? 甲、調節 乙、理解 丙、表達 丁、覺察與辨識
(A) 甲乙丙丁
(B) 乙丙丁甲
(C) 丙甲丁乙
(D) 丁丙乙甲

答案:登入後查看
統計: A(37), B(112), C(105), D(2223), E(0) #2936702

詳解 (共 4 筆)

#5762290
24
1
#5517115
幼兒園教保活動課程大綱

(共 13 字,隱藏中)
前往觀看
14
1
#5518595
情緒領域「覺察與辨識」、「表達」、「理解...
(共 56 字,隱藏中)
前往觀看
10
1
#5518723


(共 1 字,隱藏中)
前往觀看
10
0

私人筆記 (共 1 筆)

私人筆記#5028457
未解鎖
自己的記法:||||(自己)情緒來的時候...
(共 73 字,隱藏中)
前往觀看
10
1