30 下列那一種評量工具,比較適合用來診斷注意力缺陷/過動症的兒童?
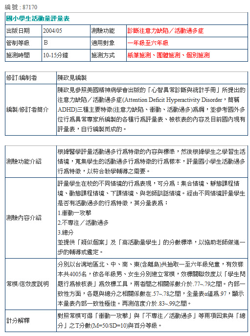
(A)國小學生活動量評量表
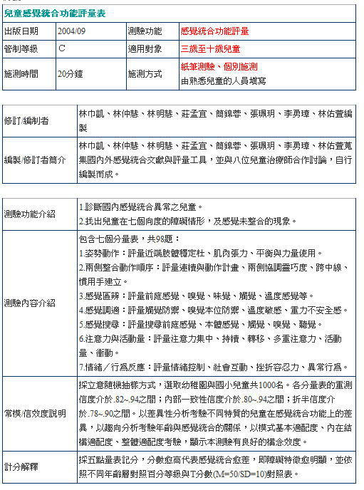
(B)兒童感覺統合功能評量表
(C)文蘭適應行為表中文版(VABS)
(D)瑞文氏圖形推理測驗
答案:登入後查看
統計: A(256), B(136), C(76), D(31), E(0) #886967
統計: A(256), B(136), C(76), D(31), E(0) #886967
詳解 (共 5 筆)
#1217875
38
0
#1217874
30
0
#1217876
29
0
#1424359
瑞文氏圖形推理測驗是英國心理測驗學家瑞文(J. C. Raven)於1938年編製「非文字推理測驗」(Raven’s Standard Propressive Matrices test 簡稱 SPM或PM),稱為「瑞文氏標準圖形推理測驗」。瑞文氏原以為此測驗可適用於六歲至成人,後來發現並不理想,為因應幼童、老人及智力受損的人施測之需,於是將之修訂為「彩色圖形推理測驗」(Raven’s Colored Progressive Matricestest,簡稱CPM) (馮觀富,1988) 。
16
0
#1217004
(A)國小學生活動量評量表
(B)兒童感覺統合功能評量表
(C)文蘭適應行為表中文版(VABS)
(D)瑞文氏圖形推理測驗 適用對象:6歲~8歲(國小低年級)。
目的:評量受試者推理能力,供常態編班、資優鑑定,並協助衡鑑智障者和老人癡呆症。
(B)兒童感覺統合功能評量表
(C)文蘭適應行為表中文版(VABS)
(D)瑞文氏圖形推理測驗 適用對象:6歲~8歲(國小低年級)。
目的:評量受試者推理能力,供常態編班、資優鑑定,並協助衡鑑智障者和老人癡呆症。
9
0