阿摩線上測驗 登入

試題詳解

試卷:112年 - 112 專技普考_消防設備士:警報與避難系統消防安全設備概要#114605 | 科目:專技◆消防設備士◆警報與避難系統消防安全設備概要

試卷資訊

試卷名稱:112年 - 112 專技普考_消防設備士:警報與避難系統消防安全設備概要#114605

年份:112年

科目:專技◆消防設備士◆警報與避難系統消防安全設備概要

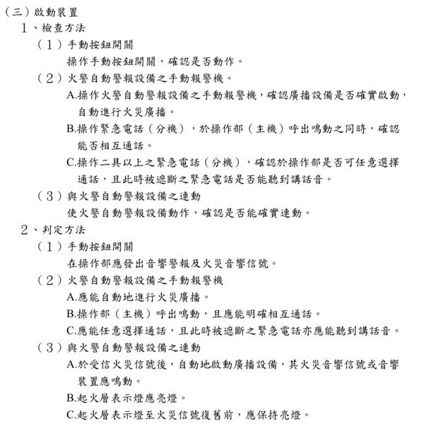
31 依消防安全設備及必要檢修項目檢修基準,執行緊急廣播設備性能檢查時,對啟動裝置狀態於檢查後判定方法,下列敘述何者錯誤?
(A)手動按鈕開關在操作部應發出音響警報及火災音響信號
(B)於受信火災信號後與火警自動警報設備之連動時,自動地啟動廣播設備,其火災音響信號或音響裝置應鳴動
(C)在受信火災信號後與火警自動警報設備之連動時,起火層表示燈至火災信號復舊前,應保持亮燈
(D)火警自動警報設備之手動報警機應能任意選擇通話,且此時被遮斷之緊急電話就不應聽到講話音
正確答案:登入後查看

詳解 (共 2 筆)

推薦的詳解#5884626
未解鎖
啟動裝置  1、檢查方法 (1)手動按...
(共 663 字,隱藏中)
前往觀看
15
1
推薦的詳解#5972562
未解鎖
檢修基準 第十四章 緊急廣播設備--錯誤...
(共 103 字,隱藏中)
前往觀看
11
0