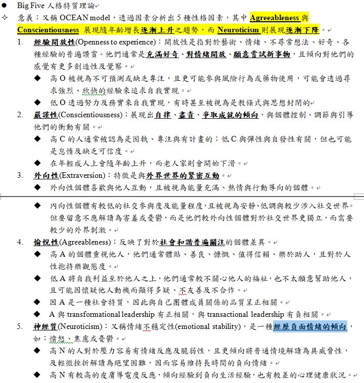
35 關於五大性格特質在不同年齡間的差異,下列何者正確?
(A)隨著年齡增長,愉悅性(agreeableness)下降,神經質(neuroticism)與嚴謹性(conscientiousness) 上升
(B)隨著年齡增長,神經質下降,愉悅性與嚴謹性上升
(C)隨著年齡增長,嚴謹性下降,神經質與愉悅性上升
(D)隨著年齡增長,五大性格並沒有明顯的差異
統計: A(111), B(324), C(32), D(159), E(0) #2045457
詳解 (共 2 筆)
上述詳解沒什麼幫助,只是把這題的答案加進他自己大五人格的筆記。
-----
這題出處不明,從幾本教科書圍繞在
Terracciano, McCrae,Costa有關大五人格系列的研究去反查,
來源應該是下面這篇文獻 ☟
Terracciano A, McCrae RR, Brant LJ, Costa PT Jr.
Hierarchical linear modeling analyses of the NEOPI-R scales
in the Baltimore Longitudinal Study of Aging. Psychology and Aging 2005;20:493–506.
內文統整:
Terracciano, McCrae, Brant, and Costa (2005) conducted cross-sectional
and longitudinal analyses examining links between age and mean-levels
of the Big Five. This study was completed too recently to be included
in the Roberts et al. (2006) meta-analysis.
Terracciano et al. found that scores on Extraversion generally declined from
age 30 to 90 although the drop in Extraversion was more pronounced
after the mid 50s or so.
Agreeableness demonstrated a fairly linear increase with age
whereas the pattern for Conscientiousness was curvilinear:
scores increased up to a peak somewhere between the ages of 50 to 70
and then declined.
Average levels of Neuroticism generally declined with age but increased
slightly starting around age 80.
Finally, Openness showed a negative and linear association with age.
In general, Terracciano found similar cross-sectional and longitudinal results
with the exception that the cross-sectional zenith for Conscientiousness was
around age 50 as compared to around age 70 for the longitudinal analyses.
---------------------------
結論:
Agreeableness(翻成愉悅性到底是...)和謹慎性隨年齡上升,
外向性/神經質/開放性隨年齡下降。
惟研究結果僅適用美國巴爾的摩長期追蹤的樣本,
後續有學者如Donnellan與Lucas針對該結果
進行跨文化/多個國家樣本的驗證。
