36.關於物質成癮之戒除,下列敘述何者正確?
(A)目前常用於戒酒的藥物療法是一種嫌惡治療
(B)目前常用於鎮靜劑戒癮的藥物治療是一種替代療法
(C)目前常用於海洛因戒癮的藥物是一種興奮劑
(D)目前針對古柯鹼戒癮的藥物多具有顯著療效
統計: A(880), B(474), C(122), D(95), E(0) #2969230
詳解 (共 8 筆)
資料來源
(A)
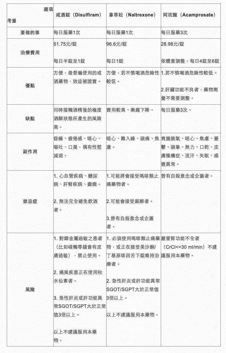
酒癮治療藥物分兩大部分,一為治療及控制急性酒精戒斷症狀,是以 benzodiazepines 為主要治療藥物;另一目的為藉由藥物協助病人,達到長期酒精戒治,有戒酒錠(Disulfiram)、拿萃松(Naltrexone)及阿坎酸(Acamprosate)。
以下就長期治療藥物說明:
戒酒錠(Disulfiram)
戒酒錠是酒精代謝酵素的抑制劑,透過抑制肝臟代謝酒精的過程,造成飲酒後乙醛在體內累積而出現急性身體不適,以達到對酒精的嫌惡效果。戒酒錠在未飲酒的情況下是相當安全的藥物,有些人會出現嗜睡、噁心、皮膚紅疹、性慾下降等輕微的副作用,少數人可能有幻覺、感覺異常、肝炎、視神經炎等風險,醫師會在門診評估您對藥物的反應。服用戒酒錠的病患如果攝入酒精,會引起臉部潮紅、心跳加快、噁心嘔吐、頭痛出汗等急性反應,大量攝入酒精者甚至可能危及生命,服用戒酒錠的病患都應該了解此風險,並謹慎避免飲酒,甚至連料理中的酒精都應該避免。戒酒錠可能會和某些藥物起交互作用(如秋水仙素,一種抗痛風用藥),如果您有心血管疾病、糖尿病、肝腎疾病,建議由醫師評估是否適合用藥。
拿萃松(Naltrexone)
拿萃松是類嗎啡受體的拮抗劑,透過阻斷大腦類嗎啡受體的效果,減少對於酒精的渴癮現象,以重拾對於飲酒行為的控制力。拿萃松出現副作用的比例並不高,曾回報的副作用有失眠(10%)、噁心(10%)、頭痛(7%)、腹痛等。拿萃松會影響嗎啡類止痛藥物或海洛因的作用,進而引發戒斷症狀,若您有使用上述藥物應告知您的醫師。此外,少數人在使用拿萃松之後會覺得生活無聊甚至憂鬱,醫師會在門診仔細評估您的情緒狀態。
阿坎酸(Acamprosate)
可以降低酒癮病人酒精復用的嚴重程度。阿坎酸的結構類似神經傳遞物質γ-氨基丁酸(GABA),透過與N-甲基-D-天門冬胺酸(NMDA)受體結合調節鈣離子通道,通過恢復大腦中化學物質谷氨酸(Glutamate)和γ-氨基丁酸的自然平衡,降低酒精成癮者對酒精的渴望,並減少酒精攝入量。少數病人初用本藥品時在前幾週內可能會有胃腸脹氣、噁心、焦慮、憂鬱、頭暈、無力、口乾、皮膚搔癢症、流汗、失眠、感覺異常等副作用。極少數使用本藥品的病人會發生憂鬱情緒,甚或伴隨自殺意念,如您有此變化,請告知您的醫師,並且討論相關治療之調整。
解析:
-
(A) 目前常用於戒酒的藥物療法是一種嫌惡治療 ✅
嫌惡治療 (Aversion Therapy) 是戒酒的一種方法,使用藥物如 雙硫侖 (Disulfiram),當患者飲酒時會產生不適反應,如噁心、嘔吐、頭痛等,藉此減少飲酒的動機。 -
(B) 目前常用於鎮靜劑戒癮的藥物治療是一種替代療法 ❌
鎮靜劑(如苯二氮平類藥物)的戒癮治療通常採用漸進減量,而非單純的替代療法。 -
(C) 目前常用於海洛因戒癮的藥物是一種興奮劑 ❌
海洛因戒癮的常見藥物如 美沙酮 (Methadone) 或 丁丙諾啡 (Buprenorphine),這些藥物屬於鴉片類替代療法,而非興奮劑。 -
(D) 目前針對古柯鹼戒癮的藥物多具有顯著療效 ❌
目前尚無特定藥物能有效治療古柯鹼成癮,治療主要依賴心理治療與行為療法。
這顯示 (A) 嫌惡治療是戒酒的常見方法,而其他選項的敘述不完全正確。
B.美沙冬替代療法是用在海洛英使用者,海洛英是鴉片
| 物質種類 | 常見治療藥物 | 治療策略類型 |
| 酒精 | 戒酒硫 (Disulfiram) | 嫌惡治療 |
| 鴉片類 (海洛因) | 美沙冬、丁基原啡因 | 替代療法 (Agonist substitution) |
| 鴉片類 (海洛因) | 納曲酮 (Naltrexone) | 拮抗療法 (Antagonist treatment) |
| 尼古丁 | 尼古丁貼片、咀嚼錠 | 替代療法 |