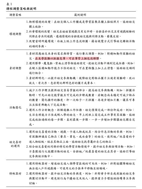
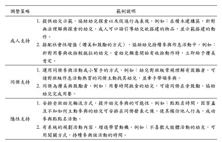
36. 下列何者不是融合教室課程調整(curriculum modification)類型的「隱性支持」策略?
(A)對於精細動作有困難、難以抓握色筆的幼兒,老師在色筆的筆管上捆包泡棉膠。
(B)早晨點點名時間,老師將害羞而無法主動參與的幼兒,安排在最後發表,使其模仿其
他幼兒行為,進而成功參與活動。
(C)有系統的規劃活動內容,增進學習動機。
(D)為改善幼兒午睡起床後不喜歡吃點心的低落情緒,老師將起床後的活動順序調整為:
「起身走動拿取物品、收拾書包,拿取餐具吃點心」。
答案:登入後查看
統計: A(1370), B(368), C(1015), D(300), E(0) #3114169
統計: A(1370), B(368), C(1015), D(300), E(0) #3114169
詳解 (共 4 筆)
#5840870
(A) 對於精細動作有困難、難以抓握色筆的幼兒,老師在色筆的筆管上捆包泡棉膠。-素材調整
63
0

