阿摩線上測驗
登入
首頁
>
警察/一般警察/鐵路◆中華民國憲法
>
103年 - 103 警察升官等考試、交通事業鐵路升資考試_佐級晉員級_各類科:中華民國憲法大意#18202
> 試題詳解
試題詳解
試卷:
103年 - 103 警察升官等考試、交通事業鐵路升資考試_佐級晉員級_各類科:中華民國憲法大意#18202 |
科目:
警察/一般警察/鐵路◆中華民國憲法
試卷資訊
試卷名稱:
103年 - 103 警察升官等考試、交通事業鐵路升資考試_佐級晉員級_各類科:中華民國憲法大意#18202
年份:
103年
科目:
警察/一般警察/鐵路◆中華民國憲法
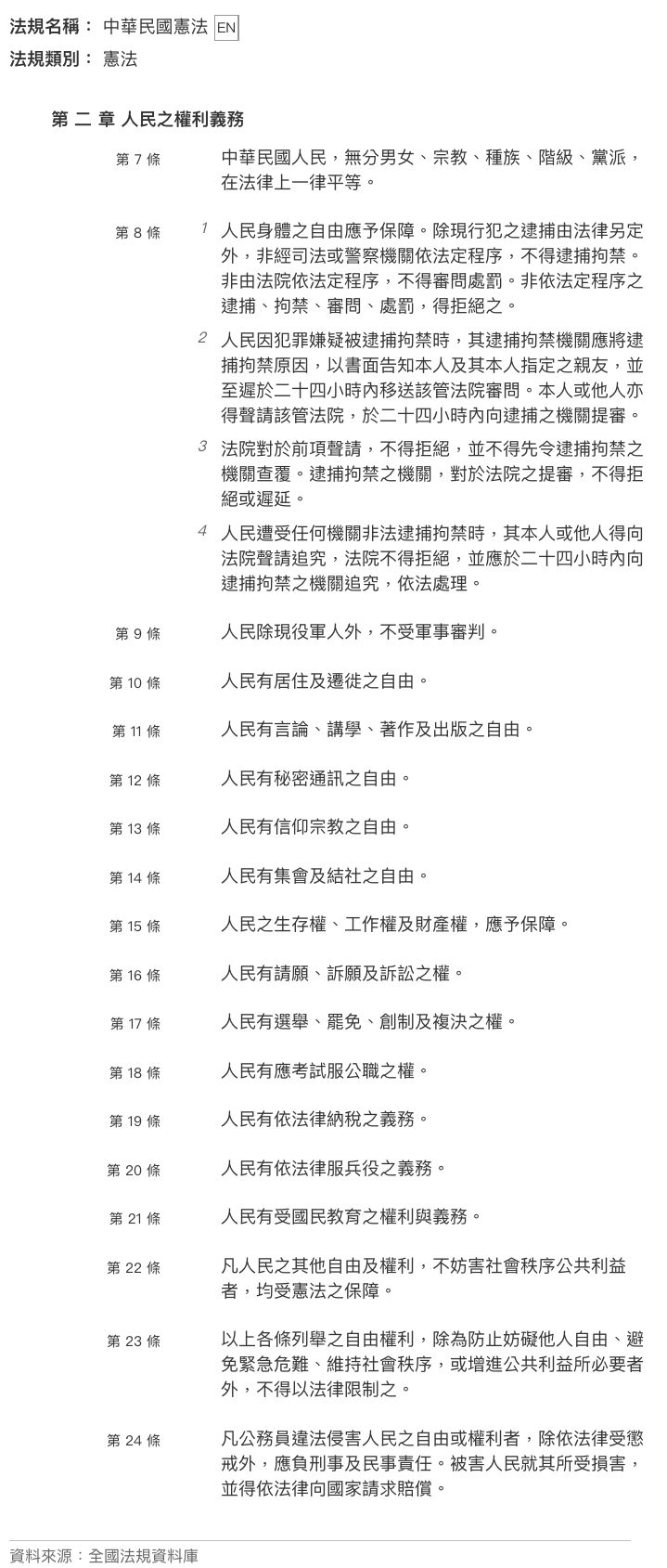
5 下列何者為憲法第 2 章未明文列舉之人民權利?
(A)集會自由
(B)契約自由
(C)人身自由
(D)著作自由
正確答案:
登入後查看
詳解 (共 1 筆)
momo
B3 · 2021/09/04
推薦的詳解#5064148
未解鎖
第 11 條 人民有言論、講學、著作及...
(共 28 字,隱藏中)
前往觀看
11
0
私人筆記 (共 1 筆)
小摩喵(課程:警鴿系列)
2024/09/29
私人筆記#6406070
未解鎖
第 二 章 人民之權利義務 第 7 ...
(共 937 字,隱藏中)
前往觀看
1
0