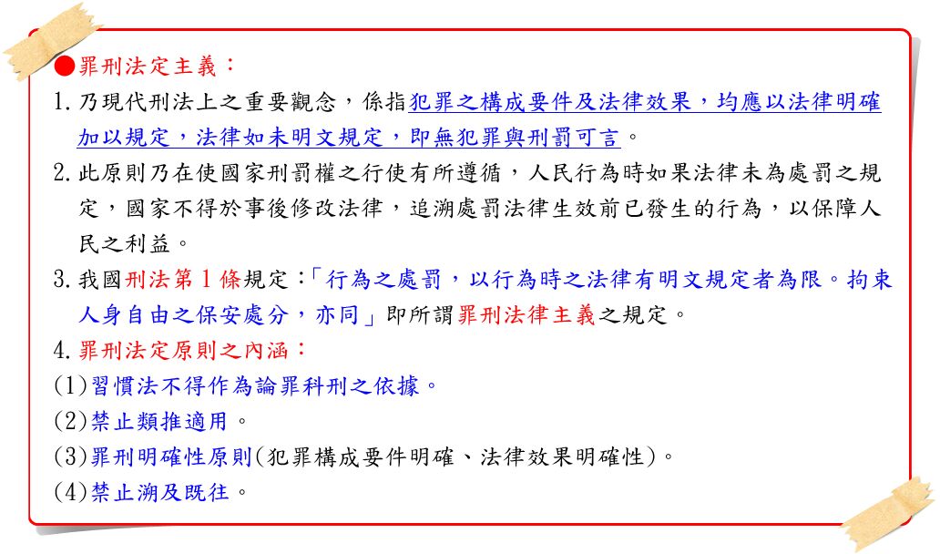
50.除行為時法律有明文規定外,不得對人民科以刑罰之原則稱為:
(A)特別法優於普通法原則
(B)新法優於舊法原則
(C)罪刑法定主義原則
(D)司法一元主義原則
答案:登入後查看
統計: A(113), B(64), C(6850), D(89), E(0) #132975
統計: A(113), B(64), C(6850), D(89), E(0) #132975
詳解 (共 5 筆)
#415169
???
2
0
#868298
法未明文規定不成罪,法未明文規定不處罰。
1
0
#6277384
除行為時法律有明文規定外,不得對人民科以刑罰之原則稱為:
(A) 特別法優於普通法原則❌
(B) 新法優於舊法原則❌
(C) 罪刑法定主義原則✔️
(D) 司法一元主義原則❌

0
0