55.Silybin之化學結構分類屬於下列何者?
(A)bisflavonoid
(B)meroterpenoid
(C)flavonolignan
(D)neolignan
答案:登入後查看
統計: A(1230), B(725), C(5440), D(1123), E(0) #2180179
統計: A(1230), B(725), C(5440), D(1123), E(0) #2180179
詳解 (共 10 筆)
#4100948
樓上 Lignin 才是木質素歐
Lignan 木酚素
Dimeric phenylpropanoid 衍生物 以氧連結
單體為
cinnamic acid, Cinnamyl alcohol之化合物
Neolignan 新木酚素
Dimeric phenylpropanoid 衍生物 以碳連結
單體為
Propenylbenzene, Allybenzene之化合物
68
2
#4151985
分類架構表:)
謝謝10F的提醒,我寫錯惹 Sorry

比較: 中藥學-五味子(Lignan木酚素)→味味A(只能這樣記惹XDD)
Ps. 真的跟lignin木質素長超像ㄉ
附上考古題
68 五味子之重要成分 schizandrin、gomisin 等屬於何類化學結構?
(A) Lignan (B) Glycoside (C) Terpenoid (D) Alkaloid
專技高考◆藥師◆藥物分析與生藥學(包括中藥學)- 100-1-藥師-藥物分析與生藥學(包括中藥學)#9928
答案:A
67
2
#3789460
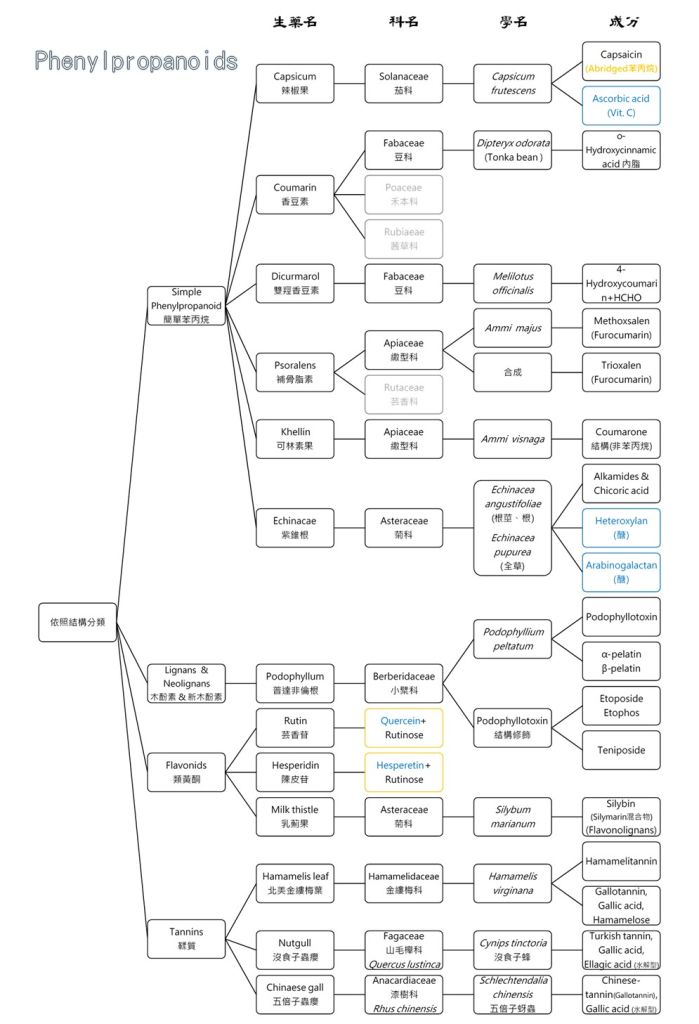
苯丙烷類之黃酮類
| Rutin 芸香苷 | Quercetin+Rutinose(β-D-Glucose+α-L-Rhamnose以α-1,6連接) | Rutin | 高血壓及輻射損傷的營養補充劑 | ||
| Milk thistle 乳薊 | Silybum marianum | Asteraceae 菊科 | 成熟果實的冠毛分離 | Silymarin Silybin | 保肝 |
| Sophora 槐 | Sophora japonica | Fabaceae 豆科 | 乾燥花蕾 | Rutin | 治毛細血管出血 |
57
1
#4133486
補個rutin
成分:quercetin,含rutinose(屬於雙糖配體),含rhamose跟glucose
跟hesperidin同稱vitamin P
39
1
#4157229
meroterpenoid = isoprene + non-isoprene --> acetate-malonate + schikimic acid pathway --> among alkaloids
16
2
#4172523
回樓上
補骨脂(豆科)含有補骨脂素,但是不是所有的補骨脂素都來自補骨脂(也就是說很多植物都有補骨脂素)唷
ps. 上面分類架構是以生藥去整理ㄉ
12
1
#4158264
7F 五味子是lignan~
4
0