56. 下列何者為罪刑法定主義的派生原則?
(A)類推適用
(B)得以溯及既往
(C)概括
授權
(D)不溯及既往
答案:登入後查看
統計: A(48), B(25), C(27), D(820), E(0) #144875
統計: A(48), B(25), C(27), D(820), E(0) #144875
詳解 (共 4 筆)
#114679
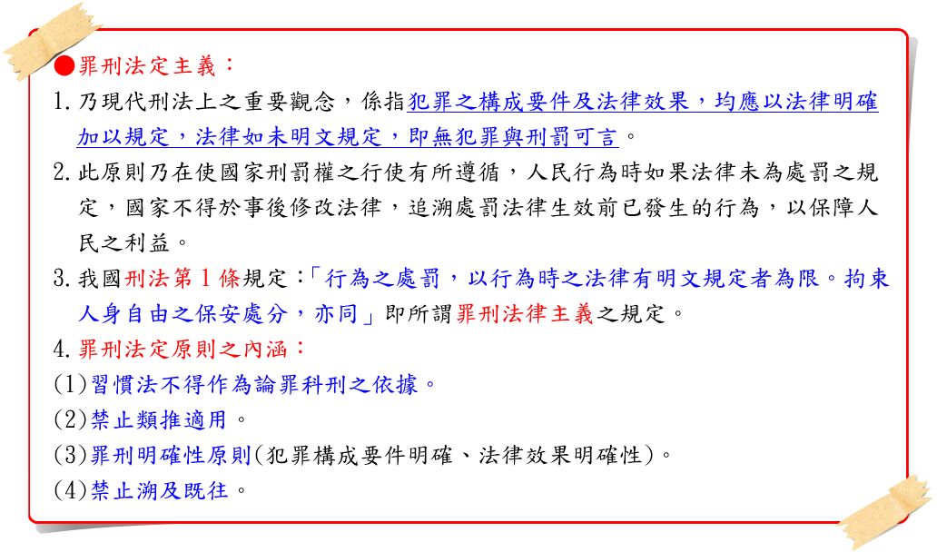
刑法的罪刑法定主義有四大原則:禁止類推適用、禁止不定期刑、禁止溯及既往、禁止任意適用習慣法,惟例外最有利於行為人時,可考慮適用。
7
0
#114206
這個是什麼...
2
1
#6277457
下列何者為罪刑法定主義的派生原則?
(A) 類推適用✔️
(B) 得以溯及既往✔️
(C) 概括 授權✔️
(D) 不溯及既往❌

0
0