77.選擇以藥品治療張先生的高脂血症時,應以至少降低LDL-C多少%為目標?
(A)10~20
(B)20~30
(C)30~40
(D)>60
答案:登入後查看
統計: A(254), B(752), C(2824), D(1131), E(0) #1152206
統計: A(254), B(752), C(2824), D(1131), E(0) #1152206
詳解 (共 10 筆)
#2326643
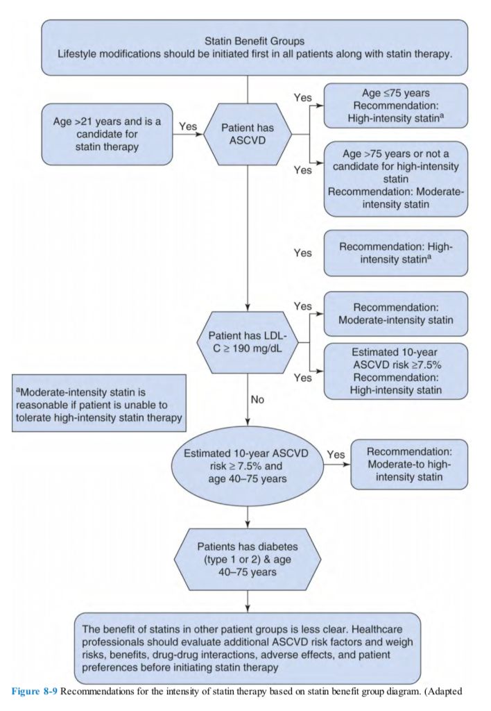
High intensity:平均降低LDL>50%
Moderate intensity:平均降低LDL 30-50%
Low intensity:平均降低LDL<30%
Clinical ASCVD | <75歲 --> High intensity statin |
| >75歲 --> Moderate intensity statin | |
| LDL>190 | High intensity statin |
| 40-75歲糖尿病,LDL<190 | 10年內因ASCVD死亡機率>7.5% --> High intensity statin |
| 10年內因ASCVD死亡機率<7.5% --> Moderate intensity statin | |
| 40-75歲無ASCVD、糖尿病 但10年內因ASCVD死亡機率>7.5% | High or moderate intensity statin |
本題情況是>75歲有ASCVD的病人,所以選擇moderate intensity(下一題也是)
234
1
#1431558
為什麼答案不是(D)?
DM+高血脂,LDL治療目標<100mg/dL
張先生的血脂應該要從206降到100以下,所以下將的%應該至少會>51%,是這樣想嗎?
DM+高血脂,LDL治療目標<100mg/dL
張先生的血脂應該要從206降到100以下,所以下將的%應該至少會>51%,是這樣想嗎?
39
2
#2326202
可能是因為目前的statin類藥品的效果並無法降血脂到超過60%以上
37
0
#2344323
ASCVD (Atherosclerotic Cardiovascular Disease)動脈粥樣硬化性心血管疾病
12
4
#3471970

6
1
#1432057
求解~
5
6
#5959575
<75歲才優先考慮使用高強度
王先生已經80歲ㄌ,所以用中等就好
(值得注意的是Atorvastatin因劑量不同,40~80mg為高強度,10mg為中等強度)
低強度:降低30%以下
中等強度:降低30~50%
高強度:降低50%以上
3
0