四、某公司位於南部某地,已興建一棟 3 層樓之辦公樓供公司內部人員辦公使用,如今因為新 進員工與日俱增及新增工作任務,擬於本基地上之既有建築物旁新建一棟建築物,主要 提供員工辦公、各種設備材料儲存及員工住宿使用,其相關說明如下:
I.基地說明 ①位於都市計畫區內,為住宅區,其建蔽率為 50 %,容積率為 200 %。
②基地面積為 70 m✖ 50 m,南臨 15 m 道路,西臨 10 m 道路。
③基地內既有建築物建築面積為 20 m ✖30 m,共 3 層樓,其一樓主次入口如【附圖】 所示,東側空地已設有地面停車位 10 輛。
II.空間需求:以下空間面積皆不包含公共性服務空間,如走廊、廁所、電梯、樓梯、大 廳及機電設備等,請依各空間需求評估所需公共空間設置面積。
①辦公室空間:供 50 名員工使用,每人 10 m2 。
②宿舍空間:設置 18 間單身套房,每間 25 m2 (含陽臺及露臺面積)。
③宿舍交誼洗衣空間:70 m2 。
④倉庫空間:600 m2 ,供各種設備材料儲存用,須有 15 m ✖ 15 m以上無柱子之空間。
請就本題所述之條件回答下列問題,其中須繪圖部分可自訂比例,以能清楚說明設計原意 為原則。(6 題,共 50 分)


說明:
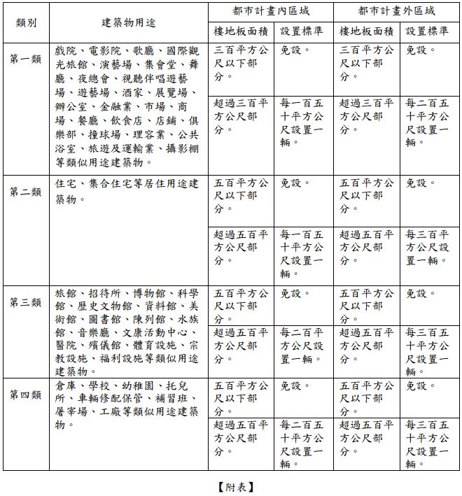
①為簡化計算方式,表列總樓地板面積之計算,可包括室內停車空間面積、法定防空避難 設備面積、騎樓或門廊、外廊等無牆壁之面積及機械房、變電室、蓄水池、屋頂突出物 等類似用途部分。
②同一幢建築物內供二類以上用途使用者,其設置標準分別依表列規定計算附設之,唯其 免設部分應擇一適用。其中一類未達該設置標準時,應將各類樓地板面積合併計算依較 高標準附設之。
③都市計畫內區域屬本表第一類或第三類用途之公有建築物,其建築基地達一千五百平方 公尺者,應按表列規定加倍附設停車空間。
④依本表計算設置停車空間數量未達整數時,其零數應設置一輛。