阿摩線上測驗
登入
首頁
>
研究所、轉學考(插大)◆電子學
>
110年 - 110 國立臺北科技大學_碩士班招生考試_自動化科技研究所:電子學#101284
> 申論題
題組內容
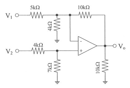
3. Consider the cireuit shown below. Assumve the Op-Amp is ideal.
1) If V
1
= V
2
= 2V, what is Vo? (10%)
相關申論題
1.Find Io, for the cireuit shown below. (15%)
#424801
2. The output voltage of a three-terminal voltage regulator is 3.3 V at 5 mA Joad, and 3.25 V at 3 A load. Calculate the output resistanc ce of the regulator. (15%)
#424802
2) If the power supplies of the Op-Amp are ±15V, what is the allowable range of V1, for linear operation when V2=2V. (15%)
#424804
4. Assume the Op-Amp is ideal, Calculate Vo, in the following circuit for =1.2V, R1=680Ω and R2=200Ω. (15%)
#424805
5. For the cireuit shown below, calculate the time constant and the 3-dB bandwidth. (10%)
#424806
6. An amplifier is designed to provide a 12 V peak-to-peak swing output at no load condition. Assume the input signal is sinusoidal. The amplifier has output resistance Ro=0.4Ω. A load =4Ω is connected to the output of the amplifier, how much power will dissinate? (20%)
#424807
9-3 (5 分) Find the value of output resistance Rout.
#473258
9-2 (5 分) Find the value of input resistance Rin.
#473257
9-1 (5 分) Find the value of close-loop gain Af= Iolls.
#473256
8-3 (5 分) Also, find the frequency of the transmission zero fz.
#473255
相關試卷
110年 - 110 國立中央大學_碩士班招生考試_電機工程學系:電子學#110499
110年 · #110499
110年 - 110 國立高雄科技大學_碩士班招生考試_光電工程系:電子學#110411
110年 · #110411
110年 - 110 國立中央大學_碩士班招生考試_光電類:電子學#105504
110年 · #105504
110年 - 110台灣聯合大學系統_碩士班招生考試_電機類:電子學#104970
110年 · #104970
110年 - 110 國立中山大學碩士暨碩士專班招生考試_電機系碩士班/甲組:電子學(甲組)#104341
110年 · #104341
110年 - 110 國立臺灣大學_碩士班招生考試_電子工程研究所甲、乙組:電子學(D)#102155
110年 · #102155
110年 - 110 國立臺北科技大學_碩士班招生考試_機械工程系機電整合碩士班(甲組):電子學#101321
110年 · #101321
110年 - 110 國立臺灣大學_碩士班招生考試_電子工程研究所丙組:電子學(E)#101293
110年 · #101293
110年 - 110 國立臺灣大學_碩士班招生考試_電信工程研究所甲組:電子學(C)#101290
110年 · #101290
110年 - 110 國立臺北科技大學_碩士班招生考試_自動化科技研究所:電子學#101284
110年 · #101284