阿摩線上測驗
登入
首頁
>
教甄◆電腦科專業
> 102年 - 內湖高工102學年度第1次教師甄試資訊及電子科試題#43997
102年 - 內湖高工102學年度第1次教師甄試資訊及電子科試題#43997
科目:
教甄◆電腦科專業 |
年份:
102年 |
選擇題數:
0 |
申論題數:
10
試卷資訊
所屬科目:
教甄◆電腦科專業
選擇題 (0)
申論題 (10)
【已刪除】1如下圖所示的電路,假設交流電壓
=100/0°V,且調整電感器使此電路產 生諧振,則電感器兩端的電壓
為何?
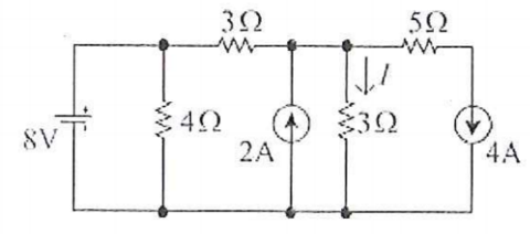
【已刪除】2如下圊所示的電路,求電流/為何?
【已刪除】3如下圖所示的電路,假設調整電阻及的值達到最大功率轉換,則此時及之消 耗功率為何?
4某一放大器具有電壓增益40 dB,且其輸入阻抗為20 kn,輸出阻抗為5kQ。 假設用它來推動一個5kQ的負載,求此電路之功率增益為何?
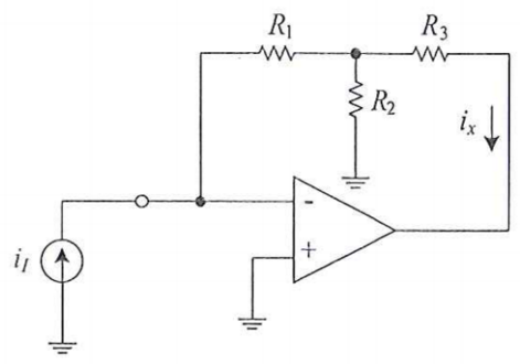
【已刪除】5如下圓所示的電路為一理想之OPA電路,試推導出i
x
與i
I
之間的關係
【已刪除】6如下圖所示的電路,假設每個電晶體之蒼數皆相同,r
o
。=100 kQ,且過驅動電 壓(overdrive voltage) V
OV
=0.5 V,求此放大器之輸出阻抗R
o
與差模增益A
d
。
【已刪除】7如下圖所示的電路,試寫出其輸入阻抗R
in
„,輸出阻抗R
O
,及電壓增益A
V
。(以 g
m
,r
π
,和r
o
來表示)
【已刪除】8.試以CMOS電晶體貫現一Y’ =
邏輯電路°
【已刪除】9假設一組合邏輯電路,具有下列所示之真值表,試利用卡諾圖(Karnaugh map),求Y之最簡化積之和(sum of product)布林代數表示式°
【已刪除】10.試利用下圖之三個T型正反器與一個基本邏輯閘,設計一個模數為6之計數器
相關試卷
113年 - 113 金門縣國民小學教師聯合甄選試題:資訊科技專業科目#120867
113年 · #120867
113年 - 113 高雄市市立國民小學_教師聯合甄選:專長類-資訊試卷#120693
113年 · #120693
112年 - 112 新北市國民小學暨幼兒園教師甄選試題:資訊科#118895
112年 · #118895
112年 - 112-1 國立臺東大學附設實驗國民小學教師甄選試題:資訊專業科目#115036
112年 · #115036
112年 - 112 臺北市市立國民中學正式教師聯合甄選:資訊科技(雙語)科#114640
112年 · #114640
112年 - 112 臺北市市立國民中學正式教師聯合甄選:資訊科技科#114633
112年 · #114633
112年 - 112 高雄市市立高級中等學校聯合教師甄選試題:資料處理科#114465
112年 · #114465
112年 - 112-1 國立東華大學附設實驗國民小學教師甄選題目:資訊專業#114445
112年 · #114445
112年 - 112 臺北市市立普通型暨技術型高級中等學校正式教師聯合甄選:資料處理科#114335
112年 · #114335
112年 - 112 新北市公立高級中等學校教師聯合甄選試題:資訊科#114159
112年 · #114159