阿摩線上測驗
登入
首頁
>
教甄◆電腦科專業
> 105年 - 105年教育部受託辦理公立高中職教甄資訊科#55377
105年 - 105年教育部受託辦理公立高中職教甄資訊科#55377
科目:
教甄◆電腦科專業 |
年份:
105年 |
選擇題數:
20 |
申論題數:
28
試卷資訊
所屬科目:
教甄◆電腦科專業
選擇題 (20)
1. 有一導線原來電阻為9Ω,將其均勻拉長使其線徑變為原來
倍,請問其後來電阻為多少?(A)1 (B)81 (C)243 (D)729 Ω。
2. 將N個相同電阻串聯後兩端加於定電流電路,消耗功率為P
串
;若將此N個相同電阻並聯後兩 端加於相同電流源,消耗功率為P
並
,則
為 (A)N (B)N
2
(C)
(D)
。
3. 如下圖所示之電路,求C
AB
=? (A)2 (B)3 (C)4 (D)5 μF。
4. 如下圖所示之波形,已知I
av
=8A,求其I
rms
=? (A)
(B)
(C)12 (D)
A。
5. 某交流電路的電壓函數 v(t)及電流函數 i(t)可分別表為 v(t) = 200
sin (377t)V,i(t) = 10
sin(377t-37°)A,則下列有關此電路之有效功率(P)、無效功率(Q)、視在功率(S)及功 率因數(PF)的敘述,何者正確? (A)PF = 0.6 (B)S = 4000VA (C)Q 絕對值= 1200VAR (D)P = 320W。
6. 有一負載由一電容及一電阻並聯而成,其兩端加上 110V,60 赫芝之單相電源假設電源之輸 出阻抗不計,若此負載吸入 10A 電流,則消耗 550W 的功率,則負載電阻值為多少? (A)22 (B)11 (C)5.5 (D)55 Ω。
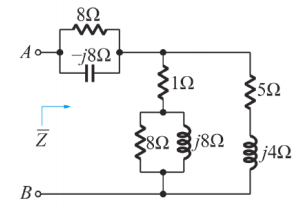
7. 如右圖所示之電路,請問總阻抗
= ? (A)8 + j4 (B)6.5-j2 (C)14 + j4 (D)14-j8 Ω。
8. 如右圖所示之電路,電壓表指示值為多少? (A)60 (B)86.5 (C)100 (D)141.4 伏。
9. 如右圖所示之電路,已知β= h
fe
=100 ,
,則
為多少? (A)-98 (B)-208 (C)-118 (D)-300。
10.如右圖所示之電路,當V
S
是 20kHz,0.1V
p- p
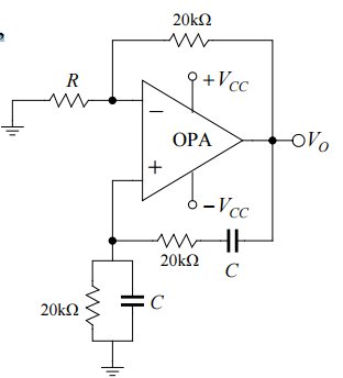
正弦波時,若其輸出為三角波,則主要原因可能 為何(以 OPA 實際特性考量)? (A)OPA 的迴轉率 S.R.太高 (B)OPA 的迴轉率 S.R.太低 (C)電源電壓太高 (D) R
L
太小。
11.如右圖所示之電路,若V
o
為等幅波且頻率為 398 Hz, 則下列敘述何者正確?(A)C=0.02μF且R=10 kΩΩ (B)C=0.02μF且R=20 kΩΩ (C)C=0.01μF且R=10 kΩΩ (D)C=0.01μF且R=20 kΩ。
12.如右圖所示之截波電路,假設D
1
、D
2
均為理想二極體,請問輸出輸入轉換曲線中,V
a
、V
b
、 V
c
的數值下列何者正確? (A)V
a
=2,V
b
=5,V
c
=7 (B)V
a
=2,V
b
=6,V
c
=7 (C)V
a
=2,V
b
=5,V
c
=6 (D)V
a
=2,V
b
=6,V
c
=8。
13.如下圖所示之二級放大器電路,試求總電壓增益
約為何? (A)90 (B)120 (C)150 (D)180。
14.影響放大器之高頻響應的主要原因,下列何者為是? (A)耦合電容 (B)射極旁路電容 (C)輸出電容 (D)電晶體的極際電容。
15.二進位數0111110101減去另一二進位數010101010,其差應為 (A)0101011111 (B)0001001011 (C)0101000011 (D)0101001011。
16.布林函數
可化簡為: (A)
(B)
(C)
(D)
。
17.如下圖所示為解碼器的真值表,輸入(A,B)的變化順序為(0,0)→(0,1)→(1,0)→(1,1)→(0,0)→ …,每狀態間隔1秒鐘,問Y
1
輸出波形的週期應為多少? (A)1 (B)2 (C)4 (D)8 秒。
18.有關數位邏輯實習所使用IC之敘述,下列何者正確?(A)通常LED共陰極七段顯示器可由IC 7447來推動較適宜 (B)數位IC 74153為4線對1線多工器 (C)優先編碼器之IC 編號為74139 (D)數位IC 7485為4位元二進位加法器。
19.如下圖所示為一循序邏輯電路,若輸入時脈CLK 1為100 MHz,CLK 2為200 MHz,請問輸出 A的頻率為何? (A)0 (B)50 (C)100 (D)200 MHz。
20.利用兩個SN 7490計數器來製作十進位00→99循環計數電路時,將100Hz方波連接至表示個位 數之SN 7490計數器的脈波輸入Input A接腳,則下列表示十位數之SN 7490計數器的脈波輸 入Input A接腳應如何連接方為正確?(SN 7490之BCD計數輸出為QDQCQBQA,QD為MSB, Q
A
為LSB) (A)連接至表示個位數之SN 7490計數器的輸出MSB Q
D
接腳 (B)連接至表示個位數之SN 7490計數器的輸出LSB Q
A
接腳 (C)連接至表示十位數之SN 7490計數器的輸出MSB Q
D
接腳 (D)連接至表示十位數之SN 7490計數器的輸出LSB Q
A
接腳。
申論題 (28)
1.有一含有內阻之電壓源,當其接於5Ω負載時,線路電流為1A;當其接於11Ω負載時,線路 電流為0.5A。問此電壓源內阻為 _______Ω;負載可能的最大消耗功率為______ W。(2 分)
【已刪除】2.如右圖所示之電路,試寫出開關閉合時電容器充電電壓 方程式v
c(t)
=________ 及線路電流方程式i
(t)
=__________ 。(2 分)
3.已知某交流電路電壓函數
,電流函數
,請 問瞬間最大功率P
MAX
=_________ W;此電路電功率之頻率f= _____ Hz。(2 分)
4.有兩個完全相同金屬球A與B分別帶有1Q庫侖與3Q庫侖之正電荷,當其距離為r時,相互間 作 用力為3×10
-3
牛頓。若將 A、B兩金屬球接觸後再放回原處,則兩金屬球之作用力變為_________ 牛頓。(2分)
5.如下圖所示之電路,電流源電流為2Vx安培,求2Ω兩端壓降V
x
等於______ 伏特。 (2 分)
6.相鄰兩線圈匝數分別為N
1
=600匝,N
2
=800匝。當N
1
通以6A電流時產生6×10
-3
韋伯的磁通量。 若兩線圈間耦合係數K=0.8,求互感量M
12
為 ________
8.RC並聯電路,當角速度為ω時,總阻抗Z=10-j20Ω,若將角速度調整為
時,則總阻抗Z變 為__________ 。(2 分)
9.有三相發電機採逆相序Y連接。已知A相相電壓
=200∠0
o
,求線電壓
=____________ 。(2分)
10.有一衰減器之輸入功率為10 mW,輸出功率為−20dB,則其輸出功率為多少W?_____________ (2 分)
11.如右圖所示之韋恩電橋振盪電路,當R
1
=R
2
=R,C
1
=C
2
=C時, 問其振盪頻率公式 ____________;回授因數β=_____________ 。(2 分)
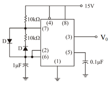
12.如下圖所示為555振盪電路,若該電路穩定工作時,其輸出頻率為 __________。(2 分)
13.函數波產生器主要電路為____________,____________,___________,_________________。(4 分)
14.電晶體三種放大電路CC、CE、CB,哪一個電流增益最大:_____、電壓增益最大: ____________ 、功率增益最大:_____________ 。(3 分)
15.若F(X,Y,Z)=Σ(1,3,5,7),則F(X,Y,Z)=π( )中,括號內應填入值為_____________。(1 分)
16. A/D轉換器,其中並聯比較式之主要電路為比較器及_________,其中比較器的數目為 ___________個。(2分)
17.如下圖所示之電路,請寫出輸出Y之最簡布林積項和式(SSOP)Y=_____________ 。(2 分)
(1)FUNCTION:
(2)RANGE:
(1)74198 IC:
(2)74164 IC:
(1)中間頻率
(2)頻寬
(3)Q值
(4)AVT。(4 分)
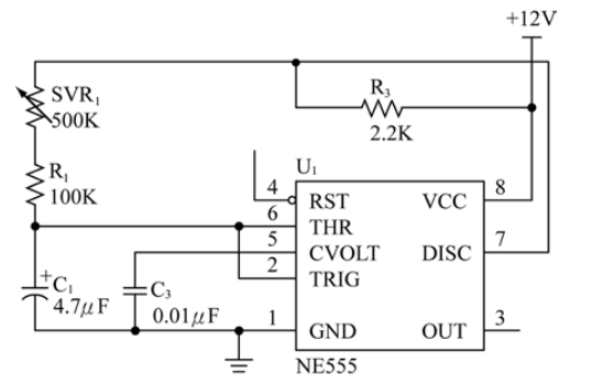
4.如下圖所示之電路為交通號誌控制器之部分電路,若電路可以正常動作,則SVR
1
=0及SVR
1
=500k輸出端點之週期時間範圍為何?(2 分)
5.試利用JK正反器設計一個計數模數為7的非同步計數器。(5 分)
6.如下表所示,請畫出表格中之循序邏輯電路。(5 分)
【已刪除】7.如下圖所示之波形,求V
rms
= ________________。(2 分)
相關試卷
113年 - 113 金門縣國民小學教師聯合甄選試題:資訊科技專業科目#120867
113年 · #120867
113年 - 113 高雄市市立國民小學_教師聯合甄選:專長類-資訊試卷#120693
113年 · #120693
112年 - 112 新北市國民小學暨幼兒園教師甄選試題:資訊科#118895
112年 · #118895
112年 - 112-1 國立臺東大學附設實驗國民小學教師甄選試題:資訊專業科目#115036
112年 · #115036
112年 - 112 臺北市市立國民中學正式教師聯合甄選:資訊科技(雙語)科#114640
112年 · #114640
112年 - 112 臺北市市立國民中學正式教師聯合甄選:資訊科技科#114633
112年 · #114633
112年 - 112 高雄市市立高級中等學校聯合教師甄選試題:資料處理科#114465
112年 · #114465
112年 - 112-1 國立東華大學附設實驗國民小學教師甄選題目:資訊專業#114445
112年 · #114445
112年 - 112 臺北市市立普通型暨技術型高級中等學校正式教師聯合甄選:資料處理科#114335
112年 · #114335
112年 - 112 新北市公立高級中等學校教師聯合甄選試題:資訊科#114159
112年 · #114159