所屬科目:技檢◆室內配線(屋內線路裝修)-丙級
13. 如圖 所示之電表表頭符號是(A)動圈型(B)感應型(C)電動力計型(D)動鐵型。
22. 屋內配線設計圖電風扇之符號為(A) (B) (C) (D) 。
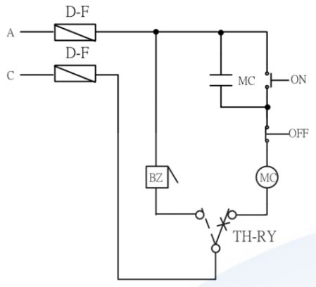
24. 如下圖電路所示,在器具皆正常下,當積熱電驛動作時,蜂鳴器(BZ)不響,其可能故障原因之一為(A) 積熱電驛接線錯誤(B)電磁接觸器線圈接錯(C)按鈕開關無自保持(D)按鈕開關接錯。
26. 屋內配線設計圖電動機之符號為(A) (B) (C) (D) 。
27. 設計圖上註明 是表示實物為圖上尺寸之多少倍?(A)10(B) (C) (D)100。
35. 屋內配線設計圖之符號 為(A)可變電容器(B)變頻器(C)電力斷路器(D)可變電阻器。
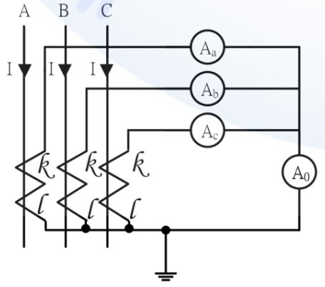
37. 如下圖所示三相三線平衡電路,I=80 安,CT 比值為 100/5A,則 指示值為多少安?(A)3(B)0(C)4(D)5。
42. 33W220V 電源(其中一線施行電源系統接地),其三相電動機外殼施行設備接地時,接地電阻應 在多少歐姆以下?(A)50(B)10(C)100(D)5。
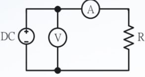
48. 利用電壓表、電流表,測量未知電阻,如屬高電阻時,為減少誤差宜採用下列何種接法? (A) (B) (C) (D) 。
50. 屋內配線設計圖之符號 為(A)防爆型插座(B)電扇出線口(C)電爐插座(D)出口燈。
54. 屋內配線設計圖安全開關之符號為(A) (B) (C) (D) 。