阿摩線上測驗
登入
首頁
>
(工業)安全工程
> 110年 - 110 地方政府特種考試_三等_職業安全衛生:安全工程#104819
110年 - 110 地方政府特種考試_三等_職業安全衛生:安全工程#104819
科目:
(工業)安全工程 |
年份:
110年 |
選擇題數:
0 |
申論題數:
9
試卷資訊
所屬科目:
(工業)安全工程
選擇題 (0)
申論題 (9)
(一)餘備(Redundancy)
(二)多樣性(Diversity)
(三)防愚(Fool-Proof)
(四)失靈安全(Fail-Safe)
(五)本質較安全(Inherently Safer)
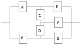
二、系統可靠度方塊圖如下:請問系統可靠度如何?(25 分) (註:每個元件的可靠度均為 0.9)
(一) 請 舉 例 說 明 並 比 較 安 全 工 程 ( Safety Engineering ) 與 工 程 安 全(Engineering Safety)兩者間的差異與彼此的關係?(10 分)
(二)請舉例說明並比較並聯(parallel)與備援(stand-by)兩者間的差異及彼此的關係?(15 分)
四、請說明除塵裝置與廢氣處理裝置等二種空氣清淨裝置的作用原理。(25 分)
相關試卷
114年 - 114 地方政府公務特種考試_三等_職業安全衛生:安全工程#134667
114年 · #134667
114年 - 114 地方政府公務特種考試_四等_職業安全衛生:安全工程概要#134656
114年 · #134656
114年 - 114 專技高考_工業安全技師:工業安全工程#133644
114年 · #133644
114年 - 114 高等考試_三級_職業安全衛生:安全工程#128736
114年 · #128736
113年 - 113 地方政府公務特種考試_三等_職業安全衛生:安全工程#124559
113年 · #124559
113年 - 113 地方政府公務特種考試_四等_職業安全衛生:安全工程概要#124345
113年 · #124345
113年 - 113 中央印製廠新進人員_甄試試題:工業安全工程#123105
113年 · #123105
113年 - 113 高等考試_三級_職業安全衛生:安全工程#121509
113年 · #121509
113年 - 113 普通考試_職業安全衛生:安全工程概要#121155
113年 · #121155
112年 - 112 臺灣菸酒股份有限公司從業職員及從業評價職位人員甄試_從業職員/職業安全衛生管理_專業科目 3:安全工程#137484
112年 · #137484