阿摩線上測驗
登入
首頁
>
【阿摩】未分類題庫
> 111年 - 111 全國高級中等學校學生技藝競賽考試_工業類:電腦修護#138255
111年 - 111 全國高級中等學校學生技藝競賽考試_工業類:電腦修護#138255
科目:
【阿摩】未分類題庫 |
年份:
111年 |
選擇題數:
50 |
申論題數:
0
試卷資訊
所屬科目:
【阿摩】未分類題庫
選擇題 (50)
1. 利用 C 程式語言開發程式的敘述,下列何者錯誤? (A)程式需要經過編譯及連結產生
可執行檔,才能夠執行 (B)單行註解可用 2 個斜線 ( // ) (C)main( ) 是一個函式,程
式執行時從 main( ) 函式開始執行 (D)使用 #include 前置處理命令時,命令結尾需
要加上句號。
2. 關於 C 程式語言中,結構 ( structures ) 資料型態的敘述,下列何者錯誤? (A)結構是
一種自行定義的資料型態 (B)定義結構只能使用相同資料型態的變數 (C)宣告結構
資料型態的變數時,只能使用已定義的結構名稱宣告 (D)定義結構只能使用 struct
關鍵字。
3. 關於 C 程式語言的資料型態,下列敘述何者正確? (A)float 資料型態可以儲存浮點
數資料 (B)宣告 int 資料型態可以儲存整數和浮點數資料 (C)double 資料型態可
以儲存浮點數值,數值精確度跟 float 資料型態相同 (D)宣告 char 資料型態可以儲
存字元符號和浮點數資料。
4. 下列何者程式適合用於整合開發環境來撰寫 C 程式? (A)小畫家 (B)Dev-C++
(C)Word (D)Photoshop。
5. 在 C 程式語言輸入 scanf() 函式的程式碼時,忘了輸入最後的「;」分號,請問會產生
下列哪一種錯誤? (A)邏輯錯誤 (B)數學運算錯誤 (C)語法錯誤 (D)執行期錯誤。
6. 請問 C 語言模組 (modules) 標頭檔的副檔名是下列哪一個? (A).c (B).dev (C).h
(D).proj。
7. 在 C 程式語言如果輸出的文字內容需要換行,我們需要再加上哪一個字元? (A)「\f」
(B)「\t」 (C)「\b」 (D)「\n」。
8. 請問下列哪一種工具程式的功能是電腦程式語言的翻譯者? (A)編譯器 (B)載入器
(C)瀏覽器 (D)文書處理器。
9. 請問下列哪一個是 C 語言陣列索引預設的起始值? (A)0 (B)-1 (C)1 (D)2。
10. C 語言是使用下列哪一個運算子來取得變數的記憶體位址? (A)「*」 (B)「&」 (C)
「&&」 (D)「**」。
11. 當 C 函式使用下列哪一個關鍵字開頭時,表示此函式沒有傳回值? (A) return (B)int
(C)static (D)void。
12. 在 C 程式需要 使用 數學函 式, 請問 需 要含括 哪一 個標 頭 檔? (A)<stdio.h>
(B)<math.h> (C)<stdlib.h> (D)<string.h>。
13. 請問 C 語言的亂數函式需要使用下列哪一個標頭檔? (A)<stdlib.h> (B)<math.h>
(C) <stdio.h> (D)<string.h>。
14. 請問下列 C 程式碼片段會輸出多少個 good 字串?
int a = 1;
while ( a <= 5 )
printf("good");
(A)5 (B)4 (C)0 (D)無限多。
15. 請問下列 C 程式碼片段 do/while 迴圈一共會執行幾次?
int n=0;
do {
n += 3;
} while(n < 10);
(A)3 (B)4 (C)5 (D)6。
16. 下列何者是「表面黏著元件(SMD)」的英文全名? (A)Surfactant Mount Device
(B)Surface Mount Device (C)Surface Mountant Device (D)Smile Mount Device。
17. ATmega328P 是 Atmel 開發的產品,下列何者是 P 的英文全名及最佳解釋?
(A)Parallel:更穩定 (B)PicoPower:更省電 (C)Paramoun:速度更快 (D)Pair:
可同時執行雙程式。
18.下列何者不是 ATmega328P 的特色? (A)8-bit Microcontroller (B)Low Power
AVR (C)High Performance (D)CISC(Complex Instruction Set Computer)。
19.有關於 ATmega328P 下列何者敘述有誤? (A)具有可獨立振盪的即時計數器
(B)8-bit 計時/計數器兩個 (C)16-bit 計時/計數器一個 (D)不屬於 RISC
(Reduced Instruction Set Computer)。
20.在 MCS-51 單晶片家族中,下列哪一系列內含 EPROM ( Erasable Programmable
Read Only Memory)? (A)8031 (B)8051 (C)8751 (D)8951。
21.有關於 QR Code 的敘述,下列何者正確? (A)Quick Response Code 的縮寫
(B)Quicklook Response Code 的縮寫 (C)Quicktime Response Code 的縮寫
(D)Quickbook Response Copy 的縮寫。
22. 下列何者不屬於人工智慧(AI, Artificial Intelligence)中所涉及的領域或方向? (A)自然
語言學習 (B)專家系統之機器學習 (C)辨公室應用軟體 (D)圖像識別學習。
23. 在人工智慧的運用中,從資料的輸入、處理、分析等過程,再獲取有效的知識或能力,
我們就可以稱為? (A)靈測試 (B)機器學習 (C)網際網路 (D)雲端運算。
24. 下列何者為 4.625 的 二 進 位 表 示 法 ? (A)100.11 (B)10.011 (C)110.101
(D)100.101。
25. 十進制數值 2048,轉換為 16 進制為何? (A)800 (B)4DE (C)5E2 (D)300。
26. 在進行布林代數運算式時,運算子之運算優先順序(Priority)為何? (A)括號、NOT、
OR、AND (B)括號、NOT、AND、OR (C)括號、OR、AND、 NOT (D)括號、
AND、OR、NOT。
27. 用 4 位元表示一個有號整數,並使用二補數表示法(2’s Complement)表示負數,則二進
位數值 1101 + 1010 運算後轉為十進位數值為何? (A)23 (B)7 (C)-9 (D)-7。
1101(2)= -3,1010(2)= -6,-3+(-6)= -9。
28. 如下圖所示,下列何者正確? (A)當 B=1 時,F=0 (B)B=1 時,F=1 (C)當 B=0 時,
第4頁/共 9 頁 2022/11/23
F=A̅ (D)當 B=0 時,F=A。
29. F(A,B,C)=Σ(5,6,7)+D(0,3,4)之最簡布林代數式為? (A)AB+AC (B)B (C)C (D)
A。
30. y = (A+ B)( AB ) 則 y=? (A)A+B (B)AB (C)0 (D)1。
31. 若 F=A⊕B,⊕表 XOR 運算,當 A=10011011B,B=01100110B 時,F 之結果為何?
(A)FCH (B)FDH (C)FEH (D)FFH。
32. 若二進位數值 1011 與 0101 邏輯運算的結果為 0000,則運算子應為下列何者?
(A)NAND (B)NOR (C)XOR (D)NOT。
33. 下圖可以達成何種邏輯閘功能? (A)AND (B)OR (C)XOR (D)NOR。
34. 在 JK 正反器中,若 Q(原始狀態)為 0,且 Q
+
(下一個狀態)為 1,則 JK 的輸入點應為
何種組合? (A)J=0, K=X (B)J=X, K=1 (C) J=1, K=X (D)J=X, K=0。(X 表示 don’t
care)
J=1, K=X。
35. 一 20 V 電源加於色碼為棕、黑、紅與銀的電阻時,流經此電阻的電流為? (A)20A
(B)20μA (C)20mA (D)2A。
36. 如下圖所示電路,若電流 I 為 2A,則電源電壓 E 為多少? (A)10V (B)14V (C)16V
(D)18V。
3上電壓為 6V,6上電流為 6/6 = 1A,4上電流為 2 + 1 = 3A,E = 4 3 + 6 = 18
V。
37. 如下圖所示電路,試求出未知電阻
R
的值為何? (A)2KΩ (B)3KΩ (C)4KΩ
(D)5KΩ。
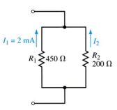
38. 如下圖所示電路,試求出電路中 I2 的值為何? (A)4mA (B)4.5mA (C)5mA
(D)5.5mA。
39. 在一般陶瓷電容器上標示為 103 時,其電容量為何? (A)0.01μF (B)0.1μF (C)1μF
(D)104μF。
40. 矽製雙極接面電晶體(BJT)中,基極-射極接面順向偏壓大約為 (A)0V (B)0.2V
(C)0.5V (D)0.7V。
41. 下列哪一種二極體元件,具備穩壓的功能? (A)Junction Diode (B)Zener Diode
(C)Photodiode (D)Tunnel Diode。
42. 下列哪一種元件不適合做為感測器? (A)LED (B)光敏電阻 (C)光電晶體 (D)熱
電偶。
43. 放大器中加入負回授之主要目的是 (A)產生振盪 (B)提高增益 (C)增加穩定度
(D)增加功率。
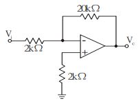
44. 如下圖為運算放大器之電路圖,且電源供給電壓為 15 伏特及-15 伏特,若輸入電壓
為 2 伏特,則輸出電壓約為多少? (A)-14 伏特 (B)-20 伏特 (C)14 伏特 (D)20 伏
特。
45. 有關理想放大器的特性,下列何者不正確? (A)電壓增益無窮大 (B)輸入阻抗無窮大
(C)輸出阻抗無窮大 (D)頻帶寬度無窮大。
46. 某一量測信號如下圖所示,電壓範圍選擇鈕為 0.5 v/div,時間範圍選擇鈕為 5 us/div,
示波器探棒設於 x10 位置,該波形之週期 T 與振幅 Vm 為何? (A)T=60us, Vm=13V
(B) T=30us, Vm=26V (C)T=60us, Vm=26V (D) T=30us, Vm=13V。
T=30us, Vm=13V T=6 div*5 us/div=30us, Vm=2.6 div * 0.5 v/div *10 =13 V。
47. 下圖中,其 A、B 兩端之總電容量為 (A)1μF (B)2μF (C)3μF (D)4μF。
48. 共陰極七段顯示器 abcdefg=1011011 時,顯示器將顯示下列何者? (A)4 (B)5 (C)6
(D)8。
49. 下列何者不是物聯網(Internet of Things)所能提供的功能? (A)增加 Operating System
改善速度之能力 (B)增強各種數據管理和分析 (C)改善人機之管理與交流 (D)改
善並有效之決策與流程。
50. 下列何者為「弱人工智慧」之名稱? (A)Auto Intranet of Things (B)Auto Intranet of
Targets (C)Strong AI (D)Weak AI。
申論題 (0)
相關試卷
115年 - 115 中央警察大學_警正班第 3 5 期招生考試試題:刑法與刑事訴訟法#137830
115年 · #137830
114年 - 114 臺灣綜合大學系統_學士班轉學生考試試題︰動物科學概論#138154
114年 · #138154
114年 - 114 全國高級中等學校學生技藝競賽考試_工業類:電腦軟體設計#138006
114年 · #138006
114年 - 114 全國高級中等學校學生技藝競賽考試_工業類:數位電子#137984
114年 · #137984
114年 - 114 新竹縣國民中學技藝教育競賽題庫:勞權教育#137975
114年 · #137975
114年 - 114 全國高級中等學校學生技藝競賽考試_工業類:電腦輔助機械製圖#137974
114年 · #137974
114年 - 114 全國高級中等學校學生技藝競賽考試_工業類:冷凍空調#137972
114年 · #137972
114年 - 114 全國高級中等學校學生技藝競賽考試_工業類:應用設計#137971
114年 · #137971
114年 - 114 全國高級中等學校學生技藝競賽考試_工業類:電腦修護#137970
114年 · #137970
114年 - 114 全國高級中等學校工業類科學生技藝競賽試題:汽車修護#137959
114年 · #137959