所屬科目:電動車概論
13. 依下圖架構,那個位置最不適合放置車載充電器?(E-引擎;D-差速器;G-發電機; GB-傳動裝置或齒輪箱;M-電動機;DRV-電動機驅動器;REC-整流器) (A) G-REC 之間;(B) BAT-REC 之間;(C) BAT-DRV 之間;(D) DRV-M 之間
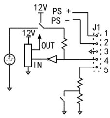
15. 下圖為充電器連接頭電路圖,其中圖左為充電槍端,圖右為車子插座端,其電動車 由那一隻腳位偵測充電接頭已插入? (A)接頭(J1/P1)腳位 1;(B)接頭(J1/P1)腳位 2;(C)接頭(J1/P1)腳位 4;(D)接頭(J1/P1) 腳位 5
16. 下圖為那一種電動車架構?(E-引擎;D-差速器;G-發電機;GB-傳動裝置或齒輪 箱;M-電動機;DRV-電動機驅動器;REC-整流器) (A)串聯插電式混合動力車 SPHEV(Series Plug-in Hybrid Electric Vehicle);(B)並聯插 電式混合動力車 PPHEV (Parallel Plug-in Hybrid Electric Vehicle);(C)純電池電動車 BEV(Battery Electric Vehicle);(D)燃料電池電動車 FCEV(Fuel Cell Electric Vehicle)
17. 下列那一種架構需要複雜的齒輪箱進行車輛動力傳輸?(E-引擎;D-差速器;G-發電 機;GB-傳動裝置或齒輪箱;M-電動機;DRV-電動機驅動器;REC-整流器) (A) ;(B) ; (C) ;(D)
18. 下列那一種電動車架構不屬於混合動力車(Hybrid Electric Vehicle, HEV)?(E-引擎; D-差速器;G-發電機;GB-傳動裝置或齒輪箱;M-電動機;DRV-電動機驅動器; REC-整流器) (A) ;(B) ; (C) ;(D)
20. 下列齒輪箱圖示中,何者不屬於混合動力車架構圖中傳動裝置或齒輪箱(GB)所使 用?(E-引擎;D-差速器;G-發電機;GB-傳動裝置或齒輪箱;M-電動機;DRV-電 動機驅動器;REC-整流器;SUN-太陽齒輪;RING-環齒輪;CAR-行星齒輪) (A) ;(B) ; (C) ;(D)
41. 下圖為充電功率與電池電量之間的關係,下列敘述何者正確? (A)電池電量接近 70%時充電電流最小;(B)電池電量接近 70%時充電功率低;(C)電 池電量大於 70%時電池充電功率固定;(D)電池電量大於 70%時電池充電電流固定