所屬科目:教甄◆資訊科技概論專業(電腦科)
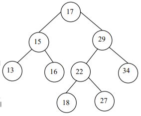
8. 下圖為一二元搜尋樹(Binary Search Tree),若在此樹中搜尋數值 19,請問下列哪一個節點不會被拜訪(visit)到? (A) 17 (B) 18 (C) 27 (D) 29
26. 給定以下 C 程式片段,請問下列哪兩個變數位於同樣的記憶體區段? (A) a 和 b (B) b 和 c (C) a 和 c (D) c 和 c [1]
27. 請問執行完以下程式片段,輸出結果為何? (A) 9 (B) 10 (C) 11 (D) 12
28. 以下為一段程式語言的虛擬碼,若陣列 A 的初始值 A[ j ] = j, j = 0, 1, …, 10。在初始 時 k = 0 且 j = 0 的假設下,當程式片段執行完後,請問 A[9]=? (A) 60 (B) 63 (C) 66 (D) 69