所屬科目:技檢◆室內配線(屋內線路裝修)-丙級
1. 用電設備單獨接地之接地線線徑最小為 (A)2.0 公厘 (B)3.5 平方公厘 (C)5.5 平方公厘 (D)1.6 公厘。
2. 電感的單位是 (A)亨利 (B)伏特 (C)法拉 (D)瓦特。
3. 下列敘述何者正確? (A)公務機關委託的代檢(代驗)業者,不是公務員,不會觸犯到刑法的罪責 (B)賄賂或不正利益,只限於法定貨幣,給予網路遊戲幣沒有違法的問題 (C)在靠北公務員社群網站, 覺得可受公評且匿名發文,就可以謾罵公務機關對特定案件的檢查情形 (D)受公務機關委託辦理案 件,除履行採購契約應辦事項外,對於蒐集到的個人資料,也要遵守相關保護及保密規定。
4. 請問下列何者「不是」個人資料保護法所定義的個人資料? (A)身分證號碼 (B)職稱 (C)護照號碼 (D)最 高學歷。
5. 架空電纜,若電壓不同之線路互相跨越或掛於同一支持物者,其電壓較高之線路,應 (A)佔較低位置 (B)不跨越電壓較低線路 (C)視情況而定 (D)佔較高位置。
6. 屋內配線設計圖之符號為 (A)接地型單插座 (B)單插座 (C)專用單插座 (D)接地型專用單插座。
7. 依職業安全衛生法施行細則規定,下列何者非屬特別危害健康之作業? (A)會計作業 (B)粉塵作業 (C)游離輻射作業 (D)噪音作業。
8. 線電流為 10A 之平衡三相三線式負載系統,以鉤式電流表任鉤其中二線量測電流時,其值為多少A? (A)30 (B)10 (C)10√3 (D)0。
9. 液密型金屬可撓導線管裝設於露出場所或能夠點檢之隱蔽場所而可將導線管卸下者,其彎曲處內側 半徑須為導線管內徑之多少倍以上? (A)9 (B)6 (C)12 (D)3。
10. 單相雙壓 110/220 伏電容器起動型電動機,其外部引接線共有幾條? (A)3 (B)2 (C)6 (D)4。
11. 2 馬力以下及 300 伏以下之固定裝置電動機其操作器得以一般開關代用,惟其額定值最小不得低於 全載電流之多少倍? (A)2.5 (B)2 (C)1.25 (D)0.75。
12. 某規範明定地政機關進用女性測量助理名額,不得超過該機關測量助理名額總數二分之一,根據消除對婦女一切形式歧視公約(CEDAW),下列何者正確? (A)限制女性測量助理人數比例,屬於直接歧視 (B)此項二分之一規定是為促進男女比例平衡 (C)土地測量經常在戶外工作,基於保護女性所作的限制,不屬性別歧視 (D)此限制是為確保機關業務順暢推動,並未歧視女性。
13. 可繞軟線、可繞電纜在 15 安及 20 安分路,導線截面積為多少平方公厘以上者,應視由分路之過電 流保護裝置加以保護? (A)4 (B)2 (C)1 (D)3.5。
14. 電容的單位係以下列何者表示? (A)Ω (B)V (C)F (D)A。
15. 一般低壓變壓器一次側加裝過電流保護器之額定值,應不超過一次額定電流之多少倍? (A)1.15 (B)1.5 (C)1.35 (D)1.25。
16. 依「用戶用電設備裝置規則」規定斷路器之標準額定電流值最小為多少安培? (A)15 (B)30 (C)20 (D)10。
17. 單相三線 110V/220 伏供電用戶之電動機其外殼接地之接地電阻應在多少歐姆以下? (A)25 (B)100 (C)50 (D)10。
18. 使用零相比流器(ZCT)之目的是 (A)量測大電壓 (B)量測功率 (C)檢出零相電流 (D)量測大電流。
19. 燈用軌道之分路負載,依每多少公分單位軌道長度以 90 伏安計算? (A)90 (B)30 (C)60 (D)15。
20. 電動機的功能為 (A)將機械能轉換為電能 (B)將電能轉換為磁場 (C)將電能轉換為熱能 (D)將電能轉換為 機械能。
21. 每一電容器組之非接地導線,應裝設斷路器或安全開關配裝熔絲作為過電流保護裝置,其過電流保 護裝置之額定或標置,不得大於電容器額定電流之多少倍? (A)1.5 (B)1.4 (C)1.3 (D)1.2。
22. 一般螺絲攻之第一、二、三攻的主要區別是 (A)牙深 (B)前端倒角螺紋數 (C)外徑 (D)柄長。
23. 防治蚊蟲最好的方法是 (A)網子捕捉 (B)清除孳生源 (C)使用殺蟲劑 (D)拍打。
24. 低壓 PE 絕緣導線,其絕緣物之最高容許溫度為多少℃? (A)90 (B)75 (C)80 (D)60。
25. 如下圖所示,若開關 S 閉合時,則 AB 間電阻值為多少 Ω?
(A)10 (B)13 (C)22 (D)6。
26. 石綿最可能引起下列何種疾病? (A)白指症 (B)巴金森氏症 (C)間皮細胞瘤 (D)心臟病。
27. 二條線徑不同之電纜穿在同一金屬導線管內時,其電纜截面積之總和應不超過導線管截面積之 (A)25 % (B)40% (C)31% (D)53%。
28. 刀型開關電壓在 250 伏以下,額定電流在幾安培以上者,僅可作為隔離開關之用? (A)50 (B)75 (C)100 (D)150。
29. 供裝置開關或斷路器之金屬配電箱對地電壓超過多少伏特時須加以接地? (A)200 (B)250 (C)300 (D)150。
30. 特別低壓工程之變壓器二次側電壓應在多少伏以下? (A)300 (B)30 (C)250 (D)100。
31. 依「用電場所及專任電氣技術人員管理規則」規定,用電場所負責人應督同專任電氣技術人員對所 經管之電力設備,每六個月至少檢驗一次,每年應至少停電檢驗幾次? (A)一 (B)二 (C)三 (D)四。
32. 下列何者燈泡的發光效率最高? (A)LED 燈泡 (B)省電燈泡 (C)白熾燈泡 (D)鹵素燈泡。
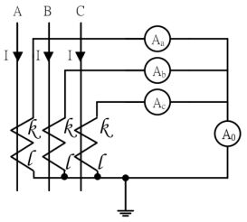
33. 常用低壓屋內配線以採用下列何種導線為宜? (A)鐵線 (B)鋼心鋁線 (C)絕緣軟銅線 (D)絕緣硬銅線。
34. 如下圖所示三相三線平衡電路,I=80 安,CT 比值為 100/5A,則指示值為多少安?
(A)4 (B)0 (C)3 (D)5。
35. 依職業安全衛生設施規則規定,下列何者非屬於車輛系營建機械? (A)平土機 (B)推土機 (C)堆高機 (D) 鏟土機。
36. 使用手弓鋼鋸進行金屬管鋸切作工作應 (A)推時用力,拉回時亦用力 (B)推時不用力,拉回時亦不用 力 (C)推時用力,拉回時不用力 (D)推時不用力,拉回時用力。
37. 屋內配線設計圖之符號為 (A)手捺開關 (B)單極開關 (C)拉線開關 (D)安全開關。
38. 三相匯流排 A、B、C 相之安排,在三相四線△接線系統,對地電壓較高之一相應為 (A)A 相 (B)N 相 (C)C 相 (D)B 相。
39. 漏電斷路器不得裝設於下列何種設備上? (A)臨時用電 (B)慶典牌樓 (C)沉水式用電器具 (D)消防加壓馬 達。
40. 下列何者為環境保護的正確作為? (A)鐵馬步行 (B)多吃肉少蔬食 (C)自己開車不共乘 (D)不隨手關燈。
41. 銅是一種 (A)半導體材料 (B)絕緣材料 (C)非磁性材料 (D)磁性材料。
42. 交流三相感應電動機定部繞組連接成 Y 接,每相阻抗為 6+j8Ω,線電壓為 380V,則電流為多少 A? (A)38 (B)20 (C)16 (D)22。
43. EMT 管不得配裝於超過多少伏特之高壓配管工程? (A)600 (B)1000 (C)2000 (D)750。
44. 欲使鐵鎚發揮較大力量,手應握持鐵鎚手柄之 (A)頭部 (B)末端 (C)兩端 (D)中央。
45. 下列有關促進參與及預防貪腐的敘述何者錯誤? (A)推動政府部門以外之個人及團體積極參與預防和 打擊貪腐 (B)提高決策過程之透明度,並促進公眾在決策過程中發揮作用 (C)對公職人員訂定執行公 務之行為守則或標準 (D)我國非聯合國會員國,無須落實聯合國反貪腐公約規定。
46. 運轉因數不低於 1.15 之電動機,其過載保護之額定動作電流值應不超過該電動機全載額定電流之百 分之多少? (A)115 (B)150 (C)125 (D)100。
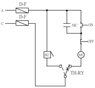
47. 有關省水馬桶的使用方式與觀念認知,下列何者是錯誤的? (A)如果家裡的馬桶是傳統舊式,可以加 裝二段式沖水配件 (B)省水馬桶因為水量較小,會有沖不乾淨的問題,所以應該多沖幾次 (C)選用衛 浴設備時最好能採用省水標章馬桶 (D)因為馬桶是家裡用水的大宗,所以應該儘量採用省水馬桶來節 約用水。
48. 為了節能與降低電費的需求,應該如何正確選用家電產品? (A)優先選用取得節能標章的產品 (B)設 備沒有壞,還是堪用,繼續用,不會增加支出 (C)選用高功率的產品效率較高 (D)選用能效分級數字 較高的產品,效率較高,5 級的比 1 級的電器產品更省電。
49. 如下圖電路所示,在器具皆正常下,當積熱電驛動作時,蜂鳴器(BZ)不響,其可能故障原因之一為
(A)按鈕開關無自保持 (B)積熱電驛接線錯誤 (C)按鈕開關接錯 (D)電磁接觸器線圈接錯。
50. 以接地銅棒作為接地極,其長度不得短於多少公尺? (A)0.9 (B)0.3 (C)1.8 (D)2.4。
51. 非金屬導線管彎曲時,除管內導線屬鉛皮包線者外,其內側半徑不得小於管子內徑之多少倍? (A)5 (B)10 (C)6 (D)7。
52. 在汽車修理廠之危險場所上方,固定式之照明燈具距地面之高度不得低於多少公尺,以免車輛進出 時碰損? (A)2.6 (B)4.6 (C)1.6 (D)3.6。
53. 一般而言,下列那一個防治策略是屬經濟誘因策略? (A)可轉換排放許可交易 (B)環境品質標準 (C)許 可證制度 (D)放流水標準。
54. 有一功率因數為 0.8 之交流電路,已知消耗有效功率為 80kW,則其消耗無效功率為多少 kVAR? (A)60 (B)80 (C)20 (D)40。
55. 非金屬導線管之彎曲,於兩個出線盒間,不得超過四個轉彎,其每一內彎角不得小於幾度? (A)360 (B)90 (C)180 (D)120。
56. 以比例尺量測單位為公尺之圖樣,量得一公分長之線條,其實際長度應為多少公尺? (A)1 (B)100 (C)0.1 (D)10。
57. 凡連續運轉之電動機,其容量在多少馬力以上者應有低電壓保護設備? (A)25 (B)30 (C)15 (D)20。
58. 低壓分路供應額定多少安培以上之燈座,該燈座應用重責務型者? (A)50 (B)15 (C)20 (D)30。
59. "M10×1.5",其中"1.5"表示螺紋的 (A)牙深 (B)節徑 (C)外徑 (D)節距。
60. 分路用之配電箱,其過電流保護器極數不得超過幾個? (A)60 (B)50 (C)42 (D)48。
61. 屋內低壓配線應具有適用於多少伏之絕緣等級? (A)600 (B)450 (C)300 (D)250。
62. 低壓電纜穿入金屬接線盒時,應使用下列何種裝置以防止損傷電纜? (A)護圈 (B)制止螺絲 (C)電纜夾 (D)橡皮套圈。
63. 供應電燈、電力、電熱或該等混合負載之低壓幹線及其分路,其電壓降均不得超過標稱電壓 3%, 兩者合計不得超過多少%? (A)4 (B)5 (C)6 (D)7。
64. 電氣設備裝設於有潮濕水氣的環境時,最應該優先檢查及確認的措施是? (A)有無可能傾倒及生鏽 (B)有無在線路上裝設漏電斷路器 (C)有無過載及過熱保護設備 (D)電氣設備上有無安全保險絲。
65. 屋內配線設計圖之符號為 (A)紅色指示燈 (B)綠色指示燈 (C)接地保護電驛 (D)接地指示燈。
66. 依環境基本法第 3 條規定,基於國家長期利益,經濟、科技及社會發展均應兼顧環境保護。但如果 經濟、科技及社會發展對環境有嚴重不良影響或有危害時,應以何者優先? (A)社會 (B)經濟 (C)科技 (D)環境。
67. 比流器之負擔係以下列何者作表示? (A)伏安 (B)瓦特 (C)安培 (D)伏特。
68. 1BTU 的熱量等於多少卡? (A)460 (B)4.2 (C)746 (D)252。
69. 以下何者不是發生電氣火災的主要原因? (A)電器接點短路 (B)電氣火花 (C)電纜線置於地上 (D)漏電。
70. 屋內配線設計圖隔離開關之符號為 (A)(B)(C)(D) 。
71. 分路供應有安定器、變壓器或自耦變壓器之電感性照明負載,其負載計算應以 (A)各負載額定電壓之 總和計算 (B)各負載額定電流之總和計算 (C)燈泡之總瓦特數計算 (D)燈泡之個別瓦特數計算。
72. 欲快速拆卸六角螺帽,使用下列何種工具較快? (A)活動扳手 (B)棘輪扳手 (C)六角扳手 (D)梅花扳手。
73. 鎳鉻線是由何種材料製成 (A)鎳、鉻、鐵 (B)鎳、鉛、銅 (C)鎳、鐵、銅 (D)鎳、鉻、鋅。
74. 裝置於低壓電路之漏電斷路器應採用 (A)電流動作型 (B)頻率動作型 (C)電壓電流動作型 (D)電壓動作 型。
75. 地下配線設施中,水氣會進入而碰觸帶電組件之導線管,其一端或兩端,應如何處置? (A)製作通氣 口 (B)製作排水口 (C)封密或塞住 (D)設置風扇。
76. 屋內配線設計圖之符號為 (A)接地 (B)電容器 (C)避雷器 (D)冷氣機。
77. 裸鐵板、裸鋼板或導電塗布之鐵板或鋼板作為接地電極板,其厚度至少多少公厘? (A)6.4 (B)4.0 (C)2.0 (D)3.2。
78. 如下圖電路所示,電路中所能產生之動作為
(A)能 ON,不能 OFF (B)寸動控制 (C)能 OFF,不能 ON (D)能 ON,能 OFF。
79. 燈具引接線截面積不得小於多少平方公厘? (A)0.6 (B)1.0 (C)1.25 (D)0.75。
80. 19 股絞線如採用不加紮線之延長連接時,應先剪去其中心之幾股線後再連接? (A)7 (B)5 (C)3 (D)1。