所屬科目:技檢◆數位電子-乙級
1. 指令暫存器(IR)是在哪一單元內? (A)記憶單元 (B)控制單元 (C)邏輯單元 (D)算術運算單元。
2. 下列何者為環保標章? (A)(B)(C)(D) 。
3. 下列何種方式沒有辦法降低洗衣機之使用水量,所以不建議採用? (A)選擇快洗行程 (B)兩、三件 衣服也丟洗衣機洗 (C)使用低水位清洗 (D)選擇有自動調節水量的洗衣機。
4. 按菸害防制法規定,下列敘述何者錯誤? (A)加油站屬易燃易爆場所,任何人都可以勸阻在禁菸場 所抽菸的人 (B)餐廳、旅館設置室內吸菸室,需經專業技師簽證核可 (C)任何人都可以出面勸阻在 禁菸場所抽菸的人 (D)只有老闆、店員才可以出面勸阻在禁菸場所抽菸的人。
5. 執行下列 C 語言程式,其輸出結果為何? (A)2 (B)7 (C)6 (D)1。
6. 上班性質的商辦大樓為了降低尖峰時段用電,下列何者是錯的? (A)白天有陽光照明,所以白天可 以將照明設備全關掉 (B)電梯設定隔層停止控制,減少頻繁啟動 (C)汰換老舊電梯馬達並使用變頻 控制 (D)使用儲冰式空調系統減少白天空調用電需求。
7. 如下圖所示,為一軟體掃描方式的鍵盤電路,圖中的電阻器作用為 (A)保護輸入元件 (B)在無按鍵 時輸入為低電位 (C)消除電源雜訊 (D)消除鍵盤彈跳效應(Debounce)。
8. 如下圖符號為 (A)區域網路 (B)通用序列 (C)印表機 (D)紅外線。
9. 3.625 轉換為二進制應等於 (A)11.0101 (B)11.101 (C)101.101 (D)11.10011001。
10. 在光電效應中,欲增加所放射出光電子的動能,則需增大下列何種因素? (A)光電材料的功函數 (B)入射光的頻率 (C)入射光的強度 (D)光電作用的表面積。
11. 三用表之誤差若為±2%FS(Fullscale),若使用 50V 電壓檔所量測之讀數為 20V 時,其實際誤差為 (A)±2% (B)±3% (C)±1% (D)±5%。
12. 下列何者為示波器測試棒的等效電路? (A)(B)(C)(D) 。
13. 十二位元之二進制輸入,若滿額輸出電壓為 10V,那麼最小轉換值約為 (A)10mV (B)2.5mV (C)4.8mV (D)12mV。
14. 十六進制的 2EA 轉換成十進制為 (A)736 (B)756 (C)746 (D)766。
15. 購買下列哪一種商品對環境比較友善? (A)過度包裝的商品 (B)材質可以回收的商品 (C)一次性的產 品 (D)用過即丟的商品。
16. 開放式系統連結(OSI)參考模型七層網路架構中,電子郵件(E-mail)的通信協定是屬於哪一層的功 能? (A)應用層 (B)網路層 (C)實體層 (D)交談層。
17. 那一種家庭廢棄物可用來作為製造肥皂的主要原料? (A)熟廚餘 (B)食醋 (C)回鍋油 (D)果皮。
18. 某一橋式整流電路輸出為 12 伏特的直流電壓時,則電路中二極體的耐壓值最小應選擇
_____ 伏特方可。(A)20 (B)24(C)18 (D)12
19. 如下圖所示電路,下列敘述何者有誤? (A)開路時 (B)R2 短路時,=0V (C)R1 開路時,=0V (D)開路時電晶體截止。
20. 二進制 10110 相當於八進制的 (A)22 (B)20 (C)16 (D)26。
21. 執行下列標準 C 語言程式,輸出為何? (A)178 (B)179 (C)77 (D)17。
22. 巴克豪生振盪準則(Barkhausen Criterion)是 (A)βA=1∠0° (B)βA<1∠90° (C)βA=1∠180° (D)βA<1∠0°。
23. 若 F=(A+B')(A+B'+C)(A+B+C),下列哪一種狀態會使 F=0? (A)A=0、B=1、C=1 (B)A=1、B=0、 C=0 (C)A=1、B=0、C=1 (D)A=1、B=1、C=0。
24. 從事於易踏穿材料構築之屋頂修繕作業時,應有何種作業主管在場執行主管業務? (A)施工架組配 (B)擋土支撐組配 (C)屋頂 (D)模板支撐。
25. 下列何者不是輸入裝置? (A)語音合成器 (B)數位板 (C)光筆 (D)滑鼠。
26. 下列何者為標準 C 語言中,宣告整數變數並給予初值 5 之指令? (A)val num = 5; (B)num = 5 int; (C)int num = 5; (D)num = 5;。
27. 一個位元組(Byte)可以儲存一個 ASCII 字碼或幾個 BCD 碼 (A)3 (B)1 (C)4 (D)2。
28. 某一放大器其頻帶寬為 20KHz,若加上負回授使其雜訊衰減了 10 倍,則此放大器的頻寬變為多 少? (A)40KHz (B)100KHz (C)200KHz (D)120KHz。
29. 在安裝機電元件時,為使其不易鬆脫,會在平墊圈內加裝一個 (A)螺絲帽 (B)絕緣墊圈 (C)彈簧墊圈 (D)銲片。
30. 大氣層中臭氧層有何作用? (A)吸收紫外線 (B)保持溫度 (C)對流最旺盛的區域 (D)造成光害。
31. 個人資料保護法規定為保護當事人權益,多少位以上的當事人提出告訴,就可以進行團體訴訟? (A)15 人 (B)20 人 (C)5 人 (D)10 人。
32. 家人洗澡時,一個接一個連續洗,也是一種有效的省水方式嗎? (A)否,因為等熱水時流出的水量 不多 (B)有可能省水也可能不省水,無法定論 (C)否,這跟省水沒什麼關係,不用這麼麻煩 (D)是, 因為可以節省等待熱水流出之前所先流失的冷水。
33. 如下圖所示 Y 之結果為 (A)S'A'+SB (B)S'A+SB (C)(S'+A)(S+B) (D)(S'A)(S+B)。
34. 將監督程式放在 ROM 內稱之為 (A)韌體 (B)硬體 (C)半導體 (D)軟體。
35. 如下圖所示高通濾波器,若輸入正弦波之頻率恰等於此電路之-3dB 頻率時(截止頻率),則輸出波 形的相位比輸入波形 (A)領先 90° (B)領先 45° (C)落後 45° (D)落後 90°。
36. 如下圖所示之電腦流程圖符號為 (A)判斷 (B)開始 (C)處理 (D)輸出。
37. 油漆塗裝工程應注意防火防爆事項,以下何者為非? (A)緊密門窗以減少溶劑擴散揮發 (B)注意電 氣火花 (C)確實通風 (D)嚴禁煙火。
38. 從事專業性工作,在服務顧客時應有的態度為何? (A)選擇最安全、經濟及有效的方法完成工作 (B)為了降低成本,可以降低安全標準 (C)選擇工時較長、獲利較多的方法服務客戶 (D)不必顧及雇 主和顧客的立場。
39. 一彩色顯示卡上有 128K 之顯示記憶體,若其解析度為 600×400 點,則每一點之色彩至多有 (A)4 (B)16 (C)2 (D)256 色。
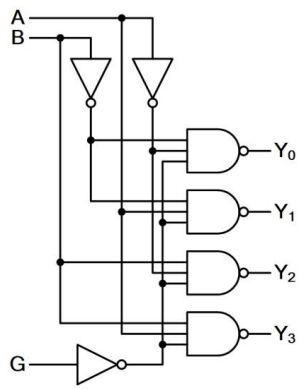
40. 漣波計數器之特性,下列何者為不正確? (A)可作上數計數器 (B)屬於非同步型計數器 (C)可作下數 計數器 (D)屬於同步型計數器。
41. 如下圖中所示電路可做何使用? (A)解碼器(decoder)或解多工器(demultiplexer) (B)編碼器 (C)編碼 器(encoder)或多工器(multiplexer) (D)比較器。
42. 若某電路的頻率轉移函數 H(f)呈-20dB/decade 衰減,是表示其轉換增益隨頻率每增加 10 倍,其 增益下降為原來的 (A)100 (B)0.01 (C)10 (D)0.1。
43. 下列何者非屬防止搬運事故之一般原則? (A)以機械代替人力 (B)採取適當之搬運方法 (C)以機動車 輛搬運 (D)儘量增加搬運距離。
44. 某規範明定地政機關進用女性測量助理名額,不得超過該機關測量助理名額總數二分之一,根據 消除對婦女一切形式歧視公約(CEDAW),下列何者正確? (A)土地測量經常在戶外工作,基於保 護女性所作的限制,不屬性別歧視 (B)此項二分之一規定是為促進男女比例平衡 (C)限制女性測量 助理人數比例,屬於直接歧視 (D)此限制是為確保機關業務順暢推動,並未歧視女性。
45. 下列何者不是數位式電表應具備的特性? (A)可測量任意的波形的峰對峰值 (B)需要有高靈敏度的 表頭 (C)輸入阻抗高 (D)輸入雜散電容小。
46. 達靈頓對(Darlington-Pair)的總電流增益約為 (A) (B) (C)(D) 。
47. 放大器中加入負回授之主要目的是 (A)增加穩定度 (B)提高增益 (C)增加功率 (D)產生振盪。
48. 事業單位之勞工代表如何產生? (A)由產業工會推派之 (B)由勞資雙方協議推派之 (C)由企業工會推 派之 (D)由勞工輪流擔任之。
49. 在微處理機執行完加法(ADD)指令後,不會影響哪一旗標? (A)Zero (B)Overflow (C)Interrupt (D)Carry。
50. 如下圖電路中,其電流 I 為 (A)1A (B)4A (C)2A (D)3A。
51. 有關 AVR 系列微控制器,下列敘述何者正確? (A)8 位元複雜指令集(Complex Instruction Set Computer, CISC)的微控制器 (B)改良式范紐曼型(Von Neumann)架構 (C)改良式哈佛(Harvard)架構 (D)32 位元複雜指令集(Complex Instruction Set Computer, CISC)的微控制器。
52. 配線時信號線應使用 (A)多芯線 (B)裸銅線 (C)單芯線 (D)隔離線 來配置。
53. 駭客可以利用程式來自動比對密碼檔案的資料與以任意字元組合形成的密碼,這種攻擊也稱為 (A) 蠻力攻擊 (B)阻斷服務(DoS Denial of Service) (C)網路釣魚 (D)字典攻擊。
54. 如下圖所示,下列敘述何者正確? (A)屬於 TTL 邏輯族 (B)VDD 接負電壓時,電路正常動作 (C)其 功能為 NAND 閘 (D)其功能為 NOR 閘。
55. GPIB 界面之函數波產生器至少需具備下列哪一種功能? (A)傳送者(source) (B)發言者(Talker) (C)控 制者(controller) (D)收聽者(Listener)。
56. 8255IC 為下列所示中之何種元件? (A)ROM (B)UART (C)PIO (D)RAM。
57. 迴流焊接技術中,因元件兩端受熱不均勻而容易造成的焊接缺陷主要是 (A)元件翹立 (B)元件偏移 (C)接腳空焊 (D)接腳連錫。
58. 下列對開路集極驅動器的特性說明何者不正確? (A)由低至高準位轉換快速 (B)由高至低準位轉換 快速 (C)邏輯 1 時為高阻抗 (D)邏輯 0 時為低阻抗。
59. 在 SMT 生產製程中,IC 如果沒有經過烘烤預熱過程,最常造成 (A)連錫 (B)冷焊 (C)脫落 (D)接腳變 形。
60. 有關吹風機使用注意事項,下列敘述中錯誤的是? (A)可用來作為烘乾棉被及床單等用途 (B)應避 免長時間使用,使用時應保持適當的距離 (C)應保持吹風機進、出風口之空氣流通,以免造成過熱 (D)請勿在潮濕的地方使用,以免觸電危險。 複選題:
61. 場效電晶體(FET)包含哪些應用? (A)電阻負載 (B)壓變電阻 (C)負電阻 (D)記憶裝置。
62. 有關國際標準組織(ISO)所訂定之開放式系統連結(OSI)的參考模式中,下列通信協定敘述何者正 確? (A)第三層為實體層 (B)第二層為資料鏈結層 (C)第一層為網路層 (D)第四層為傳輸層。
63. 有關印刷電路板元件面的安排與繪製,下列敘述何者正確? (A)以 IC 或電晶體位置為中心向外安 排其他元件 (B)連接器必須標示第一腳位 (C)並排電阻盡量靠近以節省空間及連接線 (D)IC 依形狀擺 放不需特別標示腳位。
64. 理想電壓源與電流源內阻,下列敘述何者正確? (A)電壓源內阻愈小愈好 (B)電壓源內阻愈大愈好 (C)電流源內阻愈大愈好 (D)電流源內阻愈小愈好。
65. 下圖電路之輸入、輸出組合中,下列敘述何者正確? (A)(A,B,F)=(0,1,0) (B)(A,B,F)=(1,0,1) (C)(A,B,F)=(0,0,1) (D)(A,B,F)=(1,1,0)。
66. 如下列真值表所示,其輸入和輸出關係為 (A)Y1=A⊕B⊕C (B)Y1=A⊙B⊙C (C)(D)Y0=AB+AC+BC。
67. 若變數 a,b 皆為整數,且 a 和 b 的值皆為 0,則下列運算結果何者為 true? (A)a<=b (B)a==b (C)a=b (D)a!=b。
68. 根據布林代數定理,下列敘述何者正確? (A)X‧0=0 (B)X+1=1 (C)X+0=0 (D)X‧1=1。
69. USB 的規格標準中,下列敘述何者正確? (A)USB1.1 傳送的速率為 12Mbps (B)USB3.1 傳送的速率 為 10Gbps (C)USB3.0 傳送的速率為 1Gbps (D)USB2.0 傳送的速率為 480Mbps。
70. 有三個都是 6 歐姆的電阻,下列敘述何者正確? (A)全部電阻並聯時電阻為 2 歐姆 (B)兩個串聯後 再與第三個並聯時電阻為 6 歐姆 (C)兩個串聯後再與第三個並聯時電阻為 4 歐姆 (D)兩個並聯後再 與第三個串聯時電阻為 9 歐姆。
71. C 語言程式中,if(y<0) x=-y ; else x=y;使用『?:』替換,可寫成 (A)x=y<0?y:-y (B)x=y<0?-y:y (C)x=y>0?y:-y (D)y=y<0?x:-x。
72. 下列敘述何者正確? (A)絕緣體的溫度升高,電阻增加 (B)金屬導體的溫度升高,傳導性增加 (C)高 雜質濃度的半導體,溫度升高,電阻增加 (D)低雜質濃度的半導體,溫度升高,電阻降低。
73. 已知交流電壓 v(t)=5sin(60t+30°)V,下列敘述何者正確? (A)最大值為 5V (B)頻率為 60Hz (C)有效 值為 5V (D)相角為 30°。
74. 有關電荷電位描述,下列敘述何者正確? (A)有方向性 (B)距電場無窮遠處之電位為零 (C)與溫度成 正比 (D)愈靠近正電荷處電位愈高。
75. 面臨缺水的環境中,須懂得如何珍惜水資源,可以使用無線環境感測器,感知土壤內的溫、濕 度,並定期將資訊透過聯網閘道器回報給雲端進行運算,以便讓農地灌溉系統進行即時控管,其 所使用的無線環境感測器之通訊技術以下列哪幾項較合適? (A)WiFi (B)NFC (C)Bluetooth (D)ZigBee。
76. 使用 ICT(In Circuit Test)測試電路板的優點? (A)提高電路板佈線的使用率 (B)產品修理成本大幅 降低 (C)提高產品品質 (D)測試速度快、時間短。
77. 依據 PC 板裝配原則,下列敘述何者正確? (A)在安裝較大瓦特值的電阻器時,必須要與 PC 板保 持散熱距離 (B)先裝較高的元件,次裝較矮的元件 (C)易受雜訊干擾之電路,其裝配位置應儘量靠 近電源 (D)裸銅線焊接於電路板上時,彎曲角度以 90°與 45°為原則。
78. 有關資料傳輸,下列敘述何者正確? (A)控制匯流排不是屬於 IEEE-488 的匯流排 (B)位址匯流排是 屬於 IEEE-488 的匯流排 (C)非同步傳輸接收器(UART)彼此之間的傳輸方式是屬於一種串列輸出串 列輸入 (D)在串列資料傳送時,依序由 LSB 位元至 MSB 位元。
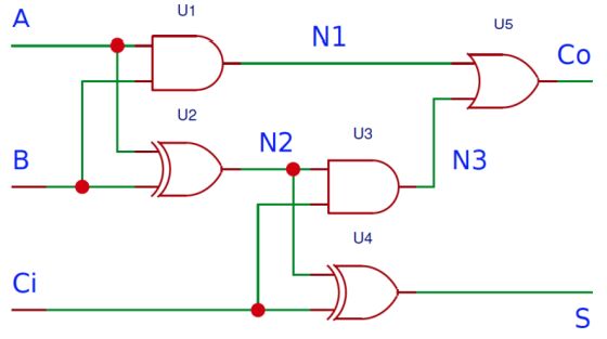
79. 使用鉗子剪線時,應注意 (A)線頭應朝下 (B)鉗口凹槽應朝內 (C)鉗口凹槽應朝外 (D)線頭應朝上。
80. 已知全加器邏輯電路如下圖,下列敘述何者正確? (A)Co=AB+Ci(A⊕B) (B)N2=A⊕B (C)S=A⊕B⊕Ci (D)若 A=B=Ci=1 則 S=0,Co=1。