阿摩線上測驗
登入
首頁
>
技檢◆數位電子-乙級
> 114年 - 11700 數位電子 乙級 工作項目 06:數位邏輯設計 101-140(2025/12/12 更新)#134878
114年 - 11700 數位電子 乙級 工作項目 06:數位邏輯設計 101-140(2025/12/12 更新)#134878
科目:
技檢◆數位電子-乙級 |
年份:
114年 |
選擇題數:
40 |
申論題數:
0
試卷資訊
所屬科目:
技檢◆數位電子-乙級
選擇題 (40)
複選題
101. 一顆八位元左移暫存器,如八位元輸出初始值為 00000000,左移輸入Din 為來自於最左邊位元的反相輸出,當經過 50 個以上 CK 後,則 (A)八位元輸出保持為 11111111 (B)每個位元輸出工作週期均為 50% (C)每個位元輸出頻率均為 CK 頻率除以 8 (D)每個位元輸出頻率均為 CK 頻率除以16 。
複選題
102. CK 信號經由下列哪些電路後,可適用於正緣觸發? (A)合理 RC 值之積分電路 (B)合理 RC 值之微分電路 (C)
(D)
。
複選題
103. 使用 JK 正反器,要讓輸出端 Qn→Qn+1 維持 1→1 的狀態,則輸入端的J 與 K 須設定為 (A)J=0,K=0 (B)J=0,K=1 (C)J=1,K=0 (D)J=1,K=1 。
複選題
104. 使用 JK 正反器,要讓輸出端 Qn→Qn+1 維持 0→0 的狀態,則輸入端的J 與 K 須設定為 (A)J=0,K=0 (B)J=0,K=1 (C)J=1,K=0 (D)J=1,K=1 。
複選題
105. 使用 SR 正反器,要讓輸出端 Qn→Qn+1 維持 0→0 的狀態,則輸入端的S 與 R 須設定為 (A)S=0,R=0 (B)S=0,R=1 (C)S=1,R=0 (D)S=1,R=1 。
複選題
106. 使用 JK 正反器,要讓輸出端 Qn→Qn+1 維持 0→1 的狀態,則輸入端的J 與 K 須設定為 (A)J=0,K=0 (B)J=0,K=1 (C)J=1,K=0 (D)J=1,K=1 。
複選題
107. 使用 JK 正反器,要讓輸出端 Qn→Qn+1 維持 1→0 的狀態,則輸入端的J 與 K 須設定為 (A)J=0,K=0 (B)J=0,K=1 (C)J=1,K=0 (D)J=1,K=1 。
複選題
108. 下圖所示,下列敘述何者正確?
(A)其功能為 NAND 閘 (B)其功能為 NOR閘 (C)屬於 CMOS 邏輯族 (D)屬於 TTL 邏輯族 。
複選題
109. 下圖所示,下列敘述何者正確?
(A)其功能為 NAND 閘 (B)其功能為 NOR閘 (C)屬於 CMOS 邏輯族 (D)屬於 DTL 邏輯族 。
複選題
110. 根據布林代數定理,下列敘述何者正確? (A)X+1=1 (B)X‧1=1 (C)X‧0=0(D)X+0=0 。
複選題
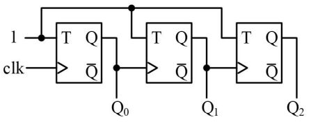
111. 下圖之計數器,下列敘述何者正確?
(A)為環型計數器(Ring counter)(B)為除 5 電路 (C)為強森計數器(Johnson counter) (D)為除 8 電 。
複選題
112. 有一卡諾圖,下列何者為化簡後的輸出函數?
(A)A⊕C (B)AC'+A'C (C)(A+C)(A'+C') (D)(A+C')(A'+C) 。
複選題
113. 下圖為已知邏輯電路,下列輸出函數何者正確?
(A)Y1(A,B,C)=Σ(0,3,5)(B)Y2(A,B,C)=Σ(5,7) (C)Y1(A,B,C)=Σ(0,2,3,5) (D)Y2(A,B,C)=Σ(5,6) 。
複選題
114. 下圖為已知全加器邏輯電路,下列敘述何者正確?
(A)N2=A⊕B (B)Co=AB+Ci(A⊕B) (C)S=A⊕B⊕Ci (D)若 A=B=Ci=1,則 S=0,Co=1 。
複選題
115. 如下為 1 對 4 解多工器真值表,下列輸出信號之布林函數何者正確?
(A)Y0=S1'S2'D (B)Y1=S1'+S2+D (C)Y2=S1+S2'+D (D)Y3=S1S2D 。
複選題
116. 如下列真值表所示,下列輸出函數何者正確?
(A)Y0=(EAB)' (B)Y1=E'B(C)Y2=E'(A'B+AB') (D)Y3=E'(A'B'+AB) 。
複選題
117. 下列哪些正反器的激勵表正確? (A)SR 正反器激勵表
(B)D 型正反器激勵表
(C)JK 正反器激勵表
(D)T 型正反器激勵表
。
複選題
118. 在 Verilog 電路敘述中,識別字的命名規則為 (A)第一個字元必須是英文字母或數字 (B)識別字的長度沒有限制 (C)第二個之後的字元可以是英文字母、數字、底線(_)或錢字號($) (D)識別字沒有區分英文大小寫 。
複選題
119. 如下列真值表所示,其輸入和輸出關係為
(A)Y1=A⊙B⊙C (B)Y1=A⊕B⊕C (C)Y0=AB+AC+BC (D)Y0=AC+BC+ABC' 。
複選題
120. 十進位值 69 可轉換為 (A)BCD 碼 01101001 (B)格雷碼(Gray code)01100011 (C)超三碼(Excess-3 code)10011100 (D)二進位碼 00100101 。
複選題
121. 有關數字表示法之互換,下列何者正確? (A)(526.5)
10
=(20E.8)
16
(B)(765.1)
8
=(1D5.2)
16
(C)(7A.8)
16
=(1111010.1)
2
(D)(1010101.1)
2
=(84.5)
10
。
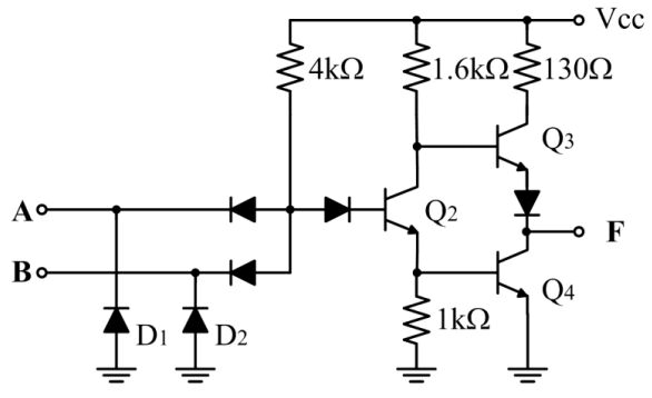
複選題
122. 下圖之電路的輸入、輸出組合中,下列敘述何者正確?
(A)(A,B,F)=(0,0,1) (B)(A,B,F)=(0,1,0) (C)(A,B,F)=(1,0,1) (D)(A,B,F)=(1,1,0) 。
複選題
123. 設計邏輯電路時,下列敘述何者正確? (A)使用 NAND-NAND 製作邏輯電路時,於卡諾圖中是取 1 的方格產生和項之積 (B)使用 NOR-NOR 製作邏輯電路時,於卡諾圖中是取 0 的方格產生積項之和 (C)使用 AND-OR 製作邏輯電路時,於卡諾圖中是取 1 的方格產生積項之和 (D)使用 OR-AND製作邏輯電路時,於卡諾圖中是取 0 的方格產生和項之積 。
複選題
124. 如果要設計 Mod 10 之計數電路,使用正反器的數量 x 及最高位元輸出之工作週期 d,下列敘述何者正確? (A)環形計數器:x=10,d=10% (B)強生計數器:x=5,d=50% (C)漣波上數計數器(0,1,2,…,9):x=4,d=20%(D)漣波下數計數器(0,15,…,7):x=4,d=20% 。
複選題
125. 中央處理器(CPU)是由下列哪兩大部門所組成? (A)ALU (B)CU (C)ROM(D)RAM 。
複選題
126. 由 3 個 JK 正反器所組成的強森計數器,可以有下列哪些模數(Mod-N)? (A)5 (B)6 (C)7 (D)8 。
複選題
127. 下圖所示,其功能之敘述下列何者正確?
(A)並列加法器 (B)並列減法器(C)串列加法器 (D)串並列減法器 。
複選題
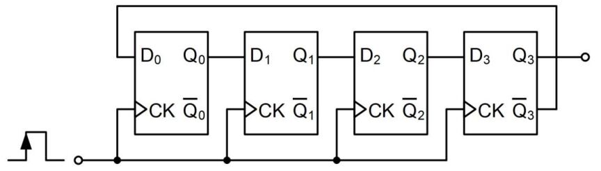
128. 下圖所示,其功能之敘述下列何者正確?
(A)非同步計數器 (B)下數計數器(C)上數計數器 (D)同步計數器 。
複選題
129. 化簡如下列之卡諾圖,其邏輯函數應為何?
(A)A'C+AB+AC' (B)A'C+CD+AC' (C)(A+C)(A'+B+C') (D)(A'+C')(A+B'+C) 。
複選題
130. 有關在 Verilog HDL 中有兩種主要資料型態,下列何者正確? (A)線路(Nets):代表連線,不能儲存內容,代表閘或模組之間的連線,不可以被指定(assign) (B)線路(Wire):代表連線,不能儲存內容,代表閘或模組之間的連線,可以被指定(assign) (C)暫存(Reg):代表存儲空間,就像暫存器一樣,儲存某值,直到下次被指定(assign)為止 (D)記憶體(Rom):代表存儲空間,就像暫存器一樣,儲存某值,直到下次被指定(assign)為止 。
複選題
131. 一般而言,相同等級的 FPGA 和 CPLD 互相比較,下列敘述何者正確?(A)FPGA 的正反器比較多 (B)FPGA 比較適用於計數器的設計 (C)FPGA 較適用於解碼電路 (D)CPLD 的邏輯方塊(Block)數量比較少 。
複選題
132. 2 對 1 多工器 A(延遲時間為 T),取 3 組 2 對 1 多工器 A 不外加其他元件,組合成多工器 B,下列何者正確? (A)B 為 4 對 1 多工器 (B)B 為 6對 1 多工器 (C)B 的傳播延遲約等於 T (D)B 的傳播延遲約等於 2T 。
複選題
133. 組合邏輯電路的邏輯突波(hazard),發生在當輸入變數改變時,輸出狀態產生暫時性錯誤,下列敘述何者正確? (A)輸出值應維持 0 卻產生010 的狀態變化稱為動態突波 (B)輸出信號值由 0 變為 1 時卻產生 0101 的狀態變化稱為靜態突波 (C)對同一輸入信號有不同傳遞路徑,且彼此間的傳播延遲有差異所造成的 (D)加入適當質隱項可消除突波 。
複選題
134. 有關 Verilog HDL 四個抽象的描述層次,下列敘述何者正確? (A)NOT 閘屬於開關層次 (B)RTL 為行為層次與資料流層次的混合描述 (C)邏輯閘層次屬於結構描述而非行為描述 (D)邏輯閘為最低層次模組 。
複選題
135. 有關移位暫存器的應用,下列敘述何者正確? (A)左移常用在乘法運算 (B)左移常用在除法運算 (C)算術左移時 MSB 會做符號擴展 (D)移位運算也用在浮點數運算 。
複選題
136. 下圖之電路的功能為何?
(A)並列加法器 (B)並列減法器 (C)串列式加法器(D)串列式除法器 。
複選題
137. 有關可程式規劃邏輯元件(PLD),若依 AND-OR 輸入端保險絲陣列是否可規劃或固定式來加以分類,下列何者屬於 AND 端可規劃的類別?(A)PAL (B)PROM (C)GAL (D)FPGA 。
複選題
138. 下圖所示,下列敘述何者正確?
(A)C1 充放電壓振幅為 0V~3V (B)OUT電壓輸出之頻率為 500Hz (C)第 5 腳 CON 電壓為 8V (D)OUT 電壓輸出之工作週期約 50% 。
複選題
139. 下列何者正確? (A)(X+Y)(X+Y')=X+YX (B)X+YZ=(X+Y)(X+Z) (C)XY'+Y=X+Y (D)(X+Y')Y=X'Y 。
複選題
140. 下列何者等同 XNOR 電路? (A)
(B)
(C)
(D)
。
申論題 (0)
相關試卷
114年 - 11700 數位電子 乙級 工作項目 10:微控制器系統 1-40(2025/12/12 更新)#134885
114年 · #134885
114年 - 11700 數位電子 乙級 工作項目 09:網路技術與應用 1-42(2025/12/12 更新)#134884
114年 · #134884
114年 - 11700 數位電子 乙級 工作項目 08:程式語言 51-81(2025/12/12 更新)#134883
114年 · #134883
114年 - 11700 數位電子 乙級 工作項目 08:程式語言 1-50(2025/12/12 更新)#134882
114年 · #134882
114年 - 11700 數位電子 乙級 工作項目 07:電腦與周邊設備 101-129(2025/12/12 更新)#134881
114年 · #134881
114年 - 11700 數位電子 乙級 工作項目 07:電腦與周邊設備 51-100(2025/12/12 更新)#134880
114年 · #134880
114年 - 11700 數位電子 乙級 工作項目 07:電腦與周邊設備 1-50(2025/12/12 更新)#134879
114年 · #134879
114年 - 11700 數位電子 乙級 工作項目 06:數位邏輯設計 51-100(2025/12/12 更新)#134877
114年 · #134877
114年 - 11700 數位電子 乙級 工作項目 06:數位邏輯設計 1-50(2025/12/12 更新)#134876
114年 · #134876
114年 - 11700 數位電子 乙級 工作項目 05:電子學與電子電路 101-122(2025/12/12 更新)#134875
114年 · #134875