阿摩線上測驗
登入
首頁
>
計算機概論、大意(資訊科學概論,電腦常識,電子計算機概論)
> 99年 - 99 鐵路特種考試_員級_電子工程、資訊處理:計算機概要#24567
99年 - 99 鐵路特種考試_員級_電子工程、資訊處理:計算機概要#24567
科目:
計算機概論、大意(資訊科學概論,電腦常識,電子計算機概論) |
年份:
99年 |
選擇題數:
40 |
申論題數:
0
試卷資訊
所屬科目:
計算機概論、大意(資訊科學概論,電腦常識,電子計算機概論)
選擇題 (40)
1. 假設某程式運行在一有完美快取(cache)(不會發生任何快取錯失 cache miss)的系統上 時,其 CPI(每指令所需時脈週期數 cycles per instruction)為 2。在實際系統上,指令 快取(instruction cache)有 1%的錯失率(miss rate),且資料快取(data cache)有 5%的錯 失率。若此程式有 40%的指令是載入/儲存(load/store)指令,每次錯失(miss)發生時需要 等待 100 個時脈週期(cycles),則實際系統上程式執行時的 CPI 為何? (A) 3 (B) 4 (C) 5 (D) 6
2. 快取記憶體(cache memory)的預先擷取(prefetch)機制是為了要減少下列那一種失誤? (A)強迫失誤(compulsory miss) (B)關聯性失誤(associative miss) (C)容量性失誤(capacity miss) (D)衝突性失誤(conflict miss)
3. 某布林函數(Boolean function)具有隨意條件(don't-care condition) d,如下所示: F(w, x, y,z) = ∑(0,1,3,4,5,7,8,11,12), d(w, x, y,z) = ∑(2,15) 化簡此函數以得其最簡的樍之和表示式(sum-of-products expression),則該表示式: (A)不包含取小項(minterm)2 和 15 (B)不包含最小項 2,但包含最小項 15 (C)包含最小項 2,但不包含最小項 15 (D)包含最小項 2 和 15
4. 二進位數字 1011.01101 轉換成八進位,其八進位數字為何? (A) 13.31 (B) 13.32 (C) 11.40625 (D) 11.375
5. 試問大小為8M 16的記憶體其至多需有多少條資料線(data lines)?(假設資料的輸入與 輸出使用的是相同的資料線。) (A)23(B)19(C)16 (D) 8
6. 在作業系統中,一個程序(process)從 ready state 轉為 running state 的條件是? (A)該程序已結束執行(running)時 (B)該程多要求 I/O 資料傳輸時 (C)該程序被載入到記憶體時 (D)該程序獲得 CPU 權限時
7. 下列何者不是構成作業系統中 Deadlock 發生的必要條件? (A) Mutual exclusion (B) Hold and wait (C) Preemption (D) Circular wait
8. 根據階層式記憶體(hierarchical memory)的架構,下列那一種儲存體的位置最接近處理器 的核心? (A)快閃記憶體(flash memory) (B)快取記憶體(cache memory) (C)主記憶體(main memory) (D)暫存器(registers)
9. 在 UNIX 作業系統中,為提供檔案保護(file protection),使用了"mode bits"。下列何 者錯誤? (A)檔案的屬性用 9 個位元表示,分別代表"owner"、"group"和"others"的權限 (B)三種檔案操作方式分別是讀、寫與執行 (C)"rw-r—r—“ 表示 owner 的權限是讀與寫,group 與 others 的權限只有讀 (D)"rw-r—rw-“表示 owner 不可以更改檔案
10. 下列關於磁碟系統的敘述何者錯誤? (A)在系統負載不大的時候先來先服務(first-come, first-served)演算法和最短尋找時間 優先(shorts-seek-time-first)的效率差不多 (B)在任何情況下,最短尋找時間優先演算法的效率優於先來先服務演算法 (C)掃描演算法(scan)和循環掃描演算法(c-scan)的區別之一,在於後者往往可以讓所有的 工作的等待時間較為均等 (D)最短尋找時間優先演算法的執行效率雖然不錯,但是它可能讓某一些工作的等待時間變 得過長,使得其效率比先來先服務演算法的效率差
11. 完全關聯式(fully-associative)快取記憶體可以不致於發生下列何種失誤? (A)強迫性失誤(compulsory miss) (B)關聯性失誤(associative miss) (C)容量性失誤(capacity miss) (D)衝突性失誤(conflict miss)
12. 假設硬碟總共有 5000 個磁柱(cylinder),這些磁柱的編號由 0 開始一直到 4999。目前磁 碟讀寫頭正好在第 300 個磁柱的位置。在佇列中目前總共有 8 件工作要完成,這 8 個工作 之開始磁柱位置依照抵達的時間的先後順序分別是:86,100,305,4103,450,222,1080,5。 如果我們使用先來先服務(first-come, first-served)演算法,請問磁碟讀寫頭總共至少 得移動多少個磁柱離? (A) 8795 (B) 10045 (C) 10235 (D) 9586
13. 已知函數 F(A, B,C ,D )=∑
m
(0,4,6,7,8,10,11,12,14,15) ,試問下列何者為此函數 F 之積之和 (sum of products)?(A) AC + BC +
(B) AB + BC +
(C) AC +
(D) AC + BC + CD
14. 使兩個反或閘(NOR gate)所組成的鎖存器(latch)如下圖所示,試問輸入(a,b)在下列何種 情況可能會造成此時序電路輸出不符所需? 缺圖 (A)(a,b)=(0,0) (B)(a,b)=(0,1) (C)(a,b)=(1,0) (D)(a,b)=(1,1)
15. 下列有關 Kruskal 演算法的敘述,何者正確? (A) Kruskal 演算法是搜尋二元樹(binary tree)的演算法 (B) Kruskal 演算法是搜尋二元搜尋樹(binary search tree)的演算法 (C) Kruskal 演算法是找出最低成本展開樹(minimum-cost spanning tree)的演算法 (D) Kruskal 演算法是一種深度優先搜尋(depth-first search)的演算法
16. 使用循序搜尋法(sequential search)和二元搜尋法(binary search)在一百萬筆已排序資 料中尋找某筆資料,在最壞的情況(worst case)下,循序搜尋法需作T1次比較,二元搜尋 法需作T2 次比較,則T1與T2 的關係應為: (A)T1 =T2 (B) T1 = 2 ·T2 (C) T1 =1000·T2 (D) 1 = 50000·T2
17. 在進行大量資料排序時,下列排序法在最壞情況(worst case)下的計算時間複雜度,何者 最優? (A)快速排序法(quick sort) (B)選擇排序法(selection sort) (C)氣泡排序法(bubble sort) (D)合併排序法(merge sort)
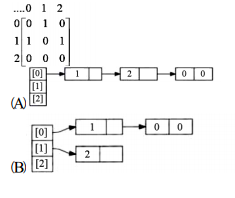
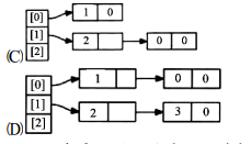
18. 以下相鄰矩陣(adjacency martrix)所表示的圖(graph)的相鄰串列(adjacency list)為 何?
19. 以下何者是下圖的強連通元件(strongly connected component)?
(A){1,2,4} (B){0,1,2,4} (C){1,2,3} (D){0,1,2}
20. 下列有關資料結構的敘述,何者錯誤? (A)鏈結串列(Linked Lists)不可以用來製作佇列(Queues)資料結構 (B)雙向鏈結串列(Dobuly Linked List)插入或刪除任意節點,可不用知道前一個節點的位 置 (C)陣列(Array)可用來製作佇列資料結構 (D)雙向鏈結串列在存取串列中某一節點的前一個節點時,在運作上比單向鏈結串列效率高
21. 一個空的堆疊(stack),在執行下列步驟後,堆疊的狀況會如下列何者所示?
1.把元素 a 加入堆疊(push a)
2.把元素 b 加入堆疊(push b)
3.從堆疊移除一個元素(pop)
22. 某雜湊表 (hash table)有七個空格可供存放數目。假設雜湊函數 (hash function)為 h(k) = k mod7,其中k mod 7為k 除以 7 的餘數。若產生碰撞(collision),則採用線性探 測法(linear probing)依序往下尋找空格存放。依此方法,將 50,12,35,24,40,73, 69 等七個數目依序存入後,雜湊表內的數目順序為何? (A) 50,12,35,24,40,73,69 (B) 35,50,69,24,73,12,40 (C) 12,24,35,40,50,69,73 (D) 73,69,50,40,35,24,12
23. 「除了葉節點(leaves)外,每一個節點(node)都有兩個子節點(child)的樹(tree)」為下列 那一種二樹的定義? (A)完整二元樹(complete binary tree) (B)完滿二元樹(full binary tree) (C)完美二元樹(perfect binary tree) (D)平衡二元樹(balanced binary tree)
24. 下列那一種排序演算法(sorting algorithm)屬於各個擊破法(divide-and-conquer)? (A)氣泡排序法(bubble sort) (B)插入排序法(insertion sort) (C)快速排序法(quick sort) (D)選擇排序法(selection sort)
25. 下列以 C 程式語言撰寫之程式執行後產生之輸出為何?
(A) Grade A (B) Grade B (C)無任何輸出 (D)程式無法通過編譯
26. 下列以 C 程式語言撰寫之程式執行後產生之輸出為何?
(A) 14 (B) 81 (C) 86 (D) 100
27. 下列以 C 程式語言撰寫之程式執行後產生之輸出為何?
(A)-2 (B)-2.5 (C)-3 (D)程式無法通過編譯
28. 下列以 C 程式語言撰寫之程式執行後產生之輸出為何?
(A) 14 (B) 32 (C) 50 (D) 9
29. 下列 C 程式,請問 t(2,1,3)與 t(5,3,4)回傳值各為何?
(A) 2 與 4 (B) 1 與 4 (C) 3 與 5 (D) 3 與 3
30. 假設二維陣列 char A[N][N]採用以行為主(column major order)而且索引值後 0 開始,則 元素 A[i][j]儲存於那一個記憶體位址? (A) A+i*j (B) A+i+j*N (C) A+(i+j)*N (D) A+i*N+J
31. 下列程式,何者的主要功能為將程式的目的檔(object file)組合成為執行檔? (A)組譯程式(assembler) (B)編譯程式(compiler) (C)連結程式(linker) (D)載入程式(loader)
32. 給定下列 BNF 文法規則:
請問下列那些字串不屬於上述語法所規範的集合? (A)([x,y]) (B)[(x),y] (C)[(x),[y,x]] (D)[y]
33. TCP/IP 協定中 Internet Protocol 層是對應至 OSI7 層協定的那一層? (A) Data link layer (B) Network layer (C) Transport layer (D) Session layer
34. 下列何者不屬於網路連接設備? (A)閘道器(Gateway) (B)伺服器(Server) (C)路由器(Router) (D)橋接器(Bridge)
35. 在 TCP 建立連線時,連線兩端共需至少傳送多少個封包以完成連線的建立? (A) 1 (B) 2 (C) 3 (D) 4
36. DDOS (Distribution Denial Of Service, 分散阻絕式攻擊),是 DOS (Denial Of Service,阻絕式攻擊)的變型攻擊方式,有關 DDOS 之敘述何者錯誤? (A)是屬於點對點的攻擊方式,也就是說,攻擊者只從某一主機直接攻擊所想要癱瘓的機 器,使受到攻擊的機器其所提供的系統服務因該攻擊而暫時停擺或完全終止 (B)要達到完美的癱瘓攻擊,快速的網路連線環境為必要條件 (C)一旦這類的攻擊成功發起,幾乎沒有避免的可能性 (D)提供各種服務之主機皆有可能受到該種攻擊
37. 網路程式指令 ping 可用來得知目的主機(destination host)是否可以到達(reachable)。 請問此程式是利用那一通訊協定? (A) HTTP (B) ICMP (C) TCP (D) UDP
38. 資料庫查詢語言中,下列何者為搭配 GROUP BY 所使用之條件判斷? (A) HAVING (B) FILTER (C) WITH (D) INCLUDE
39. ARP (Address Resolution Protocol)的主要任務為? (A) IP 位址與主機名稱(host name)的轉換 (B) IP 位址與 MAC 位址轉換 (C)網路服務與 IP 位址的轉換 (D)網路服務與主機名稱(host name)的轉換
40. 在資料庫系統中,為了確保對同一份資料進行修改或存取的正確性,同時控制(concurrent control)的機制是非常重要的。有關嚴格二階段鎖定(Strict Two-Phase Locking)同時控 制機制的敘述,下列何者錯誤? (A)在嚴格二階段銷定(Strict Two-Phase Locking)同時控制機制下,要對某個資料庫中的 物件進行存取,必須先取得該物件的共享閂鎖(shared lock) (B)當我們將資料鎖定在互斥模式(exclusive mode)下,則可以對其進行讀取及寫入的動作 (C)二階段鎖定(Two-Phase Locking)與嚴格二階段鎖定(Strict Two-Phase Locking)的差別 在於,二階段鎖定(Two-Phase Locking)能在交易(transaction)完成前將閂鎖(locks)釋 放,而嚴格二階段鎖定在交易完成前不能將閂鎖釋放 (D)在 Strict Two-Phase Locking 的機制下,可以確保排程是非可恢復性(non-recoverable schedule)
申論題 (0)
相關試卷
115年 - 115 身心障礙特種考試_四等_資訊處理:計算機概要#138974
115年 · #138974
115年 - 115 關務特種考試_四等_資訊處理(選試英文):計算機概要#138972
115年 · #138972
115年 - 115 身心障礙特種考試_四等_電子工程:計算機概要#138951
115年 · #138951
115年 - 115 身心障礙特種考試_五等_電腦打字:計算機大意#138949
115年 · #138949
115年 - 115 身心障礙特種考試_三等_電子工程:計算機概論#138849
115年 · #138849
114年 - 114 地方政府公務特種考試_四等_電子工程、電信工程:計算機概要#134700
114年 · #134700
114年 - 114 地方政府公務特種考試_四等_資訊處理:計算機概要#134674
114年 · #134674
114年 - 114 地方政府公務特種考試_三等_電力工程、電子工程、電信工程:計算機概論#134565
114年 · #134565
114年 - 114 專技高考_電子工程技師:電子計算機原理#133573
114年 · #133573
114年 - 114 交通事業港務升資考試_員級晉高員級_技術類—港務:電子計算機概論#133232
114年 · #133232