複選題
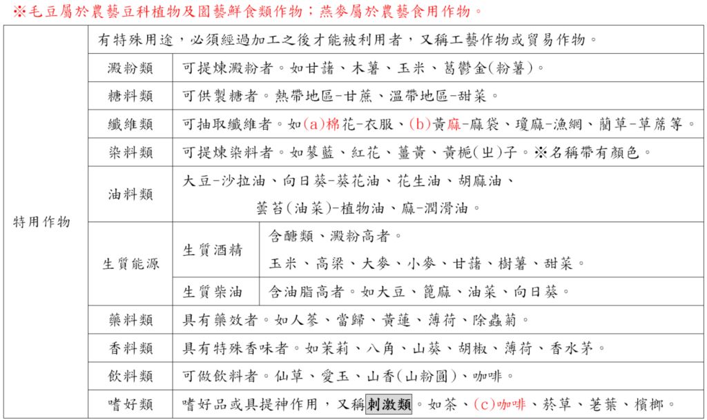
11. 下列哪些屬於特用作物?
(A)棉,
(B)麻,
(C)咖啡,
(D)毛豆,
(E)燕麥。
答案:登入後查看
統計: A(1047), B(1041), C(977), D(125), E(115) #2134697
統計: A(1047), B(1041), C(977), D(125), E(115) #2134697
詳解 (共 2 筆)
#4693593
(A)棉,纖維類特用作物。
(B)麻,纖維類特用作物。
(C)咖啡,嗜好類特用作物。
(D)毛豆,豆菽類食用作物。
(E)燕麥。禾穀類食用作物。
10
0
#5560337
~廖左手農概/濋學姊灌排筆記~
6
0