複選題
45.劉老師負責擬定該幼兒園113會計年度設備補助計畫,該計畫為期一年,且必須以會計年度為起迄日期。下列何者是劉老師在該計畫中 所應填入的實施期間?
(A)112年8月1日至113年7月31日
(B)113年1月1日至113年12月31日
(C)113年2月1日至114年1月31日
(D)113年8月1日至114年7月31日

答案:登入後查看
統計: A(889), B(2474), C(607), D(2245), E(0) #3245740

詳解 (共 5 筆)

#6119763
「會計年度」是指企業在永續經營的假設下,...
(共 438 字,隱藏中)
前往觀看
37
1
#6278497

因此會計年度又可分為曆年制和非曆年制兩種:
曆年制:指每年1月1日到12月31日,如109.1.1~109.12.31稱為109會計年度。
非曆年制:指不是以每年1月1日至12月31日為起迄期間者,但期間仍為1年

如108.10.1~109.9.30稱為108會計年度
29
0
#6125693


(共 1 字,隱藏中)
前往觀看
13
0
#6303755
答案是 B) 113年1月1日至113...
(共 206 字,隱藏中)
前往觀看
12
0
#6445290

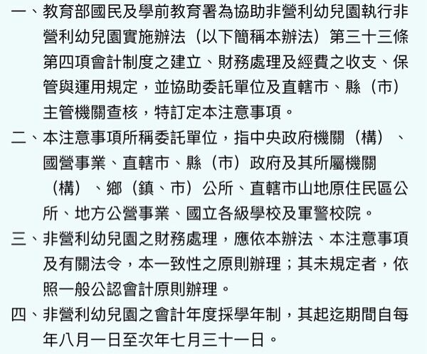
根據〈非營利幼兒園會計財務及經費處理注意事項〉
683937108798f.jpg除了一般公司規定的歷年制(當年度1/1~12/31),題幹雖未指出是哪種幼兒園,但幼兒園的會計年度可以依據此注意事項第四條說明的當年8/1~次年7/31來實施。

10
0

私人筆記 (共 3 筆)

私人筆記#6338797
未解鎖


(共 0 字,隱藏中)
前往觀看
17
0
私人筆記#7385739
未解鎖
曆年制:1月1日 ~ 12月31日 ...
(共 208 字,隱藏中)
前往觀看
10
0
私人筆記#7887920
未解鎖
(B, D) [複選] 會計年度通常指...
(共 58 字,隱藏中)
前往觀看
5
0