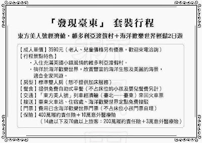
阿華夫婦帶著就讀幼稚園的小孩參加這套行程,三人入住一間標準雙人房。下列敘述,何者符合套裝行程的內容?
(A)三人皆支付了基本費用3590元
(B)他們皆可免費享用渡假村的自助式早餐
(C)他們須額外購買一張海洋歡樂世界的門票
(D)小孩意外受傷,醫療險最高賠償額度為十萬元 ,

答案:登入後查看
統計: A(24), B(127), C(258), D(38), E(0) #332669

詳解 (共 4 筆)

#697751
這個題目100b-17.jpg應該有圖的
2
0
#665845
以下是我的理解,照平常去飯店或民宿的經驗。
三人入住一間標準雙人房,
(A)應該是雙人房加一床,或不一定要加錢,並沒有皆支付基本費
     (小孩才幼稚園)
(B)雙人房若沒有加一床的前,就沒有三人都有免費早餐
(C)套票應該是雙人房兩張,所以要額外購買
(D)套裝行程應該沒有此項目
1
0
#818030
原本題目:阿華夫婦帶著就讀幼稚園的小孩參...

(共 294 字,隱藏中)
前往觀看
0
0
#653529

是不是因為關鍵在 三人入住一間標準雙人房 這句話

0
0