10. 了解兩次測量結果的穩定性,這是屬於下列何種信度類型?
(A)複本
(B)再測
(C)同一
(D)多元

答案:登入後查看
統計: A(1193), B(7174), C(114), D(10), E(0) #868706

詳解 (共 7 筆)

#1377771
phpUjCTRS
221
1
#2719017

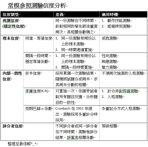
信度種類:常模參照測驗

(一)客觀測驗
     1.重測信度:  ─誤差來源→ 時間誤差(穩定係數)
     2.複本信度:
        (1)同時: ─誤差來源→ 內容取樣誤差(等值係數)
        (2)不同時: ─誤差來源→ 時間+內容取樣誤差(等值穩定係數)(最嚴格)
     3.內容一致性:
        (1)折半信度 ─還原→ 斯布公式 ─誤差來源→ 內容取樣誤差
        (2)庫李係數:二元計分 ─誤差來源→ 內容取樣誤差+異質性
        (3)阿法係數:多元計分 ─誤差來源→ 內容取樣誤差+異質性
        (4)霍意特分析:ANOVA一種
(二)主觀測驗:評分者信度
     (作文、申論)

64
1
#1175216


(共 1 字,隱藏中)
前往觀看
35
0
#1334592
複本信度又稱等值信度是指用兩套具有相似性的測最工具所側結果的相似程度表示的側撼穩定性、一致性。
20
1
#1125976
 同時複本是等值,間隔複本是等值+穩定
(共 21 字,隱藏中)
前往觀看
12
0
#4883353
口訣: 穩重穩定性:再測(重測)信度紙...
(共 34 字,隱藏中)
前往觀看
10
0
#3364300
信度的種類 :再測信度副本信度評分者信度...
(共 29 字,隱藏中)
前往觀看
5
0