阿摩線上測驗
登入
首頁
>
證照◆證券交易相關法規與實務
>
113年 - 113-1 證券商業務員、證券交易相關法規與實務乙科:證券交易相關法規與實務#119553
> 試題詳解
17. 下列上櫃有價證券得為融資融券之條件何者有誤?
(A)股票上櫃滿 6 個月
(B)每股市場成交收盤價格在票面之上
(C)設立登記屆滿 3 年以上
(D)實收資本額達新臺幣 3 億元以上
答案:
登入後查看
統計:
A(114), B(1379), C(162), D(245), E(0) #3227537
詳解 (共 2 筆)
Chris C
B2 · 2024/11/01
#6240736
B每股淨值在票面以上
49
0
Cypress Chou
B1 · 2024/04/27
#6079962
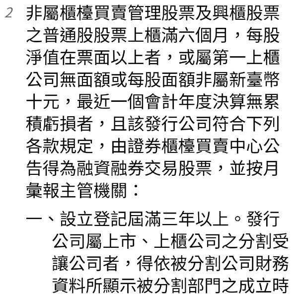
證券交易法 第 61 條 有價證券...
(共 1695 字,隱藏中)
前往觀看
10
0
相關試題
1. 「證券交易法施行細則」係由下列何機關所訂定? (A)財政部 (B)行政院 (C)金融監督管理委員會 (D)經濟部
#3227521
2. 有關股東會之決議,對公司已發行股份之總數及表決權數之計算,下列敘述何者正確? 甲、無表決權股東之股份不算入已發行股份總數;乙、對表決事項有自身利害關係而不得行使表決權之股份 數,不算入已發行股份總數 (A)僅甲對 (B)僅乙對 (C)甲、乙皆正確 (D)甲、乙皆錯誤
#3227522
3. 下列選項中,何者可作為股份有限公司之發起人出資項目? (A)對公司事業所需之技術 (B)對公司事業所需之財產 (C)現金 (D)選項ABC皆可
#3227523
4. 關於公司申請停止公開發行之規範,下列敘述,何者正確? (A)應有代表已發行股份總數二分之一以上股東出席之股東會,以出席股東表決權過半數之同意行之 (B)應有代表已發行股份總數三分之二以上股東出席之股東會,以出席股東表決權過半數之同意行之 (C)應由三分之二以上董事之出席,及出席董事過半數之同意行之 (D)全體董事三分之二以上同意行之
#3227524
5. 依現行法規定,股份有限公司不得發行下列何種特別股? (A)每股 10 表決權之特別股 (B)對於公司「董事選舉之結果」具否決權之特別股 (C)發行滿 2 年後,1 股特別股得轉換為 10 股普通股之特別股 (D)無表決權,但具優先分派當年度得分派股息之特別股
#3227525
6. 轉換公司債面額為: (A)15 萬 (B)10 萬 (C)5 萬 (D)沒有限制
#3227526
7. 在證券交易所上市之有價證券之市場價格,發生連續暴漲或暴跌情事,並使他種有價證券隨同為非正常之漲跌,而有影響市場秩序或損害公益之虞者,主管機關得依法的權限,下列何者為非? (A)得命令停止其一部或全部之買賣 (B)得命令終止其一部或全部之買賣 (C)對證券自營商之買賣數量加以限制 (D)對證券經紀商之買賣數量加以限制
#3227527
8. 公開發行公司董、監、經理人及大股東持有股數如有變動時,應於每月幾日前將上月份持有股數變動之情形向公司申報;公司應於每月幾日前彙總向主管機關申報? (A)5 日;10 日 (B)5 日;15 日 (C)10 日;15 日 (D)10 日;20 日
#3227528
9. 甲為 Z 上市公司董事長,其於某年 1 月 10 日以每股 10 元買進 Z 公司股票一萬股,又於同年 3 月15 日以每股 18 元賣出 Z 公司股票一萬股。甲之行為應負證券交易法上何種責任? (A)沖洗買賣 (B)短線交易 (C)內線交易 (D)甲並無任何法律責任
#3227529
10. 上市公司監察人請求內部人將短線交易之利益歸入於公司,自獲得利益之日起幾年間不行使而消滅之? (A)二年 (B)三年 (C)四年 (D)五年
#3227530
相關試卷
114年 - 114-3 證券投資分析人員:證券交易相關法規與實務(含投信投顧相關法規及自律規範)#136074
2025 年 · #136074
114年 - 114-3 證券商高級業務員:證券交易相關法規與實務#134899
2025 年 · #134899
114年 - 114-3 證券商業務員(乙科):證券交易相關法規與實務#134894
2025 年 · #134894
114年 - 114-2 證券投資分析人員:證券交易相關法規與實務(含投信投顧相關法規及自律規範)#130594
2025 年 · #130594
114年 - 114-1 證券投資分析人員:證券交易相關法規與實務(含投信投顧相關法規及自律規範)#130593
2025 年 · #130593
114年 - 114-2 證券商業務員資格測驗試題:證券交易相關法規與實務#130471
2025 年 · #130471
114年 - 114-2 高級業務員:證券交易相關法規與實務#130444
2025 年 · #130444
114年 - 114-1 證券商高級業務員、投信投顧業務員(一科、二科及三科):證券交易相關法規與實務#127112
2025 年 · #127112
114年 - 114-1 證券商業務員資格測驗試題:證券交易相關法規與實務#127101
2025 年 · #127101
113年 - 113-3 證券投資分析人員:證券交易相關法規與實務(含投信投顧相關法規及自律規範)#125772
2024 年 · #125772