阿摩線上測驗
登入
首頁
>
國土安全與移民政策
>
105年 - 105 移民行政特種考試_三等_移民行政:國土安全與移民政策(包括移民人權)#55666
> 試題詳解
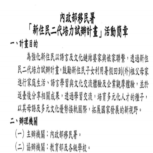
21 下列何者為 2015 年「新住民二代培力試辦計畫」之主辦機關?
(A)行政院
(B)內政部
(C)教育部
(D)內政部移民署
答案:
登入後查看
統計:
A(7), B(153), C(17), D(283), E(0) #1406856
詳解 (共 2 筆)
Fei-Ju Chuang
B1 · 2017/07/17
#2344699
主辦單位:移民署指導單位:內政部
(共 18 字,隱藏中)
前往觀看
14
0
戶政已經上榜!
B2 · 2022/08/03
#5579036
2
0
相關試題
1 國際刑警組織以不同顏色表示不同目的之通報(Notice),波士頓爆炸案發生後,國際刑警組織因應美國執法機 關之請求,向成員國政府和安全部門發出通報,下列有關各種通報之敘述何者正確?(A)接到橙色通報後可立即據此對通報人員進行搜尋,此通報人員可能為重要失蹤人口(B)接到紅色通報後可立即據此對通報人員實施拘捕,並參照本國的相關法律進行國際引渡(C)接到黑色通報後可立即據此對通報人員警告被認為可能威脅公眾安全的犯罪活動(D)接到黃色通報後可立即據此對通報人員進行情報搜尋,此通報人員為已死亡人口
#1406836
2 我國近年陸續舉辦國際大型賽事,國際會展管理協會為提升國際大型活動之維安,將美國國土安全部所訂特殊事 件五項安全風險等級,結合安全措施提出維安行動建議,其中屬於情況嚴重、風險等級五之維安行動建議為何?(A)安檢管制執法 (B)區域臨檢盤查 (C)封鎖管制巡守 (D)管制入場預檢
#1406837
3 有關我國非法移民管理現況之敘述,何者錯誤? (A)非法移民者之出發地與目的地,兩者距離頗為接近(B)來臺非法移民者主要動機為尋找更佳工作機會(C)境外僱用外籍漁工並非於境外申請工作簽證來臺,易形成管理問題(D)行方不明之外勞人數多寡按國籍排列依序為印尼、泰國、越南
#1406838
複選題4 下列對於我國相關國境檢查法規之敘述,何者錯誤? (A)入出國及移民法的罰則包含行政罰與刑事罰(B)海岸巡防法的條文規定並無罰則(C)國家安全法為特別法,優於海岸巡防法之適用(D)海岸巡防法之進出港安全檢查為得檢查事項;入出國及移民法之入出國查驗為應檢查事項
#1406839
複選題5 內政部移民署在海外 27 個城市派駐移民秘書,負責境外人流管理工作,下列那一個城市有派駐移民秘書? (A)布魯塞爾 (B)倫敦 (C)坎培拉 (D)休士頓
#1406840
6 移民面談制度為防止非法移民的重要機制,下列有關我國面談制度之敘述,何者錯誤? (A)面談為行政調查方法之一 (B)面談與訪查配合比對,更能發現真實(C)經面談者同意,可於夜間為之,至 21 時截止 (D)面談人員為薦任以上人員者,得由 1 人為之
#1406841
7 2012 年英商林某肇事潛逃出境之手法為冒用長相較像之同事未被境管的護照,當時我國若有建置下列那一套系統 應可有效於國境線予以攔阻?(A)外來人口個人生物特徵識別系統 (B)旅客文件樣本資訊系統(C)航前旅客資訊系統 (D)航前旅客審查系統
#1406842
8 近年我國入出境人數及提供我國免簽證之國家數均大幅成長,而內政部移民署已查獲多起偽變造護照案,下列有 關證照查驗工作之敘述,何者錯誤?(A)膠膜防偽是常用的護照防偽設計(B)虹膜是我國目前採用的生物特徵辨識方式之一(C)外國人未經查驗許可入國,可處三年以下有期徒刑(D)偽變造護照辨識比對系統是經由圖庫建檔,以圖比圖方式比對
#1406843
9 下列有關我國人口販運防制工作之敘述,何者錯誤? (A)2004 年成立行政院防制人口販運協調會報,負責協調、監督政策之執行(B)2006 年美國人口販運問題報告評比我國被評列為第二級觀察名單(C)2009 年通過並實施人口販運防制法(D)人口販運防制工作的國際評鑑主要為起訴、保護、預防三大面向
#1406844
複選題10 有關外國人強制驅逐出國之規定,下列敘述何者錯誤? (A)未經查驗入國者,應強制驅逐出國(B)外國人居留期間參加合法集會遊行,得強制驅逐出國(C)過境之外國人擅離申請許可之過境住宿處所,得強制驅逐出國(D)搭乘船舶之外國人雖因避難,惟未經許可臨時入國,得強制驅逐出國
#1406845
相關試卷
114年 - 114 移民行政特種考試_三等_移民行政:國土安全與移民政策(包括移民人權)#127712
2025 年 · #127712
113年 - 113 移民行政特種考試_三等_移民行政:國土安全與移民政策(包括移民人權)#120460
2024 年 · #120460
112年 - 112 移民行政特種考試_三等_移民行政:國土安全與移民政策(包括移民人權)#116144
2023 年 · #116144
111年 - 111 移民行政特種考試_三等_移民行政:國土安全與移民政策(包括移民人權)#110369
2022 年 · #110369
110年 - 110 移民行政特種考試_三等_移民行政:國土安全與移民政策(包括移民人權)#103105
2021 年 · #103105
109年 - 109 移民行政特種考試_三等_移民行政:國土安全與移民政策(包括移民人權)#90059
2020 年 · #90059
108年 - 108 移民行政特種考試_三等_移民行政:國土安全與移民政策(包括移民人權)#78499
2019 年 · #78499
107年 - 107 移民行政特種考試_三等_移民行政:國土安全與移民政策(包括移民人權)#73812
2018 年 · #73812
106年 - 106 移民行政特種考試_三等_移民行政:國土安全與移民政策(包括移民人權)#64222
2017 年 · #64222
105年 - 105 移民行政特種考試_三等_移民行政:國土安全與移民政策(包括移民人權)#55666
2016 年 · #55666