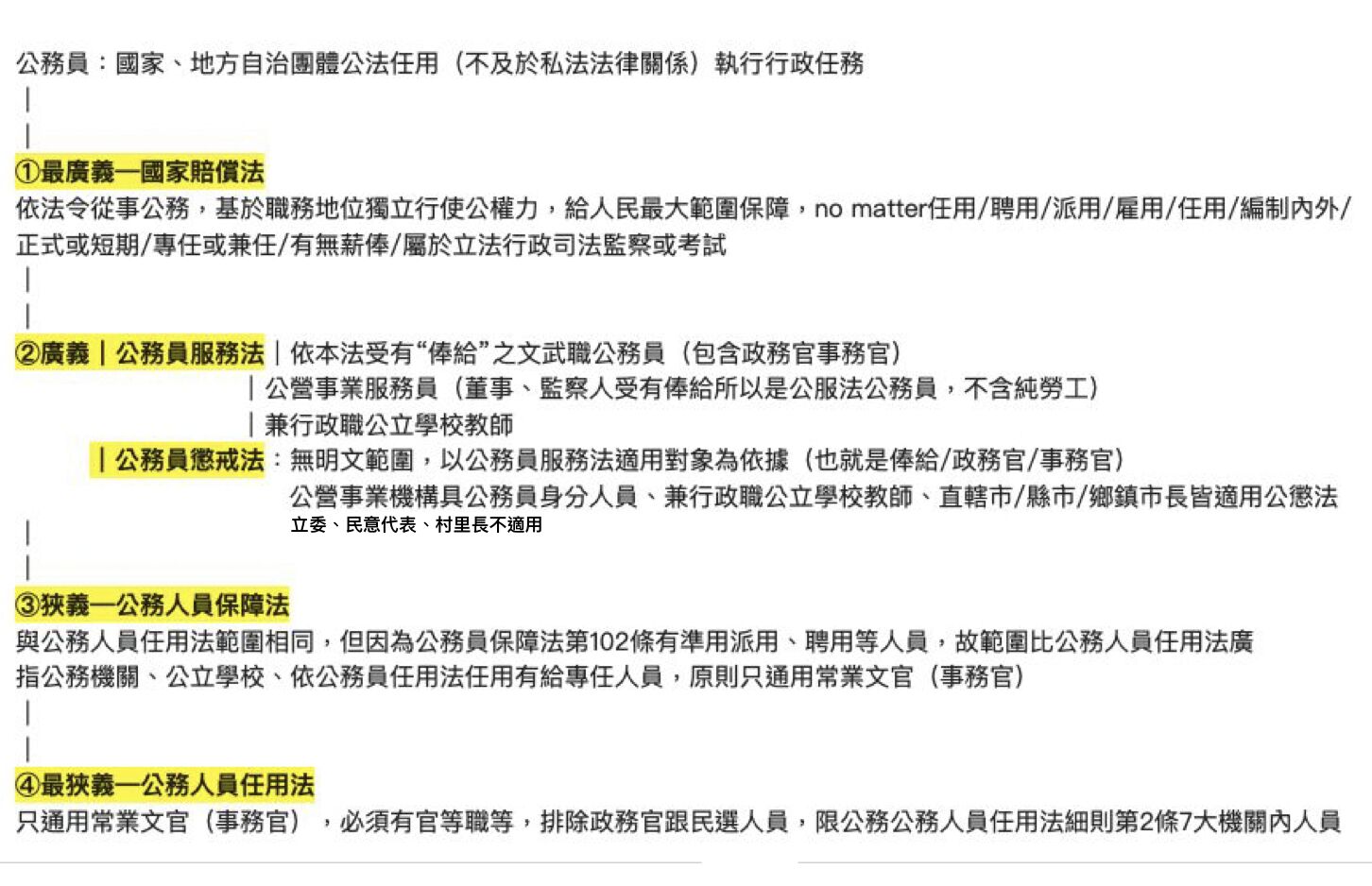
25 依公務人員保障法之規定,下列何者非該法適用或準用之對象?
(A)政務人員及民選公職人員
(B)公立學校編制內依法任用之人員
(C)各機關依法僱用人員
(D)公營事業依法任用之人員

答案:登入後查看
統計: A(6505), B(253), C(476), D(518), E(0) #427207

詳解 (共 8 筆)

#1011435
公務人員保障法第三條本法所稱公務人員,係...
(共 75 字,隱藏中)
前往觀看
49
0
#2822403

適用對象

第3條(公務人員之定義)


  本法所稱公務人員,係指法定機關(構)及公立學校依公務人員任用任用之給專員。
準用對象

第102條(準用本法之對象)


  下列人員準用本法之規定: 
  一、教育人員任用條例公布施行前已進用銓敘合格之公立學校職員。 
  二、立學校制為立學校具任用資格之留用人員。 
  三、公事業依法任用員。 
  四、各機關依法派用、聘用、聘任、僱用或留用人員。 
  五、應各種公務人員考試錄取參加訓練之人員,或訓練期滿成績及格分發任用之員。 
  前項第五款應各種公務人員考試錄取參加訓練之人員,不服保訓會所為之行政處分者,有關其權益之救濟,依訴願法之規定行之。

33
0
#1011438
公務人員保障法第102條下列人員準用本法...
(共 163 字,隱藏中)
前往觀看
20
0
#2058936
好混亂唷~公營事業服務人員到底是不是公務...
(共 31 字,隱藏中)
前往觀看
9
5
#2182773
3F:依法任用,當然是公務員你去對照第2...
(共 45 字,隱藏中)
前往觀看
6
1
#2815910
公營事業是公務員但不是公務人員 要有銓敘...
(共 28 字,隱藏中)
前往觀看
6
2
#5771429
5
0
#6496676

* 適用對象:
* 《公務人員保障法》第3條規定:「本法所稱公務人員,係指法定機關(構)及公立學校依公務人員任用法律任用之有給專任人員。前項公務人員不包括政務人員及民選公職人員。」
* 準用對象:
* 《公務人員保障法》第102條規定,下列人員準用本法之規定:
* 教育人員任用條例公布施行前已進用未經銓敘合格之公立學校職員。
* 私立學校改制為公立學校未具任用資格之留用人員。
* 公營事業依法任用之人員。
* 各機關依法派用、聘用、聘任、僱用或留用人員。
* 應各種公務人員考試錄取參加訓練之人員,或訓練期滿成績及格未獲分發任用之人員。

1
0

私人筆記 (共 1 筆)

私人筆記#4817590
未解鎖
第 102 條下列人員準用本法之規定:一...
(共 211 字,隱藏中)
前往觀看
0
0