25.秦漢魏晉篆隸為我國文字發展史之關鍵點,主要是因為此時期有不少篆、隸、楷轉換
上之變化。以下幾則與此相關概念之敘述,何者有誤?
(A) 章草:由古隸的草率寫法發展而成
(B) 今草:魏晉以楷書或行書筆法改造狂草
而成
(C) 隸變:從篆書演變為隸書之過程
(D) 隸定:將古文字寫成隸書或楷書
答案:登入後查看
統計: A(492), B(1211), C(386), D(539), E(0) #3186203
統計: A(492), B(1211), C(386), D(539), E(0) #3186203
詳解 (共 8 筆)
#6007443
(B)今草:流行於晉代以後的草體書法。東漢張芝所創,有別於章草。今草係在章草基礎上結合楷法,而去除章草波磔的筆法,一筆寫成,連綿不斷,即偶有不連,筆意亦不斷。
68
0
#6433285
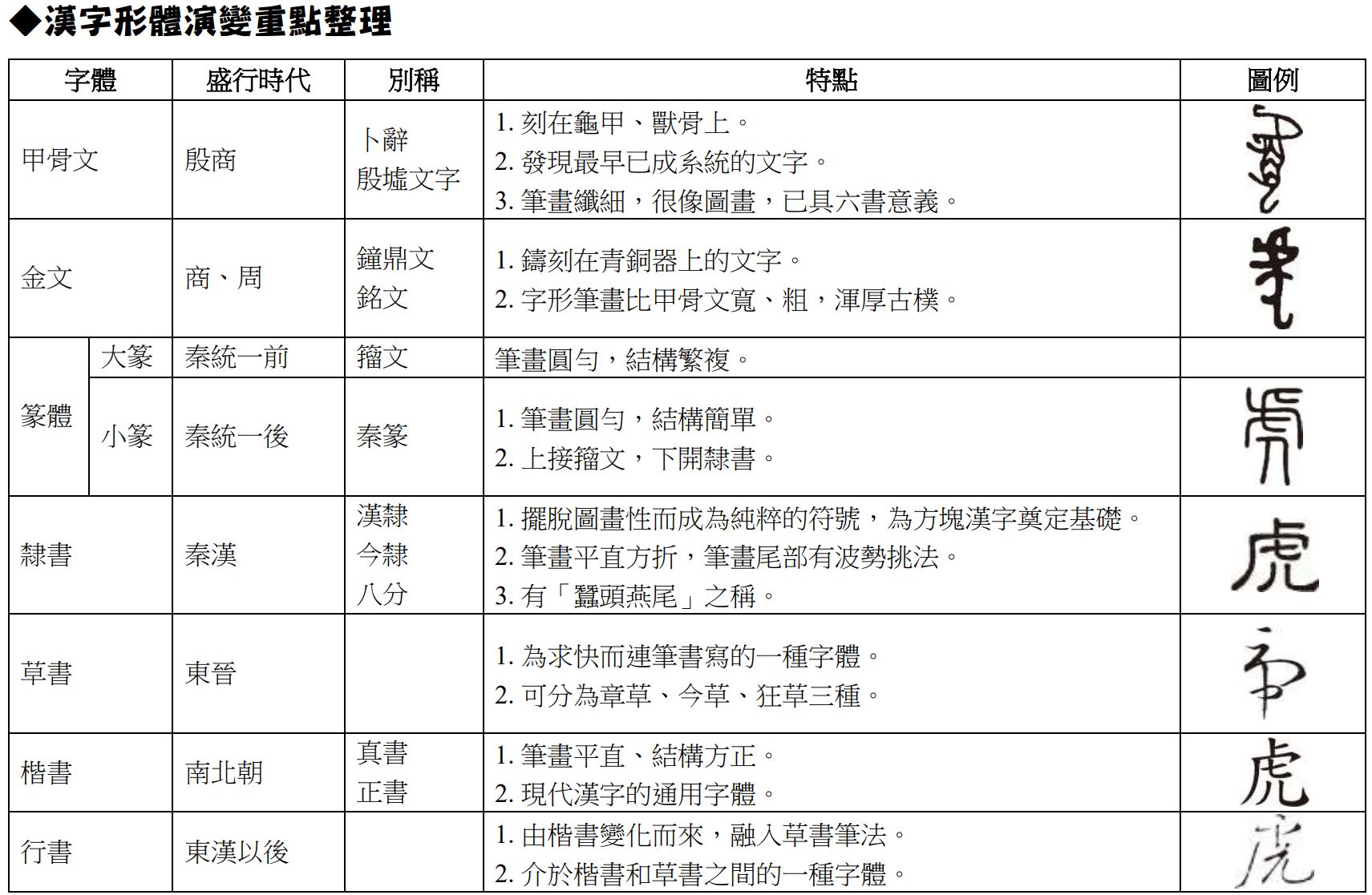
這題比較進階,但書法字體的發展是基本常識來著,最好還是背一下:
甲骨文
刻在龜甲上
↓
金文(商、周)
刻在青銅器上(金鼎、大鐘)
↓
籀文(和金文一起被統稱為大篆,很少考到)
刻在石頭上
↓
小篆(秦始皇統一六國文字時採用的字體)
筆劃較細、左右對稱
↓
隸書(小篆變隸書的過程就叫隸變)
蠶頭雁尾
↓
楷書(將前面這些古漢字傳換成今漢字的過程就叫隸定)
平直正方
↓
行書(楷書的進化)
連筆書
↓
草書(行書的進化)
因為這題專門考草書,下面細講一下分類:
章草
由隸書直接演變而來
![]()
左高右低
今草
亦稱「小草」,章草的進化上下字筆畫相連
行草
介於行書、草書之間比一般草書更容易讓人看懂
狂草
唐朝張旭喜歡在酒醉之後書寫作品,稱之為「狂草」
分辨方法:看不懂
下面這張圖三個字都是「益」
-1.jpg)
圖片來源:書法史上名聲最大的狂草
5
0
#6327448
中國文字發展中的篆、隸、楷轉換脈絡
-
篆書
- 先秦、秦代重要的官方文字,如「小篆」是秦朝統一天下後的主要標準文字形式。
- 筆畫圓轉、形體修長,字形對稱而講究。
-
隸書
- 由篆書逐漸演變而來,始於秦漢之際,經過「隸變」過程而定型於漢代。
- 筆畫更趨扁平,講究「蠶頭燕尾」等筆法,字體展開橫向的舒展感。
- 隸書是後來楷書、行書、草書等書體發展的基礎。
-
楷書
- 最遲在漢末到魏晉南北朝之間已逐漸形成,被認為是由隸書進一步「端正化」的產物。
- 字形方正、筆畫分明,至唐代發展到高峰,成為後世最通行的標準字體。
-
從「隸」到「草」、再到「楷、行」
- 在漢末、魏晉之際,隸書逐漸產生更快速的書寫方式,於是出現「草書」。最初的草書(如章草)便是由隸書快寫、簡化而來。
- 到了魏晉南北朝,楷書(以及更靈活的行書)也逐漸成熟,與草書一起成為重要的書體類型。
題目選項解析
題目中四個選項關於篆、隸、楷與草書之間關係的敘述如下:
(A) 章草:由古隸的草率寫法發展而成
- 章草一般被認為是漢代由隸書的快速寫法(「隸書草化」)所逐漸形成的一種早期草書,故此敘述基本正確。
(B) 今草:魏晉以楷書或行書筆法改造狂草而成
- 「今草」一般被用來指較成熟、普及的草書形式,出現於東漢末或魏晉之際,實際上是從更早期的草書(例如章草)逐漸演變、規範化而來;相較之下,「狂草」則是從「今草」中再度放縱、奔放的變體,真正盛行要到唐代。
- 簡言之,「狂草」通常被視為今草的極端藝術化發展,而非今草是「改造狂草而成」。因此這一句講法容易顛倒時序,出現錯置。
(C) 隸變:從篆書演變為隸書之過程
- 「隸變」是漢代文字學上常用的概念,指篆書逐漸變化為隸書的過程,故此正確。
(D) 隸定:將古文字寫成隸書或楷書
- 「隸定」指的是把古文字(如籀文、金文、甲骨文等)以隸書或楷書重新正寫、定形的過程或行為,故此用法合理。
ㅤㅤ
來源: ChatGPT
3
0
#6312548
好難?
2
0
#6435123

補充資料來源:https://www.openclass.chc.edu.tw/storage/85/111/%E8%AA%B2%E7%A8%8B%E8%B3%87%E6%96%99.pdf/ExbhURjavSJxChNGjcGMNACjo4SBfyMuF1dM1AO0.pdf
1
0
#6308633
文字歷史:甲骨、金文、篆隸草行楷
0
0