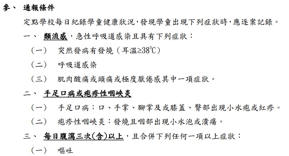
28.幼兒園每日紀錄幼童健康狀況時,出現下列哪些症狀,應進行逐案記錄與追蹤?
甲、發燒且咽部出現小水泡或潰瘍。乙、一日腹瀉三次(含)以上並合併嘔吐。
丙、全身分批出現大小不一的表淺性水泡。丁、蚊蟲叮咬。
(A)甲、乙、丙。
(B)乙、丙、丁。
(C)丙、丁、甲。
(D)甲、乙、丙、丁。
答案:登入後查看
統計: A(2923), B(19), C(25), D(412), E(0) #2391355
統計: A(2923), B(19), C(25), D(412), E(0) #2391355
詳解 (共 3 筆)
#5942361
依據衛生福利部疾病管制署所訂定的「學校傳染病監視作業注意事項」的內容中提到:


資料來源:
https://www.cdc.gov.tw/File/Get/sv8rOfgKdKRSRsNx9qCTRQ
故選擇(A)甲、乙、丙
6
0