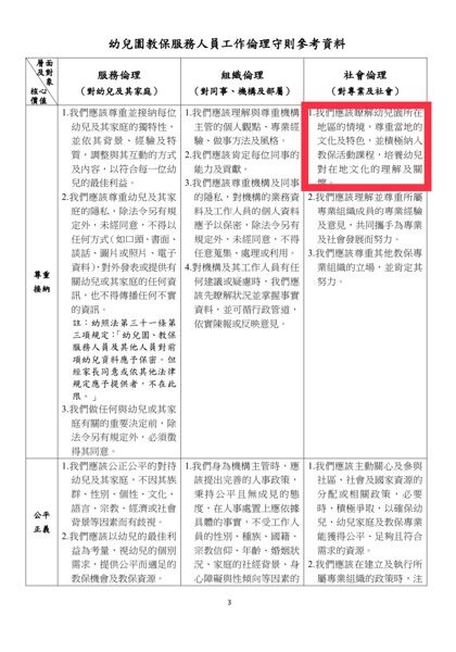
37.「瞭解幼兒園所在地區的文化、特色,並積極納入教保活動課程,培養幼兒對在地文化
的理解及關懷。」以上內容屬於幼兒園教保服務人員工作倫理守則中哪一項核心價值?
(A)尊重接納。
(B)公平正義。
(C)負責誠信。
(D)關懷合作。
答案:登入後查看
統計: A(1805), B(23), C(74), D(1251), E(0) #2391364
統計: A(1805), B(23), C(74), D(1251), E(0) #2391364
詳解 (共 7 筆)
#5465065
「瞭解幼兒園所在地區的文化、特色,並積極納入教保活動課程,培養幼兒對在地文化 的理解及關懷。」以上內容屬於幼兒園教保服務人員工作倫理守則中哪一項核心價值?
(A) 尊重接納。
(B) 公平正義。
(C) 負責誠信。
(D) 關懷合作
9
0
#5805893

6
0
#7324818

0
0