39、即將於 108 學年度啟動的新課綱教學,在國語文閱讀項目的理解策略不包括下列哪一項?
(A)推論
(B)預測
(C)連結
(D) 故事結構
答案:登入後查看
統計: A(69), B(457), C(995), D(487), E(0) #2022575
統計: A(69), B(457), C(995), D(487), E(0) #2022575
詳解 (共 2 筆)
#3437755
支持不販售 一起上岸去
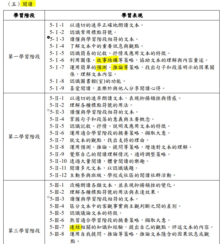
十二年國民基本教育課程綱要國民中小學暨普通型高級中等學校語文領域-國語文
(五)閱讀
第一學習階段
5-I-6 利用圖像、故事結構等策略,協助文本的理解與內容重述。
5-I-7 運用簡單的預測、推論等策略,找出句子和段落明示的因果關係,理解文本內容。
69
0
#5415154

可能...連結不是策略
7
0