39. 一位 35 歲男性罹患高血壓 5 年並規則服藥,近 3 年血壓越來越難控制至門診求診。抽血
renin: 0.01 ng / mL,aldosterone: 928 ng / mL,接下來應安排何種檢查較適宜?
(A) 腹部電腦斷層
(B) 全身正子攝影
(C) 核子醫學腎臟有效血流量檢查
(D) 經靜脈腎盂攝影檢查
答案:登入後查看
統計: A(659), B(28), C(142), D(138), E(0) #2782905
統計: A(659), B(28), C(142), D(138), E(0) #2782905
詳解 (共 2 筆)
#5852552
Aldosterone大量分泌(高醛固酮)→高血壓+低腎素、低血鉀、高尿鉀
診斷:高醛固酮血症(Hyperaldosteronism)
原發性:醛固酮分泌腺瘤、雙側腎上腺增生
續發性:肝硬化、腎動脈狹窄、腎囊腫、腎病症候群、鬱血性心衰竭、利尿劑
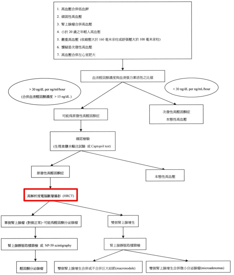
懷疑:原發性高醛固酮症(Hyperaldosteronism)
1.高血壓+低血鉀
2.頑固性高血壓
3.腎上腺瘤+高血壓
4.<20歲+高血壓
5.嚴重高血壓(SBP>160或DBP>100)
6.懷疑續發性高血壓
7.高血壓+左心室肥大(LVH)

4
0