42 關於行政契約,下列敘述何者錯誤?
(A)行政契約締結後,因有情事重大變更,非當時所得預料,而依原約定顯失公平者,雖契約當事人之 一方為人民,也得請求行政機關調整契約內容
(B)行政契約準用民法規定之結果為無效者,無效
(C)行政機關對於行政處分所依據之事實或法律關係,經依職權調查仍不能確定者,為有效達成行政目 的,並解決爭執,得與人民和解,締結行政契約
(D)行政處分之作成,行政機關無裁量權時,則不得作成代替行政處分之行政契約

答案:登入後查看
統計: A(423), B(336), C(256), D(1886), E(0) #2799474

詳解 (共 6 筆)

#5205558

(D)行政處分之作成,行政機關無裁量權時,則不得作成代替行政處分之行政契約   —有例外

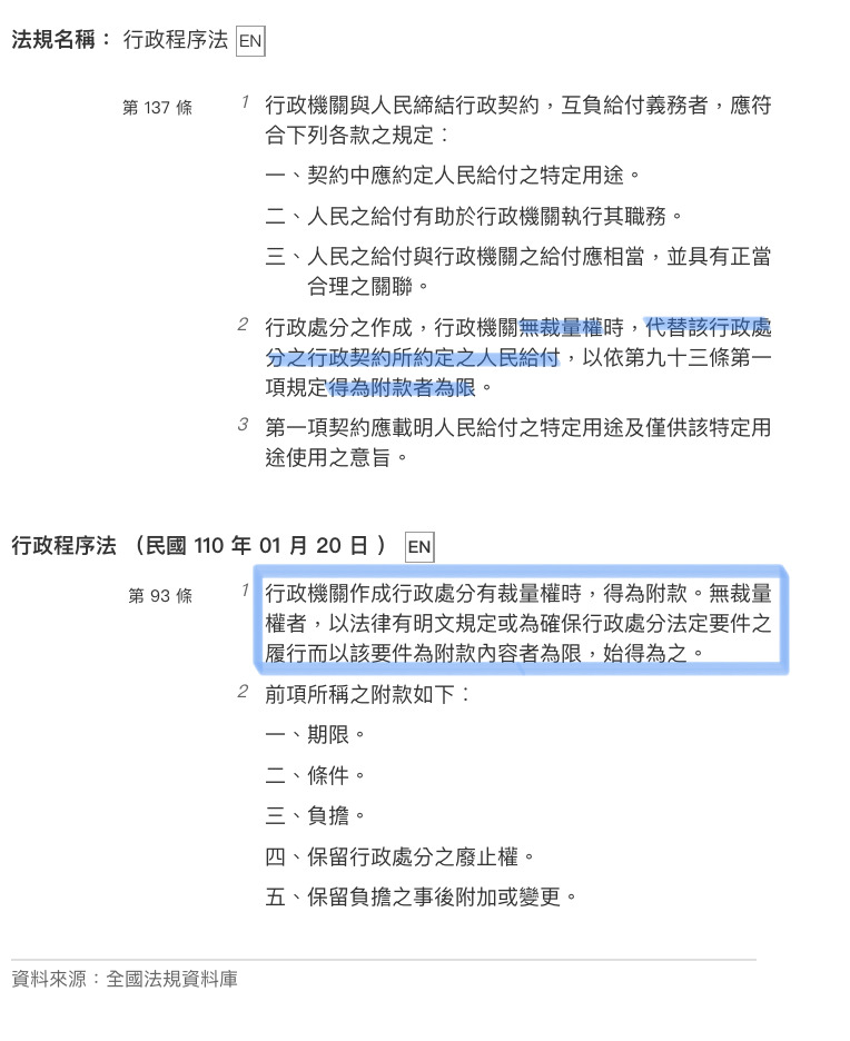
行政程序法 第 137 條

行政機關與人民締結行政契約,互負給付義務者,應符合下列各款之規定︰

一、契約中應約定人民給付之特定用途。

二、人民之給付有助於行政機關執行其職務。

三、人民之給付與行政機關之給付應相當,並具有正當合理之關聯。

行政處分之作成,行政機關無裁量權時,代替該行政處分之行政契約所約定之人民給付,以依第九十三條第一項規定得為附款者為限

第一項契約應載明人民給付之特定用途及僅供該特定用途使用之意旨。

122
2
#5401516
行程法137:行政機關無裁量權時,代替該...
(共 176 字,隱藏中)
前往觀看
48
0
#5326613
縱使行政機關無裁量權限,仍得作成替代行政處分之行政契約
25
1
#5251221

第 147 條

行政契約締結後,因有情事重大變更,非當時所得預料,而依原約定顯失公平者,當事人之一方得請求他方適當調整契約內容。如不能調整,得終止契約。

前項情形,行政契約當事人之一方為人民時,行政機關為維護公益,得於補償相對人之損失後,命其繼續履行原約定之義務。

第一項之請求調整或終止與第二項補償之決定,應以書面敘明理由為之。

相對人對第二項補償金額不同意時,得向行政法院提起給付訴訟。

第 141 條
行政契約準用民法規定之結果為無效者,無效。
行政契約違反第一百三十五條但書或第一百三十八條之規定者,無效。
第 136 條
行政機關對於行政處分所依據之事實或法律關係,經依職權調查仍不能確定者,為有效達成行政目的,並解決爭執,得與人民和解,締結行政契約,以代替行政處分。
第 137 條
行政機關與人民締結行政契約,互負給付義務者,應符合下列各款之規定︰
一、契約中應約定人民給付之特定用途。
二、人民之給付有助於行政機關執行其職務。
三、人民之給付與行政機關之給付應相當,並具有正當合理之關聯。
行政處分之作成,行政機關無裁量權時,代替該行政處分之行政契約所約定之人民給付,以依第九十三條第一項規定得為附款者為限。
第一項契約應載明人民給付之特定用途及僅供該特定用途使用之意旨。
16
0
#5857856
7
0
#5200585
行政程序法 (A)第 147 條 行...
(共 341 字,隱藏中)
前往觀看
5
0

私人筆記 (共 3 筆)

私人筆記#5779771
未解鎖
42.     ...
(共 804 字,隱藏中)
前往觀看
3
0
私人筆記#6043670
未解鎖
關於行政契約,下列敘述何者錯誤?D ...
(共 1037 字,隱藏中)
前往觀看
2
0
私人筆記#4694800
未解鎖
<行政契約> 137 行政機關與人民...
(共 508 字,隱藏中)
前往觀看
0
0